时间:2023-03-30 11:30
人气:
作者:admin
本应用笔记讨论了连接到系统其余部分的开关和多路复用器中过压保护的需求。MAX4711/MAX4712/MAX4713模拟开关工作在2.7V至11V,集成故障保护。讨论了其他故障保护方法及其优缺点。
当今系统的标准电源电压(单极性 3.3V 或 5V 或双极性 ±3.3V 或 ±5V)通常是电路板上可用的最高电压。电路板的输入端子可能暴露在高于电源电压的电压下。当电路板电源关闭时,输入端子处可能会保持电压。第一个受过压影响的元件通常是多路复用器或开关,因此它们必须保护下游电路。
模拟开关中的调整元件包含一个或多个MOSFET,并具有寄生箝位二极管以连接到电源电压以实现ESD保护。图1所示为闭合模拟开关的等效电路图。只要存在V+和V-,并且没有输入电压超过箝位二极管的正向偏置电压(通常为0.6V),二极管就会反向偏置,没有电流流过它们。

图1.闭合开关的等效电路图。
由于电源电压排序不当会导致过压故障,因此许多开关要求首先施加最正的电压,最后施加最负的电压。电源关闭时的输入电压或超过电源电压的输入电压会导致电流流过箝位二极管。这些二极管只能处理几毫瓦(取决于IC的半导体工艺),然后由于功耗引起的热量会永久损坏开关。
较低的电流水平会导致闩锁,即开关发生故障并从电源吸收过多电流的情况。在大多数情况下,您可以通过从开关中移除所有电压来终止闩锁而不会损坏开关,但在您这样做之前,电路板将无法正常工作。
外部保护
保护模拟开关免受闩锁影响的简单方法(图 2)增加了大电流肖特基二极管,其正向偏置电压低至 0.3V(最大值)。如果输入电压超过电源电压,低肖特基电压可确保没有电流流过箝位二极管,其典型正向偏置电压为0.6V。

图2.带外部肖特基二极管的闩锁保护。
由此产生的无闩锁电路有一个缺点(除了两个保护二极管的额外成本)。肖特基二极管通过的每个电压至少比电源电压高0.3V。如果电源电压不存在(地电平为V+和V-),并且输入电压保持在连接到V+和V-的每个器件的绝对最大额定值以下,则这种行为不是问题。
但是,该电路不提供过压保护。例如,如果V+ = 5V,而开关输入端的故障电压为8V,则V+被拉至约7.7V,这对于连接到V+的大多数数字器件来说太高了。即使V+仅为开关供电,并且开关能够承受故障,高压也可能通过闭合开关并损坏下游部件。多输入开关需要从每个输入到V+的肖特基二极管,这增加了更多的成本和电路板空间。
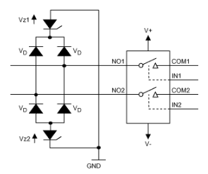
图3电路为当开关电源电压不存在时输入电压始终关断的应用提供良好的过压保护。正向偏置电压VD(对于常规硅二极管)通常为0.7V,因此齐纳电压Vz1必须选择以满足 VD+ Vz1 < V+。负轨和Vz也是如此2: |VD+ Vz2|< |V-|。二极管(齐纳二极管和标准硅型)的最大额定电压必须根据最大可能的故障电压进行选择。

图3.通过外部二极管提供过压保护。
对于连续过压故障(而不是尖峰),放置在地和齐纳二极管连接之间的电阻会限制通过该二极管的电流。这种保护的最大缺点是限制了开关的输入电压范围。由于二极管的偏置电压差异很大,二极管网络的最小/最大限值也会有很大差异。当网络尺寸为最坏情况限值时,二极管电流的流动电压远低于电源电压,从而消除了开关的轨到轨特性。
与输入通道串联的电阻(kΩ范围)也可以通过限制流过开关中箝位二极管的故障电流来提供一定程度的保护。但是,过压仍会损坏开关下游的部件。电阻显著增加了开关的导通电阻。该电阻随温度的任何变化都会破坏信号,开关流经增强导通电阻的漏电流也会损坏信号。
内部保护
将故障保护与模拟开关集成的第一种方法是针对某种类型的多路复用器,其调整元件由三个串联的MOSFET组成,顺序为n沟道/p沟道/n沟道。该架构可保护高达 ±100V 的每个信号路径(图 4)。多路复用器的导通电阻在输入电压高于电源电压时迅速增加,通过限制输入电流来保护自身(以及多路复用器前后的部件)。限制故障电流可防止故障耦合到另一个通道。

图4.旧故障保护开关的导通电阻与信号电压的关系。
串联MOSFET方法还可以为没有电源的情况提供保护。另一方面,MAX388或HI-509A等较旧的器件只能在±4.5至±18V范围内工作,采用大封装,具有高导通电阻(最小值350Ω,最高3.5kΩ),除非低于电源电压~2V,否则无法通过输入信号电压。
对于工作在9V至36V或±4.5至±20V范围内的设备,解决这些问题的第一步是开发一种新的开关架构,类似于下面描述的低压故障保护架构。与三FET串联技术相比,新方法实现了重大进步,允许轨到轨操作和降低导通电阻。内部电路在检测到故障时关闭开关,从而防止故障通过开关或多路复用器传递到其他电路。
由于在故障条件下只有漏电流流入开关或多路复用器,因此芯片不会因功耗而损坏。与其前代3-FET一样,采用这种新工艺和架构构建的开关和多路复用器通过恢复到高阻抗状态来消除断电时的故障问题。这些器件(包括MAX4511开关和MAX4508多路复用器系列)适用于需要±40V故障保护的高压系统,但不适用于普通的3V和5V系统。所提及的器件未针对该电压范围指定,其RDS(ON)使用 5V 电源时,测量单位为数千欧姆。
低压故障保护
最新的故障保护开关系列成员针对采用单极性 3.3V 或 5V 电源或双极性 ±3.3V 或 ±5V 电源供电进行了优化。它们不需要外部保护,并且具有 30Ω (±5V 电源) 或 100Ω (+3V 电源) 的最大导通电阻。
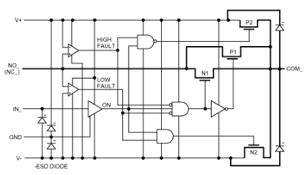
如图5所示,这些开关包括一个n沟道FET(N1)和一个p沟道FET(P1),形成从输入到输出的低阻值电阻。电源轨内或超过供电轨不超过150mV的输入信号通过开关传递到COM端子,从而允许轨到轨操作。

图5.低压故障保护开关框图。
两个比较器通过连续比较输入电压与电源电压V+和V-来监视输入电压。当常开(常开)或常闭(常闭)上的信号介于 V+ 和 V- 之间时,开关工作正常。当输出电压超过电源轨约150mV(故障条件)时,输出电压(COM)被限制为电源电压 - 在相同的极性下,输入为高阻抗。该操作由故障比较器实现,该比较器关闭N1和P1。它们还按如下方式控制箝位 FET N2 和 P2:如果开关在负故障之前闭合,N2 将 COM 连接到 V-。如果在正故障之前关闭,P2 将 COM 连接到 V+。如果开关在故障之前断开,则输出假定为高阻抗。
在故障期间,无论开关状态或负载电阻如何,输入都假定具有高阻抗。输入端的最大故障电压受开关绝对最大额定值的限制,MAX4711系列的绝对最大额定值为±12V。例如,如果MAX4711器件采用+5V电源供电,则正电源轨上可承受高达+12V的故障电压和负电源轨上高达-7V的故障电压保护(5V +|-7V| = 12V)。当电源电压不存在时,该器件为输入引脚(常开和常闭)提供故障保护,关断时保护甚至更好。在这种情况下,任一供电轨的故障电压均可接近±12V。
逻辑输入(IN)针对高达(V-)+12V的正故障提供保护,但负故障可能仅超过负电源一个二极管压降。输出端子(COM)没有故障保护,并且(如上所述)COM电压不应超过任一电源电压超过0.3V。
图6显示了闭合、故障保护开关在两个极性输入故障期间的输出电压。通常,在输入电压超过V+(或V-)约200mV后150ns,输出(COM)等于正(或负)电源电压减去FET引起的压降。当输入故障返回电源轨内时,经过700ns (典型值)的延迟,然后输出恢复并在输入后恢复。该延迟取决于COM输出的电阻和电容,而不取决于故障幅度。COM处较高的电阻和电容可延长恢复时间。

图6.故障条件下的输入与输出电压的关系。
应用
除了明显使用低压、故障保护开关来保护ATE和工业设备的模拟输入外,这些器件还可以减轻许多其他应用中的设计工作和空间要求。
例如,为了避免设备机架断电,许多应用需要能够将扩展板插入带电背板。虽然MAX4271等热插拔控制器可用于限制卡的浪涌电流,但其信号线不易保护。例如,如果将卡插入其数据总线通过5V TTL通信的背板,则数字IC(微控制器、ASIC等)在施加电源电压之前在其输入端看到5V。如前所述,这种情况可能会导致闩锁或损坏电路板。
敏感器件和背板连接之间的低压故障保护开关(图 7)可提供所需的过压保护。开关将其COM输出保持在高阻抗状态,直到卡的电源电压上升并关闭与背板的开关连接。开关的受保护 (NO) 输入面向背板,在断电时提供 ±12V 保护,并在存在电源电压时保护卡免受背板过压的影响。请注意,来自不同供应商的常用逻辑总线开关不提供这种保护。与标准CMOS器件相比,它们为闩锁电流提供了更高的允许值,但它们不能承受连续过压。

图7.热插拔背板信号。
图8中的低压故障保护开关在检测到墙立方体(PS)等外部电源时,通过9V电池(或两节串联的纽扣锂电池等)关闭内部电源。通常,开关由引脚 13 处的电池供电。低压肖特基二极管可保护不可充电电池在连接外部电源时不被充电。

图8.存在外部电源时关闭电池。
引脚 10 上的开关提取 VCC,在大多数应用中,VCC 由开关后的稳压器调节。一旦电路板检测到外部电源电压,微控制器就会关闭开关 1 和 4,并打开开关 3。输出电容C在从开关3到开关4的转换期间提供系统电源。为保护电池免受损坏,当开关 3 关闭时,开关 4 必须始终处于打开状态。当外部电源被移除时,开关 4 和 1 打开,开关 3 闭合。当外部电源高于电池电压时、电池放电并连接外部电源时,或者当C充电并取出电池时,故障保护输入可保护开关。
审核编辑:郭婷