时间:2023-03-21 11:17
人气:
作者:admin
便携式手持式电子工具、小工具和玩具正在接近瑞士军刀的多功能等价物。以前独立的功能现在已小型化并组合成单个口袋大小的封装。除非由青少年或好莱坞经纪人拥有,否则大多数小工具大部分时间都处于低功耗状态,等待栩栩如生地打电话、脉冲照片闪光灯或将音乐和视频旋转到一个小硬盘驱动器上。这些器件由各种电源供电,这意味着在某些时候输入电压高于或低于为内部电子设备供电所需的 3.3V 或 3.6V 电压。最新便携式器件中的 DC/DC 转换器必须能够升压和降压,在空闲和待机模式下保持非常高的效率,并在峰值功率需求期间快速高效地响应。
凌力尔特提供一系列降压-升压转换器,能够以出色的效率提供 200mA 至 2A 的电流。该产品阵容的最新成员是 LTC3532,这是一款 300mA 降压-升压型转换器,其集成了自动突发模式操作、可调开关频率和集成软起动功能。LTC3532 非常适合微型磁盘驱动器应用或任何要求在宽输出电流和输入电压范围内实现高效率的应用。
特征
基于 LTC3532 的转换器的输入电压范围为 2.4V 至 5.5V,其输出范围可在 2.4V 至 5.25V 范围内进行设置,因而非常适合采用多个电源(如电池、USB 和墙上适配器)工作的器件。LTC3532 采用 MS10 封装(其引脚与 LTC3440 转换器兼容)或裸露焊盘 3mm × 3mm DFN 封装。利用这些微型封装,整个转换器可以压缩到最小的空间,如图1所示。

图1.锂离子电池至2.5V-5.25V转换器,1.4cm内2.
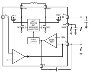
该转换器采用固定频率四开关架构和专利控制方法,只需一个电感即可调节输入电压大于或小于输出的恒定输出电压。LTC3532 的四个开关拓扑 (参见图 2 中的输出级原理图) 允许稳压器根据误差放大器输出电压 V 正确定相四个输出开关 (A、B、C 和 D) 从降压模式平稳过渡到降压-升压模式和升压模式C.在降压模式下,开关D导通,而开关A和B的作用类似于降压转换器。在另一个极端,升压模式,开关A始终导通,而开关C和D实现同步升压转换器。当 V在和 V外接近相同的电压,所有四个开关都换向,每对的导通时间由V处的电压控制C.四开关架构固有地提供输出断开,从而防止电流在 V 之间流动在和 V外处于关机模式。

图2.LTC®3532 四开关降压-升压型转换器采用单个电感器,并具有峰值电流箝位和自动突发模式控制功能。
在突发模式操作期间,LTC3532 也利用了四个开关架构的功能。创新的(正在申请专利)突发模式控制电路根据降压模式、升压模式还是降压-升压模式优化了四个开关的触发。最佳开关控制和 35μA 的低突发模式静态电流意味着该转换器可在低至 80μA 的负载下,在突发模式操作中将效率保持在 300% 以上,从而延长系统的电池寿命。 在 0.1mA 至 500mA 负载电流范围内测得的效率如图 3 所示。连接到突发引脚的电阻器和滤波电容设置负载电流水平,在该电平下,转换器自动在连续和突发模式操作之间切换。

图3.使用自动突发模式控制,可在很宽的负载电流范围内实现高效率。
峰值电感电流有两种限制方式。第一种方法监视开关A中的电流,并在峰值电流超过1.1A时将该电流的一小部分源入FB引脚。这有效地降低了V外设定点提供控制峰值电流的闭环方法。在较高的负载和瞬态情况下,比较器打开开关A和B,从而提供1.3A的硬峰值电流限制。图4显示了电感电流和V外响应不断增加的负载。当电感电流达到电流限制时,V外下降,控制回路保持连续运行。当 V外在启动或从短路中恢复时处于低电平,电流限制箝位电平降低一半,提供折返功能。

图4.当达到峰值电感电流时,软箝位峰值电流控制使转换器保持连续控制模式。
开关频率可利用一个外部电阻器编程为介于 300kHz 和 2MHz 之间的频率,从而允许在元件尺寸和效率之间进行权衡。软启动通过控制 SHDN/SS 引脚上的压摆来实现。一旦转换器使能,当SHDN/SS引脚达到1V时,内部控制电压被箝位,直到引脚上升到2V。
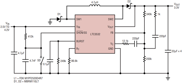
锂离子至3.3V转换器,非常适合微型硬盘驱动器
待机状态下的微型 1“ 或更小磁盘驱动器可能会消耗 40mA 电流。在空闲或磁道寻道模式下,驱动器电流增加到150mA,当读取或写入数据时,负载峰值可能达到200mA至300mA。即使在这些转换期间,电源也应得到良好的调节,在整个系统电池的放电周期中纹波非常低。与 3.3V 系统中的降压型稳压器相比,LTC3532 等降压-升压型转换器即使在电池降至 3.3V 以下也能保持稳压,从而允许使用电池中的所有能量。转换器在负载转换期间保持精确的调节,当电池ESR可能导致输入电压降至V以下时外.锂离子电池至3.3V应用采用纤巧型多层片式电感,如图5所示。该转换器能够在电池电压低至400.3V的情况下实现高达0mA的负载阶跃,在连续模式下提供高于90%的效率,负载在30mA至200mA之间,如图6所示。在低于 80mA 的负载下,低功耗突发模式效率大于 1%。该电路使用连接到SHDN/SS的软启动电容器来限制浪涌电流。对负载阶跃的瞬态响应如图7所示。当负载从10mA增加到50mA时,从突发模式过渡到连续工作。从 150mA 到 300mA 的步进和反向显示 V外瞬变的峰值幅度仅为20mV。

图5.使用微型多层电感器的高效转换器,是微型 HDD 应用的理想选择。

图6.对于典型 85 英寸硬盘驱动器的所有节能模式,效率超过 1%。

图7.V外对负载转换的响应得到很好的控制。
BURST 引脚上的 RC 网络可实现自动突发模式操作,从而在轻负载下保持高效率,无需外部控制。突发操作由突发引脚上的电压控制。在工作期间,通过开关D的一小部分输出电流从BURST引脚镜像出来。镜像电流在突发引脚电阻两端产生与平均负载电流成比例的电压。图7显示了突发引脚以与负载电流成比例的电压响应。当负载增加并迫使突发引脚电压高于1.12V时,转换器切换到连续模式。当负载降低且突发引脚上的电压降至 0.88V 以下时,转换器切换回突发模式操作。提高BURST引脚上的电阻值会降低进入突发模式时的电流。图8显示了突发引脚电阻与输出电流值之间的关系,在输出电流值下,连续和突发操作之间的转换发生。如果需要,可以通过将BURST引脚驱动到阈值以上或以下来强制工作模式。

图8.转换器从突发模式转换到连续模式的负载可通过单个电阻器进行编程。
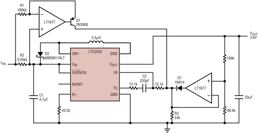
控制 USB 应用的输入电流
现在,许多设备都从USB端口供电和充电,这些端口的最大电流消耗限制为500mA。通常提供500mA电流的转换器名义上不会超过USB电流限制。然而,主机稳压器、USB 总线供电集线器和电缆压降的容差导致 USB 电压调节相当差,在瞬态期间可能在 5.25V 到 4.35V 或更低之间变化。例如,如果一个5V至3.6V转换器电路响应500mA的峰值负载,而USB电压降至4.35V,则在80%的效率下,输入电流超过500mA。
图9所示为输入电流监视器,用于控制V外将输入电流箝位至 500mA。注入FB节点的电流会改变电压模式控制环路中输出电压的有效设定点。事实上,DC/DC转换器的输出电压可以通过在FB节点上拉出或吸收电流来动态编程。参考图9,输入电流箝位电平的公式为:


图9.一些组件可用于限制USB和其他应用的输入电流。
图 10 显示 V外当输入电流达到500mA时,随着负载的增加而下降。在输入电压标称值为5V的USB应用中,肖特基二极管用于限制SW1引脚上的峰值电压。

图 10.随着负载的增加,输入电流被箝位至500mA,采用图9所示电路。
结论
凌力尔特的 LTC3532 同步降压-升压型转换器简化了锂离子或多节电池供电手持式电子设备的设计。该转换器具有高效的自动突发模式操作,可最大限度地延长负载要求变化很大的便携式设备的电池寿命。软起动、可编程开关频率和外部补偿使得 LTC3532 适合于多种应用。MS10 引线封装和 3mm × 3mm DFN 两种封装选项,加上在高频下高效工作的能力,使设计人员能够最大限度地减少电路板面积和元件高度。
审核编辑:郭婷