时间:2023-03-21 11:22
人气:
作者:admin
高容量锂离子电池满足了耗电便携式设备的需求,但它们也增加了对电池充电器的要求——对于标准线性充电器来说,这些要求可能过高。例如,以 1A 充电电流运行的线性充电器在一小时内将 1Ahr 电池充电至 70% 容量,并在三小时内充满电。较新的 2Ahr 电池需要两倍的电流才能在相同的时间内充满电。问题在于,工作电流为2A的线性充电器会产生太多的热量,无法连续充电,效率太低。LTC4001 通过集成一个高效率 PWM 充电器来执行连续的 2A 电池充电,从而解决了这一问题。它可与标准和限流壁式适配器配合使用,后者可降低电池充电器的耗散和工作温度。
大功能;占地面积小
基于 LTC4001 的全功能电池充电器需要的面积不超过一角硬币。包括完全可编程的定时器和充电速率终止。还包括自动电池“加电”。滤波可防止在嘈杂的环境中发生意外充电(例如在GPRS蜂窝电话中发现)。LTC4001 可与 NTC 热敏电阻配合使用,以实现电池温度检测。包括远程电池感应。软启动是完全可编程的。LTC4001 还驱动充电状态 LED,并为基于微处理器的设计提供逻辑信号。
LTC4001 纤巧型,适合采用 4mm × 4mm 封装,但其他因素也会导致充电器的小占位面积。高工作频率 (1.5MHz) 减小了电感器和电容器的尺寸。内置输入短路阻断功能,因此无需外部二极管。电流检测是内部的,因此不需要昂贵的毫欧尺寸电流检测电阻。
LTC4001 内部
LTC®4001 是完整的 2A 锂离子电池充电器的基础(图 2)。一个50mA线性充电器提供电池调节,而一个同步降压充电器提供恒流/恒压高倍率充电(高达2A)。保护和锁定可防止各种事件,包括:电池和墙上适配器输入短路;充电电流编程不当;打开电池和/或过压电池;电池有缺陷;墙上适配器电压不足;芯片过温;电池温度过高或过低。

图2.LTC4001锂离子电池充电器的简化框图。
裸骨充电器
图3显示了一个裸露的2A电池充电器。这款充电器只有五个附加组件,可提供高效、高功率的解决方案。这种实现省略了状态指示灯、电池温度监测和定时器(可以由微处理器提供)。代替计时器,当充电电流降至高速充电电流的十分之一以下时,充电终止(在这种情况下,IDET阈值等于200mA)。通过将定时器引脚连接到IDET引脚而不是接地(允许微处理器完全控制充电端接),可以完全破坏内部充电端接。

图3.一个裸露的电池充电器。
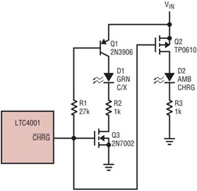
添加状态指示灯
CHRG 引脚指示各种充电器状态(表 1)。将此引脚串联的电阻器和 LED 添加到 V在(图 4) 表示充电器关闭(LED 熄灭)、高速率充电或电池调节(LED 在高亮度下持续亮起)和电池温度超出范围/NTC 故障(LED 闪烁)。

图4.一个简单的状态指示器。
| 充电器状态 | CHRG行为 |
| 不充电 | 打开 |
| 高速充电和IBAT>IDET或电池调节 | NMOS导通,将引脚拉低 |
| 高速率收费和IBAT<IDET | 30µA下拉电流 |
| 在IBAT>IDET充电时出现NTC温度故障 | Blink |
LED 还会指示电池何时接近充满电。当电池接近浮动电压并且充电电流降至I德特阈值指示灯亮起昏暗。这很难看出,因此更好的方法是使用两个 LED 来指示所有充电器状态(图 5)。

图5.全功能状态指示。
与微处理器接口
图6中的接口可以区分CHRG引脚上可用的所有状态。要检测电池调节或高速率充电,请强制数字输出引脚OUT为高电平,并测量CHRG引脚上的电压。N 沟道 MOSFET 将 CHRG 拉低,即使使用 2k 上拉电阻也是如此。接近充电结束时,NMOS 关断,CHRG 仅吸收 30μA 电流。IN引脚由连接到OUT的2k电阻器拉高。如果将OUT置于高阻抗状态,则来自CHRG引脚的30μA灌电流将拉入低电平。当充电停止时,CHRG 打开并且 OUT 保持高电平,即使使用 390k 上拉电阻也是如此。

图6.微处理器接口。
如果在高速率充电期间发生电池温度故障,CHRG 引脚将使用锯齿状脉冲模式闪烁。该模式的标称时序如图7所示。额外的边沿为微处理器提供快速指示,可用于驱动微处理器中断线以降低处理器开销,但在使用 LED 时仍提供可见的故障指示。

图7.CHRG温度故障波形。
电池温度检测
通过增加一个电阻和一个热敏电阻,可以包括电池温度检测。LTC4001 专为 Vishay Dale 的“R-T 曲线 2”热敏电阻而设计,但任何具有 R冷-to-R热大约 7 的比例也可以。如果不需要电池检测,则NTC引脚接地。
使用传统和限流墙式适配器操作
具有或不具有电流限制功能的墙上适配器可与 LTC4001 配合使用,但功耗最低的电池充电采用一个限流墙上适配器。要使用此功能,请将 LTC4001 编程为高于墙上适配器电流限值。例如,如果墙上适配器的电流限值为 2A,则将 LTC4001 充电电流设置为略高于 2A (允许容差)。
为了理解限流壁式适配器的操作,假设电池电压VBAT最初低于VTRIKL,即涓流充电阈值(图8)。电池充电开始于约50mA,远低于壁式适配器电流限制,因此LTC4001(VIN)的电压是壁式适配器的额定输出电压(VADAPTER)。电池电压上升,最终达到VTRIKL。线性充电器关闭,PWM(高速率)充电器使用软启动打开。电池充电电流在软启动循环期间上升,导致墙壁适配器负载电流相应增加。当壁式适配器达到电流限制时,壁式适配器输出电压崩溃,LTC4001 PWM充电器占空比上升至100%(LTC4001降压调节器中的顶部PMOS开关持续接通。)当电池电压接近VFLOAT时,浮动电压误差放大器命令PWM充电器提供小于ILIMIT的电压。墙壁适配器退出电流限制,VIN跳回到VADAPTER。电池充电电流随着VBAT的上升而持续下降,在VFLOAT时降至零。

图8.理想化的充电行为。
由于 LTC4001 中的压降在充电电流最高时非常低,因此功耗也非常低。
低耗散
涓流充电使用线性充电器,但低充电电流产生低功耗,典型值为256mW (V在= 5V, V.BAT= 0)。高速率充电使用高效降压开关,1A 时充电器总功耗约为 2.2W(图 9)。使用限流壁式适配器进行高速率充电可产生更低的充电器耗散(V 时为 537mW).BAT= 4.2V (采用一个 2A 电流受限的墙上适配器),因为 LTC4001 内部的电池充电路径的压降非常小。

图9.高倍率充电器功耗。
那么,LTC4001 的耗散如何与一个 2A 线性充电器相媲美呢?线性充电器的大部分耗散发生在串联调整元件中,因此耗散大约等于调整元件中的压降乘以充电电流。最坏情况的耗散发生在发生高速率充电的最低电池电压处 (为了与 LTC4001 进行有效的比较,功耗为 2.85V)。对于5.0V输入,这意味着4.3W的功耗!较高的输入电压使情况变得更糟。
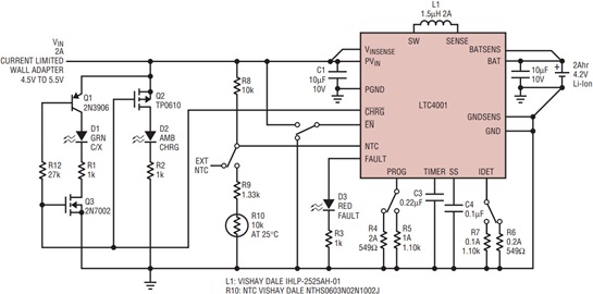
具有所有花里胡哨的充电器
全功能电池充电器如图10所示。它包括一个三小时定时器、电池温度监控、可编程充电和 I德特电流、遥感和状态灯。包括一个故障灯,用于指示何时检测到电池短路或电池超出正常温度范围。

图 10.功能齐全的电池充电器。
结论
LTC4001 为小型、低部件数、全功能、高效率锂离子电池充电器树立了新标准。低功耗使连续2A电池充电变得实用,将功耗降至直线线性充电器的五分之一左右。
审核编辑:郭婷