时间:2023-03-22 09:32
人气:
作者:admin
超级电容由于其充电次数,更好的瞬态性能,更简单的充电管理以及更少的环境污染,在很多应用中越来越受欢迎。多个电容单体(2.7V)串联往往需要buck-boost充电拓扑来实现电源的充电管理。BQ25703A是一种集快速充电、电源路径管理、保护功能于一体的单芯片方案。本文讨论了在实际应用中的一些注意事项。
1. 典型充电电路和充电曲线:

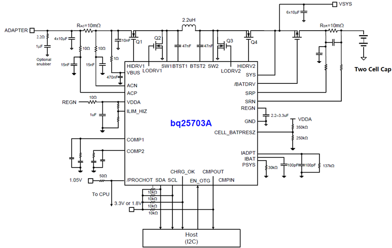
图1 典型应用电路

图2 典型的充电曲线

图3 配置和软件设置
2. 加速充电过程
与锂电池的预充电过程不同,超级电容可以直接快速充电,从而减少充电时间,可以采取如下两种方式来减小芯片自带的预充过程,
使用更低的检流电阻Rsr=2mOhm.
默认是10 mOhm,相当于提升5倍的预充电流。

图 4 20s 快速充电充满
2去使能LDO 模式
为了保证芯片的最小工作电压,在预充过程充,BATFET处于LDO模式下,采用旁路模式也能加快充电速度,但会牺牲一部分系统电压范围。

图 5 LDO 使能模式

图6 LDO旁路模式
3. 兼容0.5A小电流USB输入
当输入电源的电流能力有限,而充电电流很高时会有拉低输入电压的风险,需要动态的配置充电电流,防止系统电压过低导致的系统崩溃。BQ25703A的DPM模式能灵活地设置输入功率限制,动态地的分配实时的充电电流,保证输入电压恒定。

图 7 无DPM模式

图8 DPM模式
4. 被动均衡功能
为了防止单体过充或者欠充,需要加入主动或者被动均衡,在保证功耗的基础上,被动均衡的电路简单,成本更低。


图9 电阻被动均衡
5. 硬件过充保护
当软件崩溃或者程序错误设置时,需要硬件的保护来防止电压过冲而引起的危险。使用内部比较器并结合芯片本身的HIZ模式可以强制保护充电电压低于设置的安全门限值。


图10 HIZ 硬件过压保护
6. 综述
综上,BQ25703A可以作为多节的超级电容的升降压充电方案,自带power path 功能和DPM功能,软件配置灵活,硬件保护功能齐全。
审核编辑:郭婷
上一篇:如何选择数字隔离器