时间:2023-03-16 10:13
人气:
作者:admin
随着新能源时代的到来,车载充电机(OBC)以及光伏逆变器(PV inverter)等新能源应用带来了数字控制开关电源的高速发展。
在开关电源的组成中,栅极驱动器作为连接控制级与功率级的桥梁,对系统的正常运行至关重要。在新能源汽车市场,尤其是关乎人身安全的车载充电器应用中,对栅极驱动器的可靠性的要求越来越高。本文以低侧驱动器为例,列举出在栅极驱动器的潜在失效风险以及对应的设计指南,以便提高栅极驱动器的可靠性。
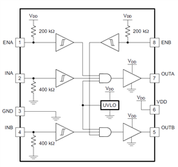
同时本文也介绍了TI最新推出的 UCC27624是双路低侧栅极驱动器,,低至-10V输入端口负压承受能力以及强大的抗电流反灌能力,使得该芯片适合高噪声和辅助供电变压器驱动的应用场景;具有5A的驱动能力和最大30V的驱动电压,高速低延迟的开关特性。能有效驱动金属氧化物半导体场效应管(MOSFET)和绝缘栅双极型晶体管 (IGBT)等功率开关 。
在UCC27524A-Q1的应用案例中,通常会有两种失效现象:
芯片外围引脚无开短路和阻抗异常现象,但是OUTA、OUTB无输出;
芯片输出引脚OUTA或OUTB出现对地、VDD供电短路或者阻抗偏低;
失效分析结果通常会显示芯片内部逻辑电路或者是输出功率级损坏,而这些损坏的原因往往指向外部应用电路设计。下面本文针对几种常见的引起失效的原因进行说明并给出应对策略:

UCC27524A-Q1内部框图
VDD noise and pulse
如前所述,UCC27524A-Q1具有高驱动能力以及高速的开关特性。因此,在功率开关管导通以及关断的瞬态过程中,会在VDD偏执电压供电回路产生较高di/dt,进而耦合线路中的寄生电感,产生电压脉冲。如果电压脉冲过高,则可能造成芯片损坏。
另一方面,VDD 经内部LDO给芯片内部电路供电。当VDD的电源噪声过大, 则容易把噪声传导到内部电路,比如逻辑控制电路,从而引发电流尖峰,造成内部电路功耗以及应力增加,长期工作则容易损坏。

针对以上两个问题,可通过以下方式得到更干净的电源轨:
尽可能靠近VDD引脚放置电容,以减小线路寄生电感;
VDD引脚需要两种电容,一方面需要容值稍大的电容(比如1uF),稳定电压同时给驱动芯片提供能量。另一方面,考虑到电容的频率特性,大容值电容由于材质以及封装大小等原因,在高频处反而呈现电感属性。因此另外还需要小容值小封装的贴片陶瓷电容(比如1uF),用于滤除高频噪声,而且小容值电容应更靠近VDD引脚。
Input negative voltage pulse
驱动输入PWM信号通常由PWM控制器或者MCU提供,而这些器件由于系统限制,可能远离驱动芯片。另一方面,驱动与功率管的放置也存在类似问题,因此功率地,驱动地以及控制地之间都存在一定寄生电感。而随着开关电源功率以及开关速度的提升,di/dt也随之迅速提升,耦合前述的寄生电感,则不同地之间的电平会有瞬态正负压脉冲。其中,驱动输入信号叠加这种地平面脉冲后,可能有超过输入引脚耐压的尖峰,从而损坏驱动芯片的输入级。

针对这个问题,可通过以下方法优化设计:
增大驱动电阻,从而降低开关速度,减小功功率级di/dt值。但这种方法增加了开关损耗,尤其随着功率级开关频率的提升,开关损耗占整机功耗比例越发显著,因此需要权衡系统需求设计;
优化layout,尽可能把驱动,功率管以及控制器靠近放置,减小寄生电感;
在驱动输入引脚增加输入RC低通滤波网络,滤除相关高频噪声。选择合适的时间常数,减小输入波形畸变同时尽可能衰减目标频率的噪声。
OUTx voltage pulse
和前述输入级风险类似,驱动芯片输出级由于线路寄生电感以及高速的驱动电流瞬态过程,OUTx 引脚处会有正负压脉冲。幸运的是,驱动芯片输出级的内置mosfet体二极管可以在电压脉冲产生时把能量续流到地或者VDD,从而一定程度增强了输出级的电压脉冲承受能力。但是考虑到体二极管的导通压降较大,损耗较高。严重的电压脉冲仍然有降低芯片寿命,甚至损坏芯片的风险。
针对这个问题,可通过以下方法优化设计:
类似前述问题,优化layout,OUTx 引脚靠近功率开关的栅极放置从而减小寄生电感;
选择合适的钳位二极管,并把它靠近放置在OUTx引脚,以便吸收脉冲能量,降低内部体二极管的损耗;
在OUTx 引脚增加合适的磁珠,吸收高频尖峰能量。
UCC27624
按照以上建议对低侧栅极驱动芯片进行设计,可以大大提高电路工作的可靠性。同时,考虑到SiC MOSFET等宽禁带开关器件的普及,在此类应用中,驱动电压以及开关频率提高,功率管对寄生参数更加敏感。为了覆盖这种更恶劣的应用场景,简化系统设计,TI推出的新一代低侧栅极驱动芯片UCC27624针对以上提到的风险点,作出了相应优化,大大提升了芯片的鲁棒性:
高达30V的VDD最大耐压值,提升了安全裕度;
提高了内部LDO的噪声抑制能力,从而提升了芯片在噪声环境中的鲁棒性;
低至-10V的输入耐压能力;
更宽的输出电压脉冲承受能力,以及-5A的反向脉冲电流承受能力。
总结
本文分析了低侧栅极驱动器输入,输出以及供电级可能遇到的风险,并分别提出相应优化措施,提高系统在日益恶劣的工况中运行的可靠性。另外,本文还介绍了TI 新一代栅极驱动器UCC27624针对这些风险作出的改进。有助于工程师设计出鲁棒性更强的系统。
审核编辑:郭婷
上一篇:TI 通用电量计选型指南
下一篇:电源负载能力测试方案