时间:2023-03-16 12:23
人气:
作者:admin
关于电源隔离的一些基本知识 ,有好多专家和大咖或专业电源书籍,已经有很多人介绍了。
本文从认识反激电源FlyBuck拓扑隔离 ,简单地对具体的电源的隔离做一些介绍
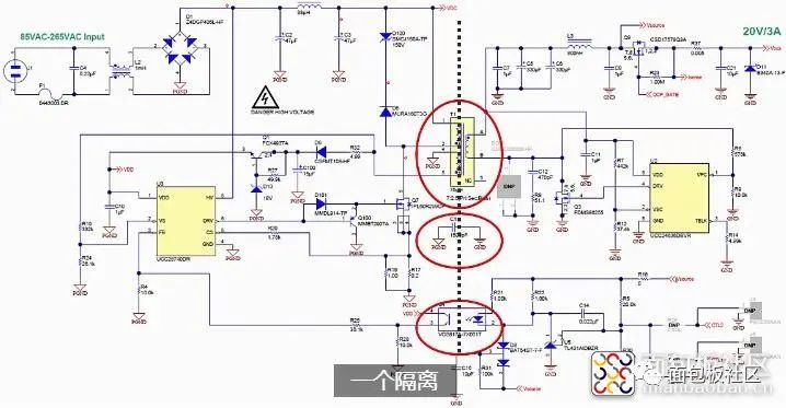
那么这里大家看到是一个典型的电路图

左边是常用的输入电源, 我们最常见的是一个AC电源, 右边是一个负载。就是我们各种家用电器以及各种直流负载。实际上, 因为输入电压是比较高的, 然后输出是用户最有可能接收到这个负载的, 所以说, 如果输入输出端没有断开的话 对输出端的使用者安全性有一个很大的威胁 ,所以在我们的安规里面 规定在输入和输出端, 必须做一个定向的隔离 。

作为一个定向的隔离, 我们的方式有多种;常见的是下面三种
如下图是最常见是磁性的隔离方式,, 还有电容性的隔离方式, 以及光的隔离方式。

下面是一个典型的隔离的原理图 。

从图里面我们可以看到有三种隔离方式,第一种最常见的是我们的变压器 。即采用的是磁隔离的方式,

第二种是一个横跨在原边和副边的之间的电容,采用一种电容性的隔离方式。第三是作为一种反馈应用的光, 我们从副边发送过来的一个电流传信号, 通过光传到原边, 由原边来做控制速度开关的一个参考信号。

那么原理图里面这根黑色的虚线就是, 隔离原边和副边之间的这条虚线,我们通常都会称它为 一个隔离。
下图对于各种电源中常见隔离拓扑的简单分类

对于各种常见的隔离拓扑
从对于电源的各种常见隔离拓扑分类看, 都是按照一个简单的经验 ,根据不同的应用功率, 来采用合适的隔离拓扑。
比如小于100W场合, 常用的各种适配器的场合, 即用反激变换器的拓扑地方 ,对于小于10W的负载电源的功耗, 用一个FlyBuck拓扑, 如果功率更大的, 如100W~250W之间 这时候用一个正激拓扑比较合适, 如果功率更大 在250W~500W 时,半桥是一个选择 ,如果功率再往上走, 比如400W以上 到1000W以下 这个时候全桥是一个比较好的选择 。
下面的这个图是我们常见的FlyBack,

FlyBack就是我们常用的各种电源, 手机的适配器就是最常见的一种模式,它的 最大的特点是它很简单, 我们从电源图中可以看到 它基本上有三个主要的元器件, 我们的主开关管Q1, 整流二极管D1, 这时候可以看到整个系统非常简单, 它主要的功率源就是主管开通的时候 ,它能够把输入端的能量储存在变压器中, 然后当主管关断的时候, 能量通过副边的D1传到副边去, 反激变换器的一个重要的工作特点 。
我们可以从电源工作的时序图看一些具体的关断过程。

Q1开通是对应于我们最上面这个, 会有一个系统电压 这时候Q1是导通的, 会有一个电流流过 ,这时对于副边来说因为D1负向打压, 所以D1这时是一个阻断的 ,看到一个回路是从输入端 经过原边的绕组, 经过我们的Q1 进行电流的一个回路 。

我们看到右边的图, 阴影的部分, 如果这个时候如果进入off键就是Q1关断之后 ,我们第一因为 迫使它D1导通

进入了off的阶段, 从右边的图可以看到, 在off的阶段的时候,副边会有一个电压,直接输出到输出电容上 。
下面说一下一个隔离电阻拓扑,如下图

是一个Fly-Buck ,跟前面的FlyBack有些类似 但它最主要是用于最常见的给各种显示屏幕供电的buck电路 中,
这个图是Fly-Buck的简单的电路示意图, 如果我们忽略掉上面这块, 就是D1跟Ns这块的一个辅助的输出绕组的回路来说,就是在有Ci 、Q1、 Q2 、Np还有是Co1 。
其实这个是非常典型的同步整流的典型 Buck电路。
我们可以看到同步整流的Buck电路 在Q1开通的时候, 是一个典型的充电模式 ,对于副边, 我们的Ns Np是处于一个新的状态 ,这时候D1是处于截止状态 ,所以我们的Buck电路处于正向充电的过程 ,这个状态刚好对应于我们右边这个波形 Vg1处于On的状态, 如果Q1关断了之后 Q1不再打开 ,因为是同步整流电 Q2就会做一个互补的开关, 这个时候就有了。

因为Q2处于导通状态的时候, 在Np上输出电感的原边绕组上, 基本上会产生一个非常小的电压, 这时产生一个正向的电压, 迫使D1导通 ,这时副边的辅助绕组上 Ns是上就会产生一个Ns经过D1输出 ,形成一个整个电流回路 。
在D1上有一个 电流流动的 ,同样如果流动在Ns上的电流 ,因为极性相反 ,会折射到Np上 就产生一个负向的电流。
所以,我们可以看到 原边Np上的电流是Q2的续流电流 ,加上D1的正向电流 ,折射到我们的Np上的电流。整个过程就是一个典型一个定向的隔离产生效果。
常见的反激电源及FlyBuck拓扑的隔离,采样磁隔离的方式时,电源中的变压器漏感是一个非常关键的参数,反激电源变压器漏感是一个非常关键的参数,反激式指在变压器原边导通时副边截止,变压器储能。原边截止时,副边导通,能量释放到负载的工作状态。
编辑:黄飞
上一篇:宁德时代(CATL)电池生产线
下一篇:电源开关MOS管电路设计分析