时间:2023-03-16 14:48
人气:
作者:admin
在电力电子里面大家能经常看到buck,boost,flyback等一系列名词,这个名词到底是什么,有什么作用呢?今天我们来讲讲第一个,什么是buck电路。
1、什么是buck电路?
Buck电路,也就是降压电路,什么是降压电路,即将电压从高输入转变成低输出。如下图示意图

依照上图,可以理解为:
输入100元钱是投资方
开关管T就是资金链的链条
电感L是供货商
输出1元就是最后的产出量(不考虑中间商赚差价)
当资金链完整即开关管T导通时,100块钱可以直接加到产出上,此时后面有100块钱的量产出,但是当资金链断裂时即开关管关断时,此时100块钱的传输渠道断掉了,后面没有投资方的供给,只能依靠电感L本身经济的维持供给,给后面提供能量。但是电感L的势单力薄,没有投资方的财力,所以产出变少。综合下来,最后总产出变少。
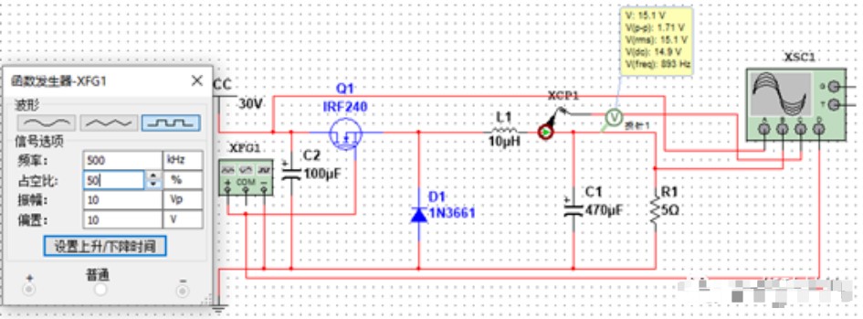
2、buck电路仿真及原理讲解
buck电路波形图

buck电路仿真图

buck电路仿真波形
波形图(从上到下依次为输入电压,输出电压,电流,PWM波)
a、开关管开通期间(Ton)
在开关管T开通状态时,此时续流二极管上正下负,续流二极管反偏,其承受的最大电压应力为UIN。在忽略开关管Q的压降时,此时电感L两端电压UL=UIN-UO为常数。
电感电流:
ILpeak=ILmin+Uon *t /L。
当t= Ton时,此时电感电流值为最大。在Ton结束时电感电流增量为:△I=Uon*Ton/L
b、开关管关断期间(Toff)
在开关管T关断状态时,此时续流二极管导通。在忽略续流二极管D的压降时,此时电感L两端电压UL=Uoff=UO为常数。
电感电流:
iL=ILpeak-Uoff *t /L。
当t= Toff时,此时电感电流值为最小。在Toff结束时电感电流减小量为:△I=Uoff*Toff/L
c、伏秒积平衡
在稳定状态下,导通期间的电感L电流的增加量与关断期间的电感L电流的减小量必然相同,即
Uon *Ton/L= Uoff *Toff/L
Uon *Ton = Uoff *Toff
这个就是在DC-DC变换器中的常用到的伏秒积平衡条件。本条件适用于电流连续/临界/断续模式。
上一篇:电源开关MOS管电路设计分析
下一篇:buck电路的波形讲解