时间:2023-03-17 09:21
人气:
作者:admin
1. 光模块简介
光模块(Optical module)是光电和电光转换的光电子器件,见图1,其包括发射和接收部分,发射部分是将电信号通过驱动芯片处理后驱动半导体激光器或者发光二极管发射出相应速率的调制光信号,而接收部分是将一定码率的光信号由光探测二极管转换为电信号。

图1:光模块外观
从对外接口来看,侠义上的光模块包括两个端口, 电口和光口,见图 2。

图2: 光口和电口
光模块主要从两个方面进行分类,封装形式和速率。封装形式包括SFP, SFP+, QSFP28, QSFPDD 等,速率上包括:10G, 25G, 50G, 100G, 200G, 400G, 800G等。
本文将主要基于电口介绍相关电源应用。光模块电口的管脚定义见图3[1],此处以SFP+模块为例。PIN1/PIN17/PIN20 VeeT是指模块发射端地,PIN11/PIN14/PIN17 VeeR是指模块接收端地,PIN15/PIN16 VccR/VccT是指模块接收端、发射端电源3.3V。

图3. 主机侧管脚分布图(top view)
实际的电口的外形见下图4[1],其是以金手指的形式存在。我们可以看到Vee地管脚略长于Vcc 3.3V管脚,而Vcc管脚略长于信号管脚。所以在光模块插入系统板的过程中,模块的大地会最先接触到系统地,然后电源Vcc 3.3V连接到系统板,最后才是信号线连接到系统板。

图4. SFP+ 模块电接口
2. 光模块电源方案的介绍
光模块系统中包含了多个功能器件,如MCU/ODSP, CDR, LDD, LA 等等。其系统框图见图5,基本上涵盖了系统内的信号流走向。

图5. 光模块系统框图
这些电子元器件的供电都是来自于系统供电3.3V,根据不同的器件规格需求,可能需要到load switch, Buck, Buck-boost, LDO等等。
以400G DR4系统为例,需要支持单波100G的应用,其核心器件是ODSP,基于此,其可能用到的电源器件包括,load switch,buck,buck-boost等等。其电源树见图6。

图6. 400G DR4系统电源树
由于光模块的体积要求,我们一般主推小体积、高效率的电源方案。
首先,load switch主推TPS22964,可以支持3A持续电流,体积小至1.4*0.9; 如果对于Rdson有更高的要求,推荐使用TPS22970,Rdson可以低至4.7mohm,支持4A持续电流;如果需要支持电流监控,推荐使用TPS2597x,可以支持7A持续电流,体积也小至2*2。
其次,降压芯片我们主推TPS62824/5/6/7A系列,完全p2p,可以支持1A/2A/3A/4A,或者对应的电源模块TPSM82821/2/3 (1A/2A/3A),基本上可以满足光模块的大部分需求;如果Vcore有更高的电流需求,还可以考虑使用TPS62864/6或者电源模块TPSM82864/6, 可以完全满足高达4A/6A电源需求;如果系统的VCO/PLL对于纹波有更高的要求,我们主推TPS62913,可以支持3A电流输出,同时输出的ripple可以低至10uVrms,满足PLL时钟对于电源纹波的要求。
由于光模块系统中部分芯片可能会有供电电压范围的要求,可能不满足3.3V+/-10%的拉偏要求,此处可能会有升降压芯片的需求。对于500mA的电流输出需求,我们推荐使用TPS63050;更高的电流需求,推荐使用TPS63802/TPS63810。
3. 小体积电源方案应用指导(1)
基于前节关于光模块架构的分析,首先在输入端需要使用load switch,且需要支持hot swap的功能。光模块在热插拔的过程,如前所述,模块地对应的金手指会最先与系统侧连接起来,其次是模块的3.3V供电电源会连接到系统侧,最后才是信号线连接到系统侧。
针对标准光模块的应用,标准里规定了模块合规测试板,见图7[2],也就是可以将模块直接插入到图7所示的电路中模拟系统侧供电。从图7我们可以看到,3.3V系统电会通过Π型电路连接到模块VccT/VccR管脚上,同时我们可以看到系统侧包含了snubber电路。

图7. 模块合规测试板
基于光模块SFF-8419的Power Level III标准要求[3],其瞬态峰值电流不能超过800mA,持续电流不能超过660mA, 持续时间不能超过50us。

图8. SFP+模块供电需求
瞬态和持续峰值电流定义定义[4]见图9。

图9. VCCT/VCCR的瞬态和持续峰值电流定义
下面以TPS22964为例,其典型应用电路[5]见图10。根据TPS22964 datasheet,建议Cin大于Cout, Cin的推荐值为1uf, Cout的推荐值为0.1uf。主要考虑的出发点是一旦开启load switch内的开关,那么Cin会给Cout充电,如果Cin大于Cout,可以避免Vin有电压下跌。

图10. TPS22964典型电路
可是,在实际应用中,如果有1uf的输入电容,那么在热插拔应用场景下,由于插入的速率不同,会导致VCCT/R的上电速率有快慢的区别,一旦上电速率过快,就会导致VCCCT/R的瞬态电流超过或者接近系统要求。
基于1uf输入电容的电路,通过快速插入SFP+模块,我们可以看到VCC瞬态电流会达到669mA, 见图11。虽然此处没有超过标准要求,但是已经很接近800mA的极值要求,且考虑到极端情况,此处已经无法满足系统要求。

图11. VCCT/R瞬间上电对应的瞬态电流
如果把Cin去掉的话,那么此处基本上不存在热插拔导致的瞬态电流。
基于前端合规测试板电路,考虑到系统侧有Π型电路且在输出端口有输出电容来保证系统侧能提供足够的能量给光模块,保证3.3V能够正常建立。所以TPS22964在实际应用中为了避免热插拔导致的高瞬态电流,可以将输入电容去掉。
4. 小体积电源方案应用指导(2)
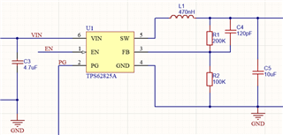
目前在光模块的应用场景中,我们主推TPS62824/5/6/7A系列或者模块TPSM82821/2/3以及TPS62864/6或者TPSM82864/6。针对这些器件,此处会对其布板面积进行一个说明。以TPS62825A(2A)为例,考虑使用最简电路[6],见图12,其包括4.7uf的输入电容,470uH电感(此处以IHLP1212AEERR47为例,1212 package(3.0mm*3.0mm)),10uf的输出电容,以及R1/R2分压电阻和120pf前馈电容。

图12. TPS62825A的最简电路
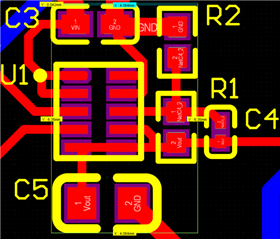
考虑电感选择1212 package(3.0mm*3.0mm)的情况下,PCB板使用两层板进行设计,其体积依然可以小至33mm^2,见图13。如果能选择更小封装的470nH的电感,比如DFE201610E - R47M(2.0*1.6),那么总面积可以进一步减小。

图13. TPS62825A的layout实例
如果考虑更小体积的需求,建议考虑直接使用电源模块TPSM82821/2/3 (1A/2A/3A)。下面以TPSM82822为例,考虑使用其最简电路[7],见图14,包括,4.7uf输入电容,22uf输出电容,以及R/R2分压电阻和C4前馈电容。

图14. TPSM82822的最简电路
同样基于两层板进行设计,输出电容22uf选择0603 package(0.6*0.3)的情况下,最终的整体面积可以优化到24mm^2,见图15。相对于上面的分离方案,面积可以进一步减小27%。

图15. TPS62825A的layout实例
所以基于不同的应用场景,我们可以选择集成电感的电源模块TPSM82821/2/3 (1A/2A/3A) /TPSM82864/6A(4A/6A), 或者不集成电感的电源芯片TPS62824/5/6/7A和TPS62864/6。
5. 结论
本文详细介绍了光模块的结构以及电源需求,由此推荐使用TI的小体积电源器件,包括load switch, buck, buck-boost等等。同时,也基于实际场景需求,对于load switch的应用电路有一些实际建议,而对于buck电路,可以基于实际面积的需求选择对应的集成电感的模块电源或者不集成电感的电源器件。
审核编辑:郭婷