时间:2023-03-17 10:24
人气:
作者:admin
1. 幻象电源:
音乐玩家常常会提到幻象电源这个专业名词,那么什么是幻象电源,它与普通电源有何区别?它出现在哪些场景呢?今天我们就来一起聊一聊幻象电源。
幻象电源通常是一个在XLR电缆的引脚2和3上运行的一个正电压(通常是从12V到48V),用于给电容式麦克风进行供电。使用“幻象”来描述这一特殊应用场景的电源,是因为音频信号和供电只需一根XLR电缆即可,不需要额外的供电线缆。
一般动圈式麦克风不会使用到幻象电源,专业电容式麦克风才会使用到幻象电源, 因为电容式麦克风输出阻抗非常高,幻象电源电路可以用来减少输出阻抗。

2. TI的幻象电源方案:
幻象电源通常有如下指标要求:
输入电压:5VIN/12VIN
输出电压:48VOUT
纹波<20mV
负载电流通常<60mA
满足如上指标,TI有3个方案很适合在幻象电源设计中使用。

1)TPS61391集成电流镜的 85V 输出电压升压转换器。
TPS61390/TPS61391 芯片应用在网红声卡的幻象电源中,主要优点有:
集成电流监控和保护功能的单芯片解决方案
小尺寸:QFN 3 mm x 3 mm,使用0604电感即可
低输出纹波
快速过流保护的响应时间


2)LM51571-Q1 采用双随机展频技术的 4A、50V、2MHz 宽输入电压升压、反激式和 SEPIC 转换器 (LM51571-Q1为车规级芯片,工业版本的LM51571会在今年3Q上线TI官网)
LM51571 芯片应用于12VIN的幻象电源中,主要优点有:
宽输入VIN
开关频率不在AM频段范围内
扩宽频谱以减小EMI
小尺寸:QFN-16 封装 (3mm x 3mm)
集成了MOS管以减小整体设计尺寸
低静态电流

3)LM51552MHz 宽输入电压、1.5A MOSFET 驱动器、非同步升压控制器
LM5155 芯片应用于12VIN的幻象电源中,主要优点有:
开关频率不在AM频段范围内
小尺寸:12pin-WSON 封装 (3mmx2mm)
低静态电流
低电流限制阈值以减小功耗损耗
允许同步实现高升压比
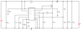
如下是VIN=12V, VOUT=48V, IOUT=20mA的参考电路及负载瞬态响应仿真。不加LDO的情况下,输出纹波为25.6mV。


审核编辑:郭婷