时间:2023-03-17 11:42
人气:
作者:admin
在这种单输出设计中,双输出、同步降压控制器通过将电流分成两个交错相位来降低元件高度。双相设计降低了所需的输入滤波器电容,并允许每个电感器比单相设计更短。MAX8537控制器将该设计集成到3mm高的电路中,从1V提供6.20V/12A电流。
移动应用中的 GPU 需要相对高电流的扁平核心电源。一种方法是将电流分成两个交错相位,使电源电路加倍,每个相位的电流减半。在两相之间分配输出电流可使每个电感器(通常是最高的元件)更短,并且与单相设计相比,还降低了输入滤波器要求。双相方法的主要问题是两相之间的均流。
MAX8537双通道、同步降压控制器从1V、±6%输入提供20.12V/10A输出,最大元件高度为3mm(图1)。该器件旨在为 DDR 存储器提供所有三个电源轨:VDDQ、VTT 和 VTTR。VTT 和 VTTR 必须跟踪 VDDQ 的 8537/<>。MAX<>上的一个降压控制器产生VDDQ;另一个降压控制器产生 VTT,并具有用于跟踪 VDDQ 的 <>/<> 的参考输入。此功能可与电感电流检测结合使用,将两个控制器组合成一个输出。
| 组件 | 数量 | 描述/部件号 |
| C2,C4 | 3 | 电容器:陶瓷 10uF/25V,X5R。太阳汤殿: TMK325BJ106MM |
| C5, C6,C7,C10,C45 | 5 | 电容:陶瓷0.1uF /25V,X7R。村田制作所: GRM39X7R104K25 (0603) |
| C12 | 4 | 电容:聚合物 680uF/2.5V/12 mΩ。三洋, 2R5TPE680MCL |
| C13 | 1 | 电容: 陶瓷 4.7uF/6V, X5R.太阳汤殿:JMK212BJ475MG |
| C14 | 1 | 电容:陶瓷 1uF/35V,X5R。太阳汤殿: LMK316BJ105ML (1206) |
| C15,C16 | 2 | 电容器:陶瓷 1uF/10V,X5R。太阳汤殿: LjMK107BJ105MA (0603) |
| C17,C43 | 2 | 电容:陶瓷 3.9nF /50V,X7R。村田制作所: GRM39X7R392K50 (0603) |
| C18,C20,C25 | 3 | 电容:陶瓷 10pF/25V,X7R。村田制作所: GRM39X7R100J50 (0603) |
| C19,C44 | 2 | 电容:陶瓷 330pF/50V,X7R。村田制作所: GRM39X7R331J50 (0603) |
| C21 | 1 | 电容:陶瓷 6.8nF /50V,X7R。村田制作所: GRM39X7R682K50 (0603) |
| C22 | 1 | 电容:陶瓷 100pF/50V,X7R。村田制作所: GRM39X7R101J50 (0603) |
| C23,C24 | 2 | 电容:陶瓷0.033uF/50V,X7R。村田制作所: GRM39X7R333K50 (0603) |
| C39,C40 | 2 | 电容:陶瓷 2.2nF /50V,X7R。村田制作所: GRM39X7R222K50 (0603) |
| C41,C42 | 2 | 电容:陶瓷0.01uF/50V,X7R。村田制作所: GRM39X7R103K50 (0603) |
| D1、D2 | 2 | 二极管,肖特基 30V,100mA。中央 CMDSH-3 (SOD-323) |
| L1,L2 | 2 | 电感: 0.6uH/10A/6.5mΩ, 东光FDV0630-0R6 |
| N1,N2 | 2 | 晶体管,纳米场效应管,30V,12.5 mΩ。国际整流器 IRF7821 (SO-8) |
| N3,N4 | 2 | 晶体管,纳米场效应管:30V,4.8mΩ。国际整流器 IRF7832 (SO-8) |
| R2,R3 | 2 | 电阻: 1.8kΩ, 5% (0603) |
| R5 | 1 | 电阻: 56kΩ, 5% (0603) |
| R6 | 1 | 电阻: 10kΩ, 5% (0603) |
| R7,R29,R30,R31,R32 | 5 | 电阻: 2.2Ω, 5% (0603) |
| R8 | 1 | 电阻: 4.7Ω, 5% (0603) |
| R9 | 1 | 电阻: 33.2kΩ , 1% (0603) |
| R10,R12,R17,R27 | 4 | 电阻: 22kΩ, 5% (0603) |
| R11,R26 | 2 | 电阻: 47kΩ, 5% (0603) |
| R13 | 1 | 电阻: 8.2kΩ, 5% (0603) |
| R14 | 1 | 电阻: 27kΩ, 5% (0603) |
| R15,R16 | 2 | 电阻: 10.0kΩ, 1% (0603) |
| R19 | 1 | 电阻: 560kΩ, 5% (0603) |
| R21,R22 | 2 | 电阻: 2.2Ω, 5%, 0.25Ω.(1206) |
| R24,R25 | 2 | 电阻: 5.1kΩ, 5% (0603) |
| R28 | 1 | 电阻: 1kΩ, 5% (0603) |
| U1 | 1 | MAX8537双通道PWM同步降压控制器(28-QSOP) |
| U2 | 1 | MAX837电压监测器(SOT-143) |

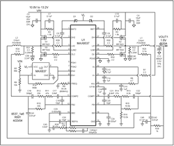
对于更大的图像
,图1。MAX8537原理图、数据和BOM;600kHz 双相应用电路:8537_1a6
VIN = 10.8V 至 13.2V,输出电压 = 1.6V @ 20A
日期: 4/23/04
| VIN1 | Iin1 | VOUT | 伊奥特 | 效率 |
| 12.01 | 0.117 | 1.602 | 0 | |
| 10.76 | 3.55 | 1.602 | 20 | 0.839 |
| 12.01 | 3.21 | 1.603 | 20 | 0.832 |
| 13.22 | 2.94 | 1.603 | 20 | 0.825 |
| 20兆赫带宽 | <50毫伏-普 |
电感电流检测使用电感的串联电阻来检测电感电流。与电感并联的串联RC与电感中RL的时间常数相匹配。电容器两端出现一个等于电感电流乘以电感串联电阻的电压。电容以输出电压为参考,因此跟踪控制器可以匹配输出电压加上代表主控制器中电感电流的小电压。直流电流匹配取决于最大电流、电感串联电阻、跟踪误差放大器的开环增益以及电感串联电阻的匹配。
MAX8537开关频率设置为600kHz,在考虑最小占空比的同时,在开关损耗和电感尺寸之间提供了良好的平衡。主控制器配置为提供 1.6V/10A,输出电容为两倍,可处理 20A 阶跃瞬变。跟踪控制器配置为遵循1.6V电压,误差放大器的两个输入端均具有匹配的补偿网络。跟踪补偿设计用于主控制器环路带宽的 22/28,因此跟踪控制器跟随主控制器。此外,通过增加主控制器在交越时的相位裕量来降低C45以改善瞬态响应。R29和C30用作进入误差放大器的信号的共模滤波器。为了降低高频开关噪声,R31、R32、R21和R39的开关转换速度较慢。R22/C40和R27/C<>在高端开关导通时产生阻尼寄生振铃,因此不会愚弄高端电流限制。电流限值约为 <>A。
3mm高的MAX8537电路从1V输入提供6.20V/12A输出,效率为83%。在50MHz带宽内,输出纹波小于20mVp-p。5.5A 至 20A 和 20A 至 5.5A 的阶跃瞬变显示 140mVp-p 的输出电压响应和 40usec 建立时间(图 2)。电流匹配误差小于10%。

图2.输出瞬态响应。
审核编辑:郭婷
下一篇:电源的线路和负载瞬态测试