时间:2023-03-20 11:06
人气:
作者:admin
Tom Gross
开关电源的受欢迎程度很大程度上归功于其效率,即使这种区别不一定是当之无愧的。例如,当低压输入电源可用且电流约为一安培左右时,不太复杂的低压差线性稳压器可以与开关稳压器的效率相匹配。此外,如果设计仅限于所有表面贴装应用,并且由电路板提供散热器,则线性稳压器可以在相当宽的输入电压范围内提供类似开关稳压器的效率。
例如,线性稳压器在1.8V至1.2V应用中提供出色的效率。即使在2A输出电流下,也只有1.2W的功率耗散。这足以使多层板提供足够的散热。
热限制
虽然效率总是被引用为开关稳压器的基准,但功率损耗通常更为重要。功率损耗决定了散热器的尺寸,散热器的尺寸比任何其他组件都与电路板的尺寸直接相关。
线性稳压器是关于简单性的,因此它们的优势在不需要超过多层电路板来提供散热的设计中最为明显。首先,多层板可以在每瓦40°C时耗散功率。如果要将稳压器的最高温度限制在125°C,1W的功耗允许环境温度为85°C。 85°C的环境温度是一个保守的设计数字,可以满足大多数工业应用的要求。
线性稳压器可以提供的输出电流量取决于输入至输出差分电压和功率损耗限制。例如,在 2.5V 至 1.5V 设计中,1V 差分电压允许 1A 负载电流满足 1W 耗散要求(见图 1)。如果差分电压仅为0.7V(如2.5V至1.8V稳压器),则最大负载电流将增加到1.4A以上。

图1.各种功耗限值表示为负载电流和输入至输出差分电压的函数。
图1显示,在这些情况下可以填充多种功率组合。在表面贴装设计中,功率损耗与电路板面积直接相关,因为功率通常通过金属层耗散。考虑到这一点,图1涵盖了一系列线性稳压器应用,这些应用与开关稳压器相比效果很好,开关稳压器在高输入至输出差分电压下效率非常高,但在低输入至输出差分电压下的效率很少超过75%–80%。
例如,考虑一款低压差稳压器,在 1 安培电流下调节 8.1V 至 2.0V。当输入至输出差分为 6.1V 时,可用输出电流在 5 W 功耗下增加到 1.<>A 以上(见图 <>)。
将最大功耗增加到 2W,允许输出电流超过 3A。在这些条件下工作的开关稳压器的效率通常为75%。开关稳压器的复杂性和成本增加,使线性稳压器看起来更好。
同一应用中开关稳压器和线性稳压器的比较
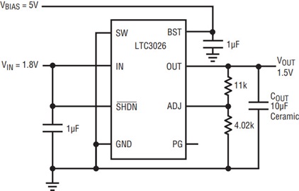
比较 1.8 至 1.5 V 应用中的两种不同拓扑。在这种设计中,功耗足够低,即使是三安培的输出电流也不会超过我们的1W功率限制。图2a示出了采用LTC1 CMOS线性稳压器的5.3026A应用。类似的降压型开关稳压器电路如图2b所示。图3比较了两种电路的效率和功率损耗。如图所示,开关转换器在低负载电流下效率更高,但随着负载电流的增加,线性稳压器效率与开关稳压器效率相匹配,然后超过开关稳压器效率。功率损耗也是如此。线性稳压器随着负载电流的增加而表现更好。

(一)。

(二)。
图2.两个 1.5V 输出 DC/DC 转换器。第一个 (a) 是一个典型的线性稳压器,它采用 LTC3026 和一个外部偏置电源。第二个(b)是典型的1.5V开关稳压器应用。在电路(a)中,如果没有外部偏置电源,LTC3026可通过一个内部升压转换器和一个外部电感器(10 μH,150mA)产生自己的偏置。

图3.LTC3026 线性稳压器的效率和功率损耗优于开关稳压器的效率和功率损耗。LDO在1.5A时保持良好的效率。
随着输入至输出差分电压的降低,例如在电池供电应用中,线性稳压器的效率甚至比开关稳压器更有利(见图4)。例如,在 500mA 负载电流下,LTC3026 的压差电压仅为 60mV,线性稳压器的效率超过 97%,而开关稳压器的效率约为 85%。在这种情况下,线性稳压器在效率、功率损耗、尺寸、简单性和成本等各个方面都优于开关稳压器。

图4.在最低输入至输出差分电压 VIN = VOUT + VDROPOUT and VOUT = 1.5V,线性稳压器的效率和功率损耗甚至优于开关稳压器。
结论
在低输入和输出电压下,线性稳压器可提供出色的稳压性能,并且在许多情况下,可提供可与开关稳压器相媲美的效率。在所有情况下,线性稳压器电路都更简单,成本更低。在电路板可以充分耗散功率的应用中,线性稳压器可以处理合理范围的输入和输出电压。
审核编辑:郭婷