时间:2023-03-20 11:25
人气:
作者:admin
消费类手持设备最受欢迎的电池解决方案之一是古老的双芯AA(碱性或镍氢)源,尤其是在GPS导航仪,数码相机和MP3播放器中。AA电池现成,成本相对较低,功率密度高。许多相同的便携式设备通过插入式墙上适配器补充电池电量,并提供USB总线(用于数据传输)。USB 总线也可用于供电。问题在于如何在这三种不同类型的电源之间无缝切换:2 节 AA、壁式和 USB。解决方案是 LTC3456。
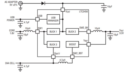
LTC®3456 是一款完整的系统电源 IC,可无缝管理交流墙上适配器、USB 和 2-AA 电池之间的功率流,同时符合 USB 电源标准 — 全部采用 4mm × 4mm QFN 封装(图 1)。该器件产生两个独立的电源轨:一个 3.3V (固定) 主电源和一个 1.8V (可调) 内核电源。此外,LTC3456 还包含一个功能齐全的 USB 电源管理器、一个用于为存储卡供电的热插拔输出和一个适合用作低电池电量比较器或 LDO 控制器的非专用增益模块。该器件还生成一个始终处于活动状态的 V.MAX输出,适用于为实时时钟等关键模块供电,即使在关断期间也需要保持活动状态。

图1.LTC®3456 是一款完整的系统电源管理 IC,采用纤巧型 4mm×4mm 封装。
关于 LTC3456
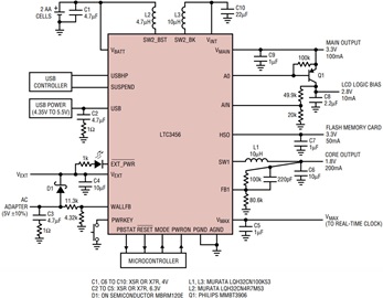
LTC3456 内置四个高效率 1MHz 固定频率开关稳压器,其工作效率高达 92%。图 2 示出了一款典型的 LTC3456 应用。便携式应用中使用的大多数处理器都需要双电源电压。这些电压对于 I/O 电路可以是 3.3V,对于处理器内核可以是 1.5V 或 1.8V。此外,处理器可能要求电源按特定顺序启动,以防止处理器闩锁或启动不当。通常,内核电源必须在I/O电源之前出现。

图2.基于 LTC3456 的完整电源解决方案,包括一个用于处理器内核的 1.8V 输出、一个用于 I/O 的 3.3V 输出、一个用于存储卡的 3.3V 热插拔电源和一个 V.MAXRTC 的输出。这种设计使用所有陶瓷电容器,零件数量最少。
LTC3456 具有内置的电源排序功能,用于内核和主输出。上电时,V国际输出,一个固定的3.3V电源,是第一个上电的电源。它为大多数内部电路供电。应限制此输出端的外部负载量 (有关详细信息,请参阅 LTC3456 的产品手册)。内核输出可在0.8V至1.8V范围内调节,接下来是V主要输出。五世主要输出采用固定 3.3V 电源,在内核输出进入稳压状态后,上电延迟为 0.8ms (典型值)。五世主要输出由 V 生成国际通过内部 0.4Ω (典型值) PMOS 开关输出,可用于为 I/O 电路供电。0.8ms的延迟为处理器提供了足够的时间,以便在外围电路上电之前稳定系统时钟并加载内部寄存器。
LTC3456 产生一个内核输出,可在 0.8V 至 1.8V 范围内调节,适合于为新的低电压处理器 (ARM 和其他处理器) 供电。LTC3456 控制方案允许内核输出采用 100% 占空比操作。当内核输出由电池供电时,它提供低压差操作,从而延长电池寿命。当由电池供电时,主转换器和内核转换器均提供突发模式操作(可选择MODE引脚),从而在轻负载下实现高效率,如图3所示。由电池供电时,Core 转换器的效率超过 92%。当由 USB/墙上电源供电时,突发模式操作被禁用。图 4 显示了由 USB 供电时的系统效率。主转换器在由 USB 供电时可实现高达 90% 的效率。

图3.图2电路的内核转换器效率LTC3456 由电池供电。显示了PWM和突发模式操作的效率。

图4.图2电路的内核和主转换器效率。LTC3456 由 USB 供电,USB 电流限值设定为 500mA (USBHP = 高)。
LTC3456 具有一个适合于为闪存卡供电的内置热插拔输出。热插拔输出具有短路和反向电压阻断功能。它允许将存储卡热插拔到系统中和从系统中取出。它具有内置的120mA(典型值)电流限制,适合为闪存卡供电。
LTC3456 具有针对主输出和内核输出的短路保护功能。它还为所有输出提供输出断开,但 V 除外.MAX输出。内核、主和热插拔输出均在停机时放电至地。五世.MAX输出是 V 中的最大值巴特, V国际,V内线和 USB 电压。该输出可用于提供最大 1mA 的输出电流。五世.MAX即使IC处于关断状态,输出也保持活动状态,适合为关键系统模块(如实时时钟)供电。
电源路径控制
LTC3456 包含一个专有的 PowerPath 控制方案,该方案可将系统电源从一个 2AA 电池无缝切换到 USB/墙上电源,反之亦然。图5显示了内部电源路径的简化框图。交流适配器和 USB 总线通过 V 向开关稳压器供电内线针。LTC3456 包含一个功能齐全的 USB 电源管理器,用于通过 USBHP 和 SUSPEND 引脚的状态来控制来自 USB 引脚的电源流。通过USB引脚的电流被精确限制为100mA或500mA,具体取决于USBHP引脚的状态。所有 USB 功能都可以通过将 SUSPEND 引脚拉高来禁用。

图5.LTC3456的简化框图显示了内部电源路径。
当必须升压 2 AA 电池电压(1.8V 至 3.2V)以产生 3.3V 输出,并且必须降压 USB/墙壁电源(4V 至 5.5V)以产生相同的电压时,DC-DC 转换是一项特别具有挑战性的任务。LTC3456 通过升压型和降压型转换器完成此任务。这是产生2.3V电源轨的最有效方法。LTC3 在从电池或 USB/墙上适配器产生 3456.90V 输出时实现了高于 3% 的效率。内核输出 (3.1V) 通过 BUCK8(USB/墙上供电)和 BUCK1(电池供电)转换器产生。LTC3 的独特拓扑结构通过单个电感器产生 3456.1V 电源轨,从而节省了成本和空间。当从电池产生8.92V输出时,它的效率大于1%。表 8 总结了 LTC3456 的各种工作模式。
| 交流适配器 | 无线电源 | 2 节 AA 细胞 |
| 为 IC 供电的最高优先级 | 为 IC 供电的中等优先级 | 为 IC 供电的最低优先级 |
| 电池负载 < 2μA | 电池负载 < 2μA | 突发模式操作(用户可选)可节省电池能量 |
| 内部软启动电路限制启动时从适配器汲取的电流 | USB 引脚电流精确限制为 100mA 或 500mA | 上电期间调节电池浪涌电流。此外,内部软起动功能可限制启动时的输入电流。 |
| 通过 WALLFB 引脚设置交流适配器(最小)电压 | USB (最小)电压设置为 4V | 通过 AIN 引脚设置电池(最小)电压指示器 |
便携式设备需要从电池电源无缝切换到USB或墙壁电源,反之亦然,以确保系统平稳运行。例如,用户在连接了 USB 电缆的便携式 MP3 播放器上播放音乐。如果USB电缆突然从设备上拔出,用户应该能够继续听音乐而不会受到任何干扰。LTC3456 实现了系统电源的无缝切换。图6显示了图2电路的USB和2-AA电池电源切换波形。当暂停引脚从低到高时,USB 电源不可用。主输出和内核输出在切换时的总偏差均小于 ±2%,从而实现与处理器内核和外围电路无缝切换。

一个。内核输出瞬态波形。

b.主要输出瞬态波形。
图6.图2电路的USB和2AA电池电源切换波形。当暂停引脚调高时,USB 电源断开。主输出和内核输出在切换时的总偏差均小于±2%。
与微处理器轻松接口
LTC3456 简化了与微处理器接口的任务。PWRON、PWRKEY、PBSTAT 和 RESET 引脚为处理器提供所有必需的系统信息,并简化电源排序。PWRON、PWRKEY 和 PBSTAT 按键简化了有序上电和关断 IC 的任务。数据表包含时序图,并提供有关其操作的详细信息。
LTC3456 还包含上电复位电路 (通过引脚 RERESET 访问),该电路在上电和停机期间均处于活动状态。上电复位需要使处理器在上电时保持其复位状态,并且必须保持处理器开始运行,直到所有系统电源都稳定下来。LTC3456 的内置上电复位电路可监视两个 V国际(3.3V) 和内核 (1.8V) 电压,并通过 RESET 引脚与处理器接口。RESET引脚在初始上电期间保持低电平。当主输出和内核输出均进入调节状态时,复位延迟定时器被激活。在释放 RESET 之前有整整 262 毫秒的超时时间,并且允许处理器退出复位并开始运行。262ms 的超时延迟为处理器提供了足够的时间来初始化内部寄存器/RAM。在断电期间,RESET引脚再次被拉低。这可以防止微处理器进入任何随机操作模式。
图7显示了图2电路在电池供电模式下的上电和关断波形。当电池或外部供电时,RESET电路的工作方式类似。RESET引脚保持低电平,在V之后延迟262ms核心进入监管。当IC关断时,两个V主要和 V核心输出与输入电源断开并放电至地。这可以防止输出卡在不确定的逻辑电平状态,并对微处理器的操作产生不利影响。它还确保输出在上电期间以可预测的方式上升。

图7.图2电路的上电和关断波形两个 V主要和 V核心关断期间输出放电至地。上电复位 (RESET) 保持低电平,延迟 V 后 262ms核心进入监管。
电压监控
LTC3456 具有一个片内增益模块,可用于低电池电量检测,低电池转换变点由 AIN 引脚上的两个电阻器 (图 2) 设定。AIN的标称电压为0.8V。AO 引脚是一个漏极开路逻辑输出,每当引脚 AIN 上的电压降至 0.8V 以下时,它就会吸收电流。增益模块还可以配置为驱动外部PNP或PMOS晶体管以产生辅助电压。
此外,LTC3456 还具有用于检测是否存在 USB 或墙上电源的片内电压比较器电路,并在 EXT_PWR 引脚上具有一个状态输出。EXT_PWR的漏极开路逻辑输出能够吸收高达 5mA 的电流,适合驱动外部 LED。板载电压检测器持续监控 USB 电压和交流适配器电压的状态(通过 WALLFB 引脚)。只要 USB 或墙壁电源可用且处于调节状态,EXT_PWR引脚就会被拉低。
便携式GPS导航器电源
今天的便携式GPS导航仪使用两节AA电池或一个交流适配器,并配备USB总线(用于数据传输)。电池寿命长和系统尺寸小是电源的关键要求。GPS导航仪中使用的微处理器通常需要至少两个不同的电压电源:I/O电路通常为3.3V,处理器内核通常为1.5V或1.8V。导航器可能还需要一个辅助的2.8V电源电压来偏置LCD显示控制器IC。
图 8 显示了用于便携式 GPS 导航仪的完整、紧凑和高效的电源。五世主要(固定 3.3V) 为 I/O 电路供电。处理器内核的电源,V核心,设置为1.8V,可通过改变反馈电阻比进行调整。3.3V热插拔输出为闪存卡供电。LTC3456 包含一个非专用增益模块 (引脚 AIN 和 AO),可用作低电池电量指示器或 LDO 控制器。图8所示的增益模块用作LDO,带有一个外部PNP,用于从主输出产生一个辅助2.8V输出电压。辅助 2.8V 电源用于为 LCD 控制器 IC 供电。五世.MAXLTC3456 的输出即使在停机模式中仍保持活动状态,并用于为一个实时时钟供电。

图8.用于 GPS 导航系统的 2 节 AA 电池供电的完整电源。请注意,非专用增益模块(引脚AIN和AO)配置为LDO控制器,以产生辅助2.8V输出。
结论
LTC®3456 是一款完整的系统电源管理 IC,可无缝管理交流适配器、USB 电缆和 2AA 电池电源之间的功率流。集成 USB 电源管理器、高效 DC-DC 转换器、热插拔控制器和低电量指示器等一系列功能被压缩到 4mm × 4mm QFN 封装中。外部元件数量和整体系统成本降至最低。简单性、设计灵活性、高集成度和小尺寸使得 LTC3456 成为为许多便携式 USB 设备供电的理想选择。
审核编辑:郭婷