时间:2023-02-06 09:44
人气:
作者:admin
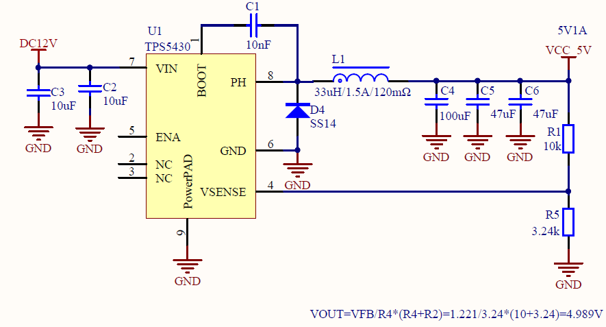
同事最近在测试TPS5430的时候,无意中发现了一个小问题,输入为一个12V的锂离子电池,输出电压为5V,电路如下图所示。

突然间,他看上去很困惑,为什么空载时输入电流为10mA呢?按照手册说明应该只有几个微安才对啊,元件会突然漏电吗?
第一步:断开电子负载,首先确定电子负载是否有故障,设置电子负载电流为0时,输入电源的电流还是10mA,没有改变。显然,电子负载是正常的!
第二步,思考并提出有助于解决问题的思路,如果改变输入电压会出现什么情况?换一个电源如何?故障与温度有关吗?如果换二极管会怎么样?
第三步,实验第二步提出的问题,改变输入电压,10mA的读数始终不变,如果由于输入Vin和GND之间的泄露,电压和静态电流会成正比,但是电流没有改变!
第四步,这时候想到为什么10mA的电流始终不变,而且正好是这个数值,为什么呢?此时观察到输出始终是5V,这一点是没有改变的!!!是否电流是由于输出经过某个组织造成的损耗呢,但是输出已经断开了,难道还有其他路径!再次检查输出,没有任何异常,只有几个看上去不会造成影响的示波器探头接在电路板上,但是这会产生问题吗?
第五步,我将示波器探头一个个取下来,当把最后一个输出端的探头拿下来时,问题突然消失了!此时看示波器设置,输入通道阻抗为50Ω,直流耦合!电流5V/50=10mA。 总结:探头设置应改为交流耦合,50Ω! 此处50Ω是推荐的设置,避免噪声在测试过程中发生反射。
本文只提供一种测试案例,并非所有人都会碰到这些问题,绝大部分人在电路设计中碰到的问题都只是九牛一毛,希望同学们在测试过程中仔细检查测试仪器的设置,需要注意的是,在测试时,测量仪器也成为系统的一部分,需要判断测试的结果是否为真!!!此案例中使用的电源输入是电池,与市电系统隔离开来,AC-DC系统则更为复杂,谢谢!
审核编辑:刘清
下一篇:IC芯片中的功耗