时间:2022-12-07 11:13
人气:
作者:admin
在上一回我们介绍了利用外部更大更有力的晶体管来取代 MC34063A 内部的开关晶体管,来构成 boost 电路,也介绍了用 MC34063A 驱动 MOSFET 当作开关晶体管的方法。
这一回会是我们介绍 boost converter 的最终回,我们要挑战一个可以产生超过 100 V 电压的 boost converter 电路,并说明如何搭配倍压整流电路来让 boost converter 更轻松。
设计目标
这次的设计目标是要做一个可以用来点亮辉光管(nixie tube)的高压电源。辉光管是一种用来当作显示设备的真空管,在 LED 发明之前,它是主要的显示设备。
辉光管的运作原理跟氖灯很像,它们都是气体放电管,不过辉光管内部通常有很多个形状不同的阴极,只要加上足够高的电压,阴极上会有电子飞出来,撞击管内低压气体的原子,使它们被激发而发光。辉光管的阴极不需要加热,纯粹靠材料特性与高压产生的电场就能让电子飞出来,因此它是属于冷阴极(cold cathode)的真空管装置。
辉光管活跃的年代大概在 1960 年代以前,LED 出现后它就没有舞台了,因此现存的辉光管几乎都是上个世纪中留下来的旧货,现在也不太可能还有人在制造新的辉光管。
不过某宝上还是可以找到一些显示特定中文字的辉光管。
要让辉光管亮起来,大概需要 180 V 左右的电压,而和所有的气体放电灯管一样,辉光管也有「负电阻」效应,也就是它的电阻会随着电压的上升而下降。对于这样的装置,如果我们用一个电压源来驱动它,它会暴走,因为当它导通之后电阻下降,会继续从电压源抽取更多的电流,然后电阻再下降、电流再变得更大…整个系统就失控了。
对于功率比较大的气体放电管如日光灯管、氙气灯管等装置,我们通常会用定电流驱动装置来限制它的电流,用来补偿负电阻效应,但对于像辉光管这种功率很小的气体放电管,其实用一颗限流电阻就可以达到这个目的,唯一需要注意的就是限流电阻上的功耗,必须控制在零件本身可以承受的合理范围。
我们以 SZ-8 这个现在还算好买的辉光管为例,根据它的datasheet,点亮它需要的电源参数是:
电压:170 V
电流:2 mA
限流电阻:20 KΩ
假设我们以 12 V 为输入,效率 70% 来估计,这个电源的设计目标就是:
输出:170 V/2 mA
输出功率:170 V *0.002 A = 340 mW
输入功率: 340 mW/ 0.7 = 485 mW
输入电流:0.485 W/ 12 V = 40 mA
这样的条件对 MC34063A 来说,并不是很困难的目标。
零件数值计算
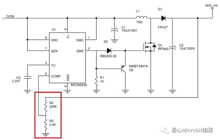
我们用上一回最后介绍的 MOSFET 电路来设计。首先,要决定回授电压控制的电阻值。
从 12 V 升压到 170 V,升压的倍数是 14 倍。我们之前讲过,boost converter 的升压倍数与它 on/off 的 duty cycle D 有关:
VOUT/VIN= 1 / 1 – D
而由于 D 在上面那个式子的分母,如果我们把 D 跟升压比画成图会是这样:

可以看出来当 D 超过 0.9,也就是升压比超过 10 以上之后,D 只要变动一点点,升压倍数就会变动很大,这会对回授控制电路的稳定性造成不好的影响。以我们这次需要的升压倍率 14 倍来说,差不多就是 MC34063A 可以稳定工作的极限,虽然大部分的文件会告诉你 MC34063A 不能设计超过 10 倍的升压比,但如果牺牲一点点的系统稳定性,也就是不要求输出电压真的要非常准的话,15 倍大概还是可以接受的倍率。
MC34063 的回授电压 VBF 是 1.25 V,所以回授分压电路的比率就是 1.25 / 170 = 0.00735294。我们可以用 330 K、2.4 K 分压来达成这个比例:

这时的输出电压会是:
VOUT= 1.25 / 2.4 * (330 + 2.4) = 173.125(V)
这个电路中,有几个零件的耐压需要特别注意。首先是 MOSFET。因为我们设计的输出电压高达 170 V,当 MOSFET 关闭时,它的 D-S 之间就要承受 170 V 的电压,因此 MOSFET 本人的 D-S 耐压一定要大于这个电压,再加上一点余裕。
图中选用的 IRF840 是一颗蛮常用的高耐压 power MOSFET,它的 VDS 耐压可以到 500 V,对于 170 V 的任务来说绰绰有余。它在室温下可以承受 8 A 的电流,以这次的设计来说也是杀鸡用牛刀。
C2 是输出的滤波电容,由于我们产生的电源是用来点亮辉光管,其实对电源上的涟波不是真的非常在意,只要管子亮起来的时候看起来不要闪就可以了,而且辉光管的电流只有 2 mA,因此这里并不需要太大的滤波电容,只要这个电容够让回授电路稳定就可以。不过一样要注意耐压,它至少要能承受输出电压。
D1 是整流二极管,它一样需要承受高压。当电感处在充电周期、MOSFET 的 D-S 导通时,D1 会处在逆偏压状态,它两端的电压差就是输出电压 170 V。我们选了 FR10x 系列的高压整流二极管,FR104 可以耐到 400 V,这个以上的零件就可以了。图中的 FR107 甚至可以耐到 1000 V。
接下来要决定电感了。在这个 15 倍升压比的电路中,电感充电和放电的时间比例就是 14:1,也就是在每一个周期中,有 14/15 的时间,电感处于被充电的状态,另外 1/14 的时间才是在放电,另外我们之前也说过,MC34063A 的工作频率不高,在 100 KHz 以下。综合以上两点:这么长的充电时间、加上不是很快的切换速度,一定需要一颗很大的电感才耐得住而不会饱和;我们在这里选用 2.2 nF 的 timing capacitor,换算出来的交换频率在没有因为电感饱和而提前结束充电的前提下,大概是 20 KHz 左右。
我们需要一个大概 10000 uH,也就是 10 mH 左右的电感来担任这个储能的工作,这是一个很大的电感。所幸,拜现在铁芯材料进步所赐,绕在甜甜圈型铁芯上的环形电感可以轻易在很小的体积内做到这个感值。
这个电感就是 10 mH 的环形电感,跟旁边 TO-220 包装的 IRF840 比较起来,可以看出它的大小。至于电感的耐电流,由于我们的输出电流只有 2 mA,输入电流也只有数十个 mA,其实电感上的峰值电流大概才数百个 mA,因此用这个尺寸的环形电感也算是杀鸡用牛刀。
最后,图中的 D2、Q2、R1 就是我们上次说过的,为了帮助 MOSFET Q1 快速关闭、避免停留在线性区而增加的零件,加上这三个零件可以很明显地改善 IRF840 上切换的效率。
挑战更高的倍率
我们刚刚的设计是以 12 V 为输入。如果我们想用 USB 的 VBUS 5 V 来供电,能不能也用这个电路来产生高压,点亮辉光管呢?
如果要从 5 V 升压到 170 V,升压比就变成:170 / 5 = 34 倍
这个倍率其实已经让 MC34063 工作在不太稳定的范围了。不过如果你硬是要做的话,它仍然会动。但有一个零件需要更换:MOSFET。
因为大部分的 power MOSFET 设计的 Vth 都是以 10 V 为参考,IRF840 也不例外。当我们把输入电压降到 5 V 时,虽然 MC34063A 仍然可以正常工作(MC34063A 最低工作电压是 3 V),但它输出用来驱动 IRF840 的电压也只剩下 5 V,这会让 IRF840 没办法完全导通,使得电路不工作或是工作在非常没有效率的区间。
因此我们需要一颗用 5 V 的 gate 电压就可以打开的 MOSFET。
在工业标准的 MOSFET 编号中,凡是字尾有 L 的,多半都说这种可以用较低 gate 电压驱动的 MOSFET。这个「L」的意思是 logic,也就是代表这是可以用 5 V 逻辑电压直接驱动的 MOSFET。IRF840 刚好有这么一个表弟叫做 IRF840L,根据 datasheet:

它只要最低 2 V的的 VGS,D-S 就会开始导通。
因此如果我们要用 5 V 来驱动这个电路,MOSFET 一定要更换成可以用 5 V gate 电压驱动的版本。
倍压整流
最后我想要提一下倍压整流电路,这是一个可以帮助升压转换器打出更高电压的电路。

我们用同样的电路,但在电感之后多加两颗二极管和两个电容器,总共用了三颗二极管、三颗电容器,可以构成「倍压整流」的电路。
这个电路工作的原理跟 charge pump 有点像,它们都是利用交流讯号极性会反转的特性,让电荷储存在电容器中,再把电容器串联起来得到两倍三倍四倍甚至更高的电压。不过 charge pump 需要额外的开关组件来控制,而倍压整流则是利用交流输入本身极性就会反转的特性,搭配二极管构成整流电路来巧妙达成。
以上面这个电路来说,经过了倍压整流电路,A 点的 RMS 电压就会是 B 点的两倍。换句话说,如果我们需要 170 V 的输出,前面的 boost 电路只需要把 B 点的 RMS 电压打到 85 V,就可以让回授电路拿到 170 V 的电压,因为回授电路的输入接在 A 点。
从 5 V 升压到 85 V 的倍率只有 17 倍,远比刚刚的 34 倍要轻松得多,MC34063A 也可以工作在比较稳定的控制区间。
因此,当我们真的需要很高的升压比时,适当的搭配倍压整流电路,可以让 boost converter 工作得更好。而且倍压整流电路可以串接:串两级就是 4 倍、串三级就是 8 倍。我曾经用类似的电路产生出让盖格计数管工作需要的 500 V 左右电源。
小结
这一回是我们聊 boost converter 的最终回,我们介绍了一个可以从 12 V 升压到 170 V,可以用来作为辉光管电源的电路,并介绍了如果需要更高的升压比,或是更低的输入电压时,有哪些需要注意的事。我们也简单提了倍压整流电路供读者参考。
下一回我们要开始介绍用来降压的 buck converter 了,其实 buck converter 的原理与 boost converter 相差不大,如果读者们已经熟悉 boost converter,一定可以很快了解降压电路的运作原理。
审核编辑:汤梓红
上一篇:钠离子电池制备上面临哪些挑战