时间:2022-11-10 09:30
人气:
作者:admin
在电源设计中,AC/DC方案可分为原边反馈控制(PSR)方案和副边反馈控制(SSR)方案。
一、原边反馈控制、副边反馈控制方案分析
PSR(Primary Side Regulator)即原边反馈,用于反激式开关电源中,其利用辅助线圈来提取副边线圈上的输出电压信号。由于辅助线圈与副边线圈上的电压与匝数比有关,且在副边线圈去磁结束点(即线圈上的电流下降至零时),电源输出电压等于副边线圈上的电压,采样该反馈电压信号,经控制芯片处理得到理想的PWM控制信号,用于控制原边侧功率管的开关,功率管的开关时间决定了变压器上能量储存的多少,从而也直接影响了副边输出电压的大小。利用这一系列的反馈关系,最终可得到稳定的电压输出。

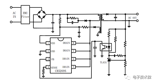
SSR(Secondary Side Regulator)即副边反馈,副边反馈控制技术是发展较早的反激式开关电源控制技术,其对输出电压的提取过程直接在变压器的副边电压输出端完成,因此需要在副边增加光耦、TL431及相关阻容元件,其中TL431为误差放大器,能够实时监测输出电压,并将监测结果以电流的形式通过光耦反馈至原边,同时保证输入端与输出端的隔离。

二、两者的比较

如下为思睿达原边反馈控制(PSR)方案和副边反馈控制(SSR)方案。

C6267原边反馈控制方案

C5269S副边反馈控制方案
三、原边、副边方案如何选?
比如在充电器领域,直接对电池充电的应用,一般会对空载电压精度要求高,可以选择副边电源IC+恒流芯片来做。
通过电池管理芯片,对电池充电的。因为电池管理芯片会有过压和过流保护,可以直接选用原边方案来进行,这样成本相对于副边的方案来说会降低很多。
有时候也可以和客户讨论客户的设计方案来降低成本,引导客户开案。
如在LED灯领域,每串灯珠的前面没有加上一个限流电阻。那么,在电源线路设计中,用副边方案的IC+高精度恒流方案来做,价格较高;用原边方案,原边的恒流精度在生产中很难达到客户的要求。但是在每串灯珠的前面加上一个限流电阻,那么就可以直接用原边方案来进行设计,既可达到客户要求,又可以节约成本。
审核编辑:汤梓红上一篇:各种电源滤波电路解析
下一篇:线性串联式稳压电路原理