时间:2022-11-10 10:56
人气:
作者:admin
01引言
作为一种电源转换器,车载逆变电源能够将储能电池直流电转换为220V的交流电,给笔记本电脑、数码相机、无人机等设备提供电能。其输出波形包括修正弦波和纯正弦波两种类型,修正弦波车载逆变电源价格便宜,但输出波形质量较差,适用于小功率用电设备;纯正弦波车载逆变电源可提供高质量交流电,适用于大部分用电设备,工作稳定,但价格较贵。逆变输出波形如图1所示:
(a)修正弦波

(b) 纯正弦波

图1 车载逆变电源输出波形
车载逆变电源适配于多类型负载,直流电池的输入电压范围覆盖12V~72V,功率等级包括100W至数千瓦。多采用两级电路结构,前级DC/DC变换器对直流电池电压进行升压,后级DC/AC逆变器实现逆变交流输出。典型产品及电路结构如图2所示:
(a)典型产品

(b)电路结构

图2 典型产品及电路结构
02车载逆变电源典型拓扑及工作原理
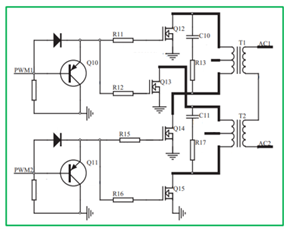
在车载逆变电源中,前级DC/DC变换器一般选用推挽电路实现直流升压,后级DC/AC变换器通常使用全桥电路实现逆变输出。整体控制框图如图3所示,典型波形如图4所示:

图3 车载逆变电源电路框图

图4 典型波形
DC/DC变换器
通常采用隔离型DC/DC变换器,由变压器初级升压电路和变压器次级整流电路组成,能有效提升电路增益,实现高升压比。
变压器初级升压电路
主要功能是将直流电池输出的低压直流电转换为高频交流电。推挽电路结构简单,所用的功率开关管数量仅为全桥电路的一半,适用于低电压大电流的应用场合,故在车载逆变电源中得到了广泛的应用,拓扑结构如图5(a)所示。
变压器次级整流电路
主要功能是将高频变压器次级输出的交流电转换为高压直流电,通常采用全桥整流电路,如图5(b)所示。

(a)推挽升压电路

(b) 桥式整流电路
图5 DC/DC变换器
DC/AC变换器
主要功能是将高压直流母线电压转换为220V/50Hz的单相交流电,通常采用H桥逆变电路,方案成熟,性能较好,拓扑结构如图6所示:

图6 H桥逆变电路
03上海贝岭车载逆变电源功率器件解决方案
基于多年的技术沉淀与积累,上海贝岭已开发出系列高性能、高可靠性的功率开关器件。同时,聚焦市场的主流应用,推动器件研发与市场应用协同发展,为客户提供更加专业、高效的功率器件解决方案。
针对车载逆变电源应用领域,基于对该应用需求的深度理解,现已推出完整的功率器件方案,包括SGT MOSFET和IGBT等系列产品。具备易于驱动、通态损耗低、热稳定性好等优势。在众多主流客户中得到广泛应用及好评。
3.1 更具竞争力的产品特点

3.2 系统应用优势
推挽升压电路
SGT MOSFET应用于推挽升压电路中,低通态电阻RDS(on) 可以显著降低器件的通态损耗,使得相同功率应用下器件的温升更低,或同样的散热设计中,可流过更高电流,更好发挥系统的应用性能。更高的阈值电压一致性,利于在推挽升压电路中实现多颗器件并联,实现更高功率输出的同时降低器件成本。同时更低的QG有利于降低对栅极驱动的功率要求,使得驱动更加容易。
全桥逆变电路
针对车载逆变电源应用,当出现负载侧短路时,IGBT强短路能力可以实现更加安全可靠的保护。低导通压降VCE(sat)可有效改善系统的通态损耗,低Eon和Eoff能降低开关损耗,这些参数对于提升系统效率至关重要。
3.3 全面的功率器件解决方案
针对车载逆变电源应用领域,上海贝岭具备完整的功率器件选型和解决方案,SGT-MOSFET系列产品可应用于低压大电流的推挽电路,IGBT系列产品适用于高效的全桥逆变电路,覆盖宽范围的电压、电流等级和多种封装形式,满足不同功率等级的车载逆变电源应用需求。产品的具体型号的及参数如表1、表2所示。

表1 车载逆变电源SGT MOSFET选型方案

表2 车载逆变电源IGBT选型方案
3.4 专业的技术支持
上海贝岭始终秉持“零缺陷”的品控理念,持续进步,为客户提供更优质的产品。同时,作为产品研发与客户之间沟通的桥梁,上海贝岭拥有专业的系统应用和技术支持团队,基于应用场景及客户需求的差异,提供专业、便捷的功率器件选型及系统解决方案。
上海贝岭