时间:2022-11-10 11:14
人气:
作者:admin
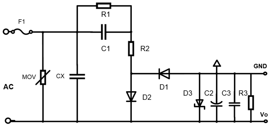
阻容降压电路:无需芯片即可实现ACDC转化。体积小、成本低,常用于小功率内置电源。
原理简述:输入端为电网交流高压,利用C1的容抗来限制输出电流,经D1、D2整流后为C2充电;利用齐纳二极管D3钳位C2两端电压,从而实现低压直流输出;R1是泄放电阻,用于释放C1的电荷。R2是限流电阻,用于限制冲击电流。

阻容降压电路
阻容降压电路是一个巧妙的设计,凭借体积小、成本低等优点,一直没有完全被开关电源电路取代。但是综合性能和可靠性一直是阻容降压电路的“硬伤”。

阻容降压电路特点
BP85221AL
超高集成度,支持小体积电感(0510色环电感/CD43贴片电感)。
系统成本低、体积小,改善阻容降压的固有缺点,专为替代阻容方案设计!
适用于直发器、风扇、电热毯、养生壶、暖杯垫等小家电辅助电源。
BPSemi
-产品介绍-
01产品特点
超高集成度:
集成整流桥;
集成VCC电容;
集成反馈电路;
集成550V高压MOSFET;
支持小体积电感(0510色环电感/CD43贴片电感)
全电压输入85~265Vac
优秀的综合性能
丰富的保护功能
主要应用领域:
小家电辅助电源
替代阻容降压方案

阻容降压电路

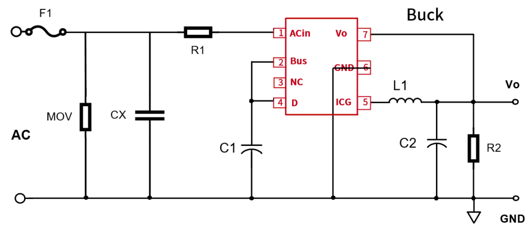
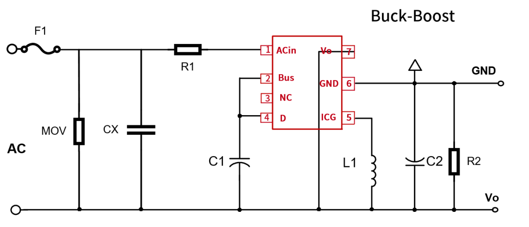
BP85221AL:Buck-Boost
02主要性能对比

03BOM特点对比

04封装形式与规格

BP85221AL封装形式:ASOP7

*:与功率电感设计相关。
BPSemi
-产品应用-
01适用于Buck或Buck-Boost拓扑


02方案实物图

03负载调整率

04空载损耗

05启动波形图


06稳态波形图


07动态波形图


08温升


09EMC

BP85221AL超高集成度,系统成本、体积与阻容降压方案相近。电气性能与可靠性“碾压”阻容降压方案。
造芯者说
魏岩磊(SAE):很高兴BP85221AL能一次流片即成功量产,主要得益于前期准确的市场调研和产品定义、详细的计算仿真以及流片前数十次FIB验证。流片后的系统应用评估很顺利,性能表现完全符合预期,无需改版即可送样。客户评估试产后均表示满意。前期多“消防”,后期少“救火”,才能事半功倍。
*以上测试结果为实验室条件下真实测试下得出,实际产品视应用环境和批次差异,可能会存在不同,晶丰明源保留最终解释权
审核编辑:汤梓红