时间:2022-11-10 14:45
人气:
作者:admin
在电源设计中,精心的布局和布线对于能否实现出色设计至关重要,要为尺寸、精度、效率留出足够空间,以避免在生产中出现问题。我们可以利用多年的测试经验,以及布局工程师具备的专业知识,最终完成电路板生产。
精心的设计的效率
设计从图纸上看起来可能毫无问题(也就是说,从原理图角度),甚至在模拟期间也没有任何问题,但真正的测试其实是在布局、PCB制造,以及通过载入电路实施原型制作应力测试之后。这部分使用真实的设计示例,介绍一些技巧来帮助避开陷阱。我们将介绍几个重要概念,以帮助避开设计缺陷和其他陷阱,以免未来需要重新设计和/或重新制作PCB。图1显示在没有进行细致测试和余量分析的情况下,在设计进入生产之后会如何造成成本急速上涨。

图1. 生产的电路板出现问题时,成本可能急速上涨。
功率预算
您需要注意在正常情况下按预期运行,但在全速模式或不稳定数据开始出现时(已排除噪声和干扰之后)不能按预期运行的系统。
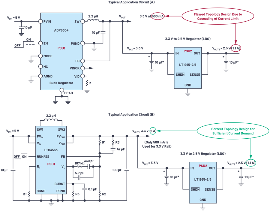
退出级联阶段时,要避免限流情况。图2所示为一个典型的级联应用:(A) 显示由产生3.3 V电源,电流最大500 mA的ADP5304 降压 稳压器(PSU1)构成的设计。为了提高效率,设计人员应分接3.3 V电轨,而不是5 V输入电源。3.3 V输出被进一步切断,以为PSU2 (LT1965)供电,这款LDO稳压器用于进一步将电压降低至2.5 V,且按照板载2.5 V电路和IC的要求,将最大输出电流限制在1.1 A。
这种系统存在一些很典型的隐藏问题。它在正常情况下能够正常运行。但是,当系统初始化并开始全速运行时——例如,当微处理器和/或ADC开始高速采样时——问题就出现了。由于没有稳压器能在输出端生成高于输入端的电压,在图2a中,用于为合 并电路VOUT1 和VOUT2 供电的 VOUT1 最大功率(P=V×I) 为1.65 W,得出此数值的前提是效率为100%,但是因为供电过程中会出现损耗,所以实际功率要低于该数值。假定2.5 V电源轨道的最大可用功率为2.75 W。如果电路试图获取这么多的功率,但这种要求得不到满足,就会在PSU1开始限流时出现不规律行为。电流可能由于PSU1而开始限流,更糟的是,有些控制器因过流完全关断。
如果图2a是在成功排除故障后实施,则可能需要更高功率的控制器。最理想的情况是使用与引脚兼容、电流更高的器件进行替换;最糟糕的情况下,则需要完全重新设计和制造PCB。如果能在概念设计阶段开始之前考虑功率预算,则可以避免潜在的项目计划延迟(参见图1)。
在考虑这一点的情况下,先创建真实的功率预算,然后选择控制器。包括您所需的所有电源电轨:2.5 V、3.3 V、5 V等。包括所有会消耗每个电轨功率的上拉电阻、离散器件和IC。使用这些值反向工作,以如图2b所示,估算您需要的电源。使用电力树系统设计工具,例如LTpowerPlanner(图3)来轻松创建支持所需的功率预算的电力树。

图2. 避开电力树中的限流设计缺陷。

图3. LTpowerPlanner电源树。
布局和布线
正确的布局和布线可以避免因错误的走线宽度、错误的通孔、引脚(连接器)数量不足、错误的接触点大小等导致轨道被烧毁,进而引发电流限制。下面章节介绍了一些值得注意的地方,也提供几个PCB设计技巧。
连接器和引脚接头
将图2中所示的示例的总电流扩展至17 A,那么设计人员必须考虑引脚的电流处理接触能力,如图4所示。一般来说,引脚或接触点的载流能力受几个因素影响,例如引脚的大小(接触面积)、金属成分等。直径为1.1 mm的典型过孔凸式连接引脚的电流约为3 A。如果需要17 A,那么应确保您的设计具有足够多的引脚,足以处理总体的载流容量。这可以通过增大每个导体(或触点)的载流能力来轻松实现,并保留一些安全裕度,使其载流能力超过PCB电路的总电流消耗。在本例中,要实现17 A需要6个引脚(且具备1A余量)。V CC 和GND一共需要12个引脚。要减少触点个数,可以考虑使用电源插座或更大的触点。
布线
用可用的线上PCB工具来帮助确定布局的电流能力。一盎司电轨宽度为1.27 mm的铜质PCB的载流能力约为3 A,电轨宽度为3 mm 时,载流能力约为5 A。还要留出一些余量,所以20 A的电轨的宽度需要达到19 mm(约20 mm)(请注意,本例未考虑温度升高带来的影响)。从图4可以看出,因为受PSU和系统电路的空间限制,无法实现20 mm电轨宽度。要解决这个问题,一个简单的解 决方案是使用多层PCB。将布线宽度降低到(例如)3 mm,并将这些布线复制到PCB中的所有层上,以确保(所有层中的)布线的总和能够达到至少20 A的载流能力。

图4. 物理接触和电流处理能力。
过孔和连接
图5显示一个过孔示例,该过孔正在连接控制器的PCB的多个电源层。如果您选择1 A过孔,但需要2 A电流,那么电轨宽度必须能够携带2 A的电流,且过孔连接也要能够处理这个电流。图5所示的示例至少需要两个过孔(如果空间允许,最好是三个),用于将电流连接至电源层。这个问题经常被忽略,一般只使用一个过孔来进行连接。连接完成后,这个过孔会作为保险丝使用,它会熔断,并断开与相邻层的电源连接。设计不良的过孔后期很难改善和解决,因为熔断的过孔很难注意到,或者被其他器件遮住。

图5. 过孔连接。
请注意关于过孔和PCB电轨的下列参数:电轨宽度、过孔尺寸和电气参数受几个因素影响,例如PCB涂层、路由层、工作温度等,这些因素最终会影响载流能力。以前的PCB设计技巧没有考虑这些依赖关系,但是,设计人员在确定布局参数时,需要注意到这些。目前许多PCB电轨/过孔计算器都可在线使用。设计人员在完成原理图设计后,最好向PCB制造商或布局工程师咨询这些细节。
避免过热
有许多因素会导致生热,例如外壳、气流等,但本节主要讲述外露的焊盘。带有外露焊盘的控制器,例如LTC3533、ADP5304、ADP2386、ADP5054等,如果正确连接至电路板,其热阻会更低。一般来说,如果控制器IC的功率MOSFET是置于裸片之中(即是整片式的),该IC的焊盘通常外露,以便散热。如果转换器IC使用外部功率MOSFET运行(为控制器IC),那么控制IC通常无需要使用外露焊盘,因为它的主要制热源(功率MOSFET)本身就在IC外部。
通常,这些外露的焊盘必须焊接到PCB接地板上才有效。根据IC的不同,也有一些例外,有些控制器会指明,它们可以连接至隔离的焊盘PCB区域,以作为散热器进行散热。如果不确定,请参阅有关部件的数据表。
当您将外露的焊盘连接到PCB平面或隔离区域时,(a)确保将这些孔(许多排成阵列)连接到地平面以进行散热(热传递)。对于多层PCB接地层,建议利用过孔将焊盘下方所有层上的接地层连在一起。
请注意,关于外露焊盘的讨论是与控制器相关。在其他IC中使用外露焊盘可能需要使用极为不同的处理方法。
结论与汇总
要设计低噪声、不会因为电轨或过孔烧毁而影响系统电路的电源,从成本、效率、效率和PCB面积大小各方面来说都是一项挑战。本文强调了一些设计人员可能会忽略的地方,例如使用功率预算分析来构建电力树,以支持所有的后端负载。
原理图和模拟只是设计的第一步,之后是谨慎的器件定位和路由技术。过孔、电轨和载流能力都必须符合要求,并接受评估。如果接口位置存在开关噪声,或者开关噪声到达IC的功率引脚,那么系统电路会失常,且难以隔离并排除故障。
审核编辑:汤梓红