时间:2022-11-10 17:35
人气:
作者:admin
大家好,我是李工,创作不易,希望大家多多支持我。今天给大家分享的是降压转换电路设计。主要是关于:降压转换电路工作原理、降压转换电路设计、降压转换电路设计步骤。
一、降压转换器工作原理
降压转换器是一种电压输出低于电压输入的开关转换器,也被称为降压开关转换器。降压转换器只有 4 个部分,主要是开关(Q1)、二极管(D1)、电感(L1)和电容滤波器(C1)。输入电压Vin必须高于输出电压 Vout 才能成为降压转换器。

降压转换电路降压转换器用作电压调节器,同时利用 BJT、MOSFET 或 IGBT 等半导体部件的开关动作。Q1 会不断开关,D1 充当续流二极管,L1 将充电和放电,而 C1 将存储能量。降压稳压器是一种低损耗稳压器,如果设计得当,效率可达 90% 以上。

降压转换电路工作原理
二、降压转换器设计
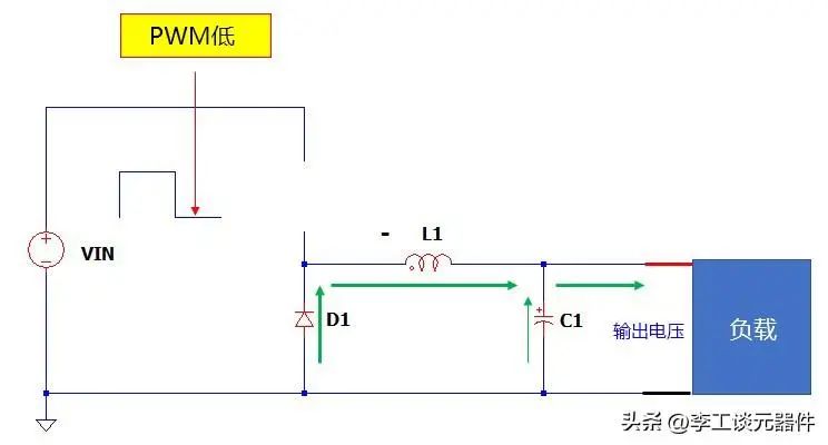
降压转换器通过连续打开和关闭 BJT、MOSFET 或 IGBT 等半导体开关来工作。开关的开启和关闭由占空比决定。降压转换器的理想占空比很简单:占空比 = VOUT / VIN1、降压转换器基本功能– PWM 为高电平当 PWM 处于高电平状态时,Q1 将在饱和状态下导通(电压降非常低)。D1 将被反向偏置并且不参与电流环路。电流将从 VIN 流向 Q1 的通道,然后为 L1 充电,一部分为 C1 充电,最后主电流路径将流向负载。

降压转换器此时,L1 将充电,点侧将处于较高的电位,L1 的电流将线性上升。2、降压转换器基本操作– PWM 为低电平当 PWM 为低电平时,Q1 将关闭,不再是电流环路的一部分。电感 L1 的点侧将变为负电位,因为 L1 将反转极性但保持相同的电流方向。电流路径将从 D1 到此时正在放电的 L1,然后到负载。此时,C1 能量也将有助于提供负载的需要。

降压转换器
三、降压转换电路设计教程-各元器件取值
1、电感纹波电流
2、占空比
3、电感 RMS 电流
4、电感直流电流推导
5、开关 RMS 电流导数
6、开关直流电流导数
7、二极管 RMS 电流推导
8、二极管直流电流推导
9、开关和二极管电压推导
10、开关功率损耗推导
11、开关散热注意事项
12、二极管功率损耗推导
13、二极管散热注意事项
14、电感功率损耗推导
15、电容纹波电流推导
16、效率方程推导
17、电路实例
1、电感纹波电流要导出电感电流方程,了解其波形很重要。顺便说一下,降压转换器可分为 CCM、TM 或 DCM。CCM 代表连续导通模式,而 TM 代表过渡模式或有时称为边界模式。另一方面,DCM 代表不连续导通模式。CCM 和 TM 具有相同的分析,而 DCM 需要不同的分析。对于高功率应用,不太可能有意在 DCM 模式下运行降压转换器。这将导致非常高的损失并且不切实际。但是,降压转换器有时会进入 DCM 模式,此时负载很轻。因此,设计点或组件选择将基于重载,这主要是在 CCM。因此,在这个推导中,我们将考虑 CCM 操作。下面的绿色是电感在 CCM 下工作的电流波形。当 PWM 信号为高电平时,它线性上升。然后,当 PWM 信号为低电平时,它会线性减小。

降压转换器有时会进入 DCM 模式当 PWM 为高电平时,分析将是:

降压转换电路要使用的关键方程是电感两端的电压,即:VL = LX di / dt

电感纹波电流计算公式当PWM为低电平时,分析为:

降压转换电路

di_Ton 和 di_Toff 都会给出相同的结果。2、占空比推导如果你检查电感电流波形,则上升和下降幅度相同。因此,上面的两个方程 di_Ton 和 di_Toff 都可以相等,我们得出了最终的占空比。

占空比公式3、电感 RMS电流推导我们将从以下波形中的电感 RMS 电流开始,即 di 和 Imin 的 RMS 之和。

降压转换电路

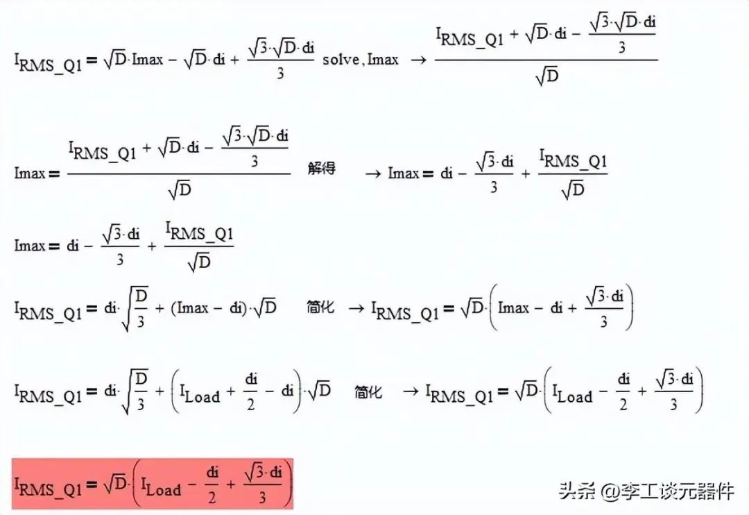
电感 RMS电流推导公式4、电感直流电流推导下一个降压转换器电感设计公式将针对直流电流。但是,如果你仔细观察降压转换器原理图,就会发现电感器与输出负载串联。因此,电感电流的直流电平与负载的直流电平相同。5、开关 RMS 电流推导降压转换器上的开关可以是 BJT、MOSFET 或 IGBT。这里使用 MOSFET,因为它是中低功率应用中最流行的一种。MOSFET 的电流波形如下所示。

MOSFET 的电流波形Q1 的 RMS 电流是面积 A1 和 A2 的 RMS 之和。A1是三角形,A2是矩形。1)A1 区域的 RMS

A1 区域的 RMS公式2)A2 区域的 RMS

A2 区域的 RMS公式因此,开关电流的 RMS 为

开关电流的 RMS简化后消除 Imax:

开关电流的 RMS 公式6、 开关直流电流推导MOSFET 的 RMS 电流始终高于 DC 电流,它是用于计算功耗以获得最坏情况的值。然而,无论出于何种原因,设计师都可能需要 DC 电平。因此,让我们将其包含在此降压转换器设计教程中。总直流电平也是上述波形中 A1 和 A2 的直流电平之和。

重写方程以排除 Imax

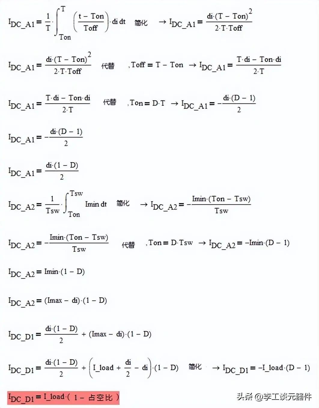
7、降压转换器设计教程——二极管 RMS 电流推导参考下面的波形,我们可以计算出二极管的 RMS 电流。只有当 MOSFET 不导通时,二极管才会导通。

MOSFET波形图

二极管 RMS 电流公式

二极管 RMS 电流公式8、二极管直流电流推导继续使用上述波形来确定二极管的直流电流:

二极管直流电流公式9、开关和二极管电压推导

降压转换电路VQ1 最大值 = VIN 最大值 + VSpikeVspike 是由寄生电感引起的,可以假设为 VIN 的 40-70%。VD1 最大值 = VIN 最大值 + VspikeVspike 是由寄生电感引起的,可以假定为 VIN 的 50-120%。10、降压转换器设计教程——开关功率损耗推导开关功率损耗由两个因素组成。一是导通损耗,二是开关损耗。传导损耗是由于开关上的固定电压降引起的,而开关损耗是由于开关的开关动作引起的。这里使用 MOSFET,因此,贝洛方程适用于 MOSFET。1)传导损耗

传导损耗公式2)开关损耗

开关损耗公式3)总 MOSFET 功率损耗

总 MOSFET 功率损耗公式11、 开关电源应力和散热注意事项开关的功率应力只是实际功耗除以功率容量。Pstress = Pdissipation 实际 / Pdissipation 能力对于没有散热器(开关未安装在散热器上):耗散能力 = (Tjmax – Tamax) / Rthjc
Tjmax – 器件的最高结温
Tamax – 最高工作环境温度
Rthjc – 结到外壳的热阻
如果需要计算器件的实际结温,可以按如下方式进行:Tjactual = (Pdissipation capacity X Rthjc) + Tamax对于带散热器(开关安装在散热器上):耗散能力 = (Tjmax – Tcmax) / (Rthjc + Rthchs +Rthhsa)
Tjmax – 器件的最高结温
Tcmax – 最大允许外壳温度
Rthjc – 结到外壳的热阻
Rthchs – 从外壳到散热器的热阻,这是连接散热器和外壳的材料的热阻。
Rthhsa – 从散热器到空气的热阻,这实际上是所用散热器的热阻。
实际器件结温可计算为:Tjactual = [Pdissipation 能力 X (Rthjc + Rthchs +Rthhsa)] + Tcmax12、二极管功率损耗推导损耗二极管 = Irms X VF13、 二极管功率应力和散热注意事项二极管的功率应力只是实际功耗除以功率容量。Pstress = Pdissipation 实际 / Pdissipation 能力对于没有散热器(二极管未安装在散热器上):耗散能力 = (Tjmax – Tamax) / Rthjc
Tjmax – 器件的最高结温
Tamax – 最高工作环境温度
Rthjc – 结到外壳的热阻
如果需要计算器件的实际结温,可以按如下方式进行:Tjactual = (Pdissipation capacity X Rthjc) + Tamax对于带散热器(二极管安装在散热器上):耗散能力 = (Tjmax – Tcmax) / (Rthjc + Rthchs +Rthhsa)
Tjmax – 器件的最高结温
Tcmax – 最大允许外壳温度
Rthjc – 结到外壳的热阻
Rthchs – 从外壳到散热器的热阻。这是连接散热器和外壳的材料的热阻。
Rthhsa – 从散热器到空气的热阻。这实际上是所用散热器的热阻。
实际器件结温可计算为:Tjactual = [Pdissipation 能力 X (Rthjc + Rthchs +Rthhsa)] + Tcmax14、电感功率损耗推导电感的功率损耗由两部分组成:直流损耗和交流损耗。在低开关频率和低功率下,AC 损耗很小,因此根本不包括在计算中。但是对于非常高的开关频率,你可以假设开关损耗与直流损耗几乎相同。直流损耗有时也称为铜损,而开关损耗也称为磁芯损耗。

电感功率损耗公式15、 输出电容选择下面的输出电容 (C1) 计算是通用的。但是,特定控制器可能有自己的公式来推导出输出电容的值,因为这与环路补偿有关。考虑到没有 ESR 的影响,可以使用下面的公式来确定输出电容的大小。C1 = di / (Fsw X Vripple)电解电容的ESR很大,分析时需要考虑。上面计算的电容应具有不高于下式的 ESR。ESR = Vripple / di
ESR——等效串联电阻
di – 电感纹波电流
Fsw——开关频率
Vripple – 允许的输出纹波电压
纹波电流所选输出电容的纹波电流额定值应高于以下公式的结果。

输出电容的纹波电流额定值
Irms_inductor – 电感 RMS 电流
I_load – 负载电流
16、 降压转换器效率方程推导降压转换器效率可以使用以下等式计算。效率 = (Pout / Pin) X 100%Pout = Iout X VoutPin = Pout + Ploss 总计效率 = [Iout X Vout / (Pout + Ploss 总)] X 100%
Iout – 负载电流
Vout – 输出电压
Pout – 总功率损耗
17、电路实例

电路实例以上就是关于降压转化电路的设计。
审核编辑:汤梓红
下一篇:开关电源各类保护电路实例分析