时间:2021-02-19 16:28
人气:
作者:admin
新年第一篇,我们来简单的讲一下倍压直流稳压电源的设计,下面以一个实例来简单的讲一下。
倍压整流电路一般使用在需要高电压、低电流的场合。倍压整流顾名思义作用就是将电压进行升压操作;一般可以将较低的交流电压,用耐压较高的整流二极管和电容器,整流出一个较高的直流电压。
倍压整流电路一般按照输出电压时输入电压的多少倍可以简单的分为:二倍压、三倍压和多倍压整流电路。
我们今天讲的例子首先通过多谐振荡电路输出一个方波,然后再通过一个倍压整流电路将输出的电压进行二倍放大,从而达到我们通常使用的需求电压。
设计思路就是利用NE555电路产生的谐振脉冲,通过二极管整流电路整流后向电容充电,让电容充电到电源电压,将这样的整流充电电路逐级连接,就可以得到二倍、四倍甚至多倍于电源电压的升压线路。
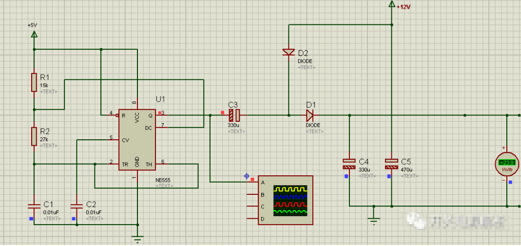
原理图如下所示:

我们可以将线路分为两个部分来分析;多谐振电路:

多谐振电路作用就是将输入的直流电压转换为交流输出,采用的核心元器件就是NE555定时器。
由NE555定时器组成的电路,其中R1、R2、C1为外接元器件,根据NE555定时器的工作原理,我们可以知道电容C1充电时,定时器输出高电平;电容C1放电时,定时器输出低电平。电容不断进行充放电,输出端便获得规律的矩形方波。振荡频率取决于R1、R2和C1。
上图中,电阻R1、R2和C1构成定时器电路,定时电容C1上的电压Uc作为高触发端TH(6脚)和低触发端TR(2脚)的外触发电压。放电端DC(7脚)接在R1和R2之间。电压控制端CV(5脚)不外接控制电压而接入高频干扰旁路电容C2。直接复位端R(4脚)接高电平,使NE555处于非复位状态。
多谐振荡器的放电时间常数:
正向脉冲宽度Tph=0.693*(R1+R2)*C1;
负向脉冲宽度Tpl=0.693*R2*C1;
输出信号的振荡周期T为正向脉冲宽度+负向脉冲宽度=0.5ms。
我们也可以从仿真软件上读取周期值:

一格为100uS;我们可以看到一个周期差不多占据水平距离5格,从而我们可以得知,一个周期为500uS,也就是0.5mS。
另一部分倍压线路如下所示:

当NE555输出电压处于负半周期时,D2导通,D1截止,C3充电,C3电压最大值记为Vm;当NE555输出电压处于正半周时,D1导通,D2截止,C4充电。由于电荷的存储作用,可以使C4电压变为NE555输出电压的2倍,从而达到升压到2倍电压的目的。
编辑:hfy