时间:2019-10-30 11:36
人气:
作者:admin
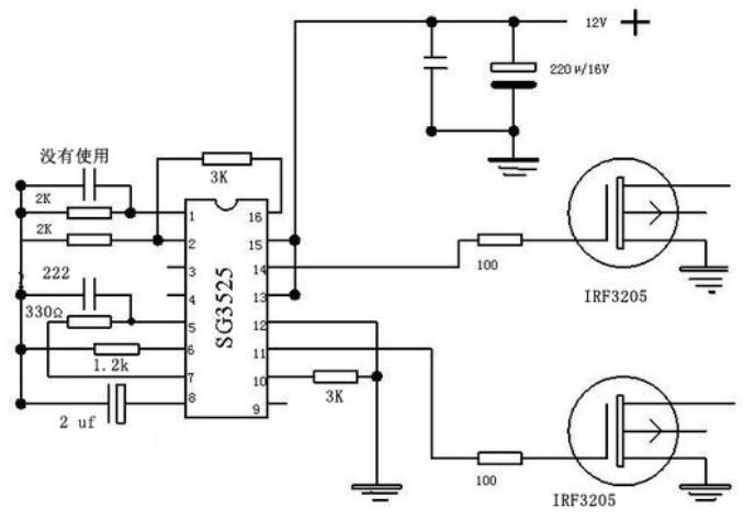
IRF做逆变器,图纸都是差不多的,将两只IRF脚向下,正反面各一只,最外面的两只脚相连接负电,正面中脚串电阻330欧到另一只管的边脚,剩下两只脚也同样串电阻330欧,最后从两个晶体管的中脚接出引线,到变压器的初级两端,中间抽头接正电。大约每匝0.075伏,才不会发烫。

本逆变器是高频逆变器,彻底摒弃了笨重的工频变压器,不仅减小了体积,而且提高了效率,还没有工频变压器发出的嗡嗡声。本逆变器是典型的高频逆变工频输出结构:DC-AC-DC-AC结构(12VDC-330VAC0 30KHz-330VDC-230VAC 50HZ)。本逆变器设有稳压和输出过流保护功能。
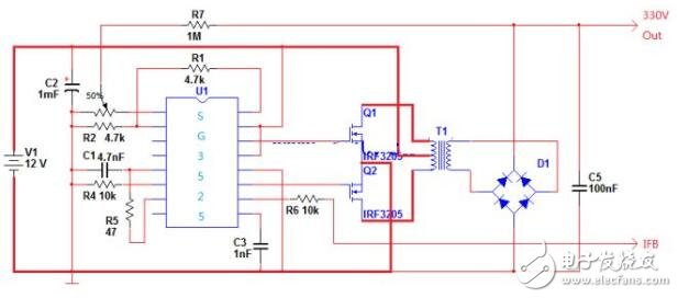
首先来看DC-AC-DC部分:

这一部分是由SG3525为核心的闭环PWN逆变电路。U1的第1、2脚组成电压反馈,使输出电压稳定。16脚是基准电压5V,经过R1、R2分压加到第二脚(内部误差放大器反向输入端),正常电压为2.5V,输出高压的经过R7、RP电位器的分压送到第一脚(内部误差放大器同向输入端)。第五、六脚的C1和R4决定了U1振荡频率约为31KHz(本人精心选择的频率,高了会增加场效应管的高频损耗,低了变压器会出声),第七脚的R5决定了死区时间(为了两个功率管不能同时导通,在两个脉冲之间留有一段时间,此时两个功率管都关闭)。第9脚是补偿端,用C3接地可以增强U1的工作稳定性。第十脚的R6和IFB的后续电路组成输出过流保护电路,当第十脚电压大于0.7V时,U1停止驱动功率场效应管。第11、14脚是功率管驱动脚。第12脚是IC的GND,第13脚是内部输出三极管的共用集电极,第15脚是芯片供电电源。Q1、Q2、T1组成高频推挽逆变电路(工作于正激模式),将12VDC变成330VAC。D1为四个快恢复整流二极管,C5是滤波电容,此部分电路的功能是将高频交流整流成直流电。
再来看最后的DC-AC部分:

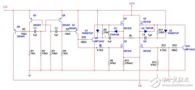
这一部分是以多谐振荡器和H桥为核心的DC-AC电路。Q5、Q6、C1、C2、R1-R4组成一个晶体管基极-集电极耦合多谐振荡器,Q5、Q6的集电极输出两个相位相反的方波脉冲,占空比50%,频率约50Hz,实际比50Hz应该高一点,我的是54Hz。Q7、Q8、R5、R6的作用一是对波形进行改良,使输出方波上下沿更加陡峭;二是增加推动H桥的能力
。R7-R10、D1、D3、C3、Q9、Q1、Q2和R11-R14、D2、D4、C4、Q10、Q3、Q4分别组成H桥的两个半桥。这部分原理比较复杂,以后我单写文章说(这篇文章是将制作的,讲的理论只是辅助制作)。R15和IFB的前半部分电路组成输出过压保护(当输出电流大于3A时停止输出)。如果这部分电路正常工作的话,可以在RL上得到230V的交流方波电压。
制作说明:
1、本制作的电路简单,可以在洞洞板上制作。建议两张图用两块小板分开做,分开调试,我就是这么弄的。
2、先弄第一个图。Q1、Q2选择IRF3205、IRF1010这些电流大于50A、耐压大于30V的场效应管。C1、C3推荐使用毒石电容,这样可以工作稳定,因为毒石电容容量受温度影响小,容量精度高。C2不能省,否则出不来功率。T1的制作方法:T1选用EC42磁芯,两个初级分别用4股1mm的漆包线在骨架上绕4匝,然后引出,一个初级的头和另一个初级的尾相接,作为接12V电源的地方,剩下两个引脚分别接两个场效应的源极;次级使用0.6mm的漆包线绕200匝。变压器要绕得仔细点,次级切忌乱绕。D1应使用4个FR607组成,不能使用工频整流二极管或者整流桥,因为工频器件的开关速度跟不上,会发热烧毁,这点是很多初学者容易犯的错误。C2的耐压为16V,C5耐压为400V。第一张图制作完成后,调整RP使输出电压为330V,此时接上一个60W灯泡应该可以点亮。
3、再弄第二个图。C1、C2选用毒石电容,这样可以确保频率精确、稳定。Q9、Q10选用耐压大于300V电流大于0.1安的NPN三极管,这里使用的是MSPA42,最好使用MSP40,那个耐压400V,前者耐压仅300V。Q1-Q4选用耐压大于400V、电流大于4A的场效应管,这里用IRF830。C3、C4既可以使用C1、C2那样的毒石电容,也可以使用电解电容或者CBB电容,如果是电解电容的话耐压至少50V并且注意极性,C3、C4边上的红点是正极。R15选用0.22欧5W的水泥电阻,安装时不要紧贴板子安装,要离开板子一些。装好之后,如果你有示波器的话往下做,没有的或者懒的,可以跳过:先不接330V高压,先通上12V直流,在Q7、Q8的集电极应该可以检测到占空比50%、频率50Hz左右的方波,而且是互补的。接上330V高压,测试每个H桥上的场效应管的栅极和漏极,都应该可以看到方波驱动信号,且每半桥的上下臂的驱动脉冲是相位相反的。输出应该是交流方波(RL两段,RL就是输出插座)。
4、第一图中的Q1、Q2和第二图中的Q1-Q4都要加散热器。安装散热器时别忘记加绝缘垫哦。
5、如果觉得输出过流保护功能不好的话可以把R15短路掉。
6、最后调试好之后,在330V和地之间加个400V 100uF的电解,可以增加输出功率。为什么到最后才加这个电容?为了防止在调试时发生电击。这个电容以后再维修调试的时候要先放电!切记!
上一篇:镍氢电池恒流充电电路图