时间:2019-11-01 15:04
人气:
作者:admin
采用NE555芯片制作的蓄电池充满自停电路,其电路简单,不需复杂的调试。该电路带有充电指示灯,在给蓄电池充电时,LED指示蓄电池处于充电状态,当蓄电池充满电时,LED指示灯熄灭,同时切断充电回路,防止过充电损坏蓄电池。

上图中NE555及其外围元件接成一个施密特触发器,用于对蓄电池的充电电压进行检测。NE555芯片的一般应用电路中,其⑤脚都是通过一个0.01μF的小电容接地,本电路中,NE555的⑤脚接精密基准电压源TL431产生的2.5V基准电压,这样可以提高充电电压的检测精度。
电路中,NE555的②⑥脚直接相连接成一个施密特触发器,其上限阈值电压为2.5V(即TL431的稳定电压),下限阈值电压为1.25V,回差电压亦为1.25V。
图中的S为大电流的微动开关。按下S,整个电路得电工作,由于刚接通电源时,C1两端电压为0,故NE555的②⑥脚为低电平,其输出端③脚输出为高电平,继电器J得电工作,其常开触点闭合,蓄电池开始充电(图中的+V为充电器的输出电压)。LED为充电指示灯,在蓄电池充电期间,LED一直点亮。当蓄电池充满电时,NE555的②⑥脚电压》2.5V,此时NE555的③脚输出为低电平,继电器失电停止工作,蓄电池停止充电,同时LED熄灭。蓄电池的充满电压可由电阻R1调整,改变其阻值即可使电路在所需的电压下自动停止充电。
由于双极型NE555芯片的工作电压范围为4.5~15V,故本电路适合给6V或12V的蓄电池充电,若用于给24V的蓄电池充电,可以用7812给NE555电路供电。
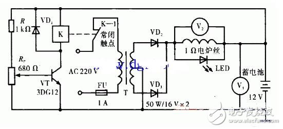
当12V蓄电池充满电后其端电压上升到13.5V,这时三极管VT导通,继电器吸合,K-1断开,从而切断充电器电源,充电器停止工作。

下一篇:电池充电器电路图