时间:2019-09-27 11:15
人气:
作者:admin
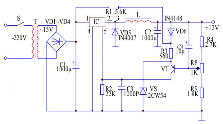
本电路通过应用 TWH8778 型电子开关集成电路来实现直流稳压电源的作用。
开关直流稳压电源电路图如图下图所示。

当开关 S 闭合后,220V 的交流电压通过 VD1~VD4 整流、电容器 C1 滤波后,分两路。输出。一路加在 IC 集成电路的 1 脚,另一路通过电阻器 R1、R3 加在三极管 VT 的发射极端,使三极管 VT 处于饱和导通状态。此时集电极的电压(1.6V 以上)输出到 IC 集成电路的 5 脚,使得 IC 的内部电子开关导通,则2、3 脚输出电压,使得电感器中电流增加,供给负载。
当输出电压达到 6V 时,稳压管 VS 击穿,电阻器 R3 上的电流增加,导致 R3 上的电压增加,当输出电压达到 12V 时,三极管 VT 从饱和状态变为放大状态。当输出电压超过 12V时,三极管 VT 的发射结电压降低,使得集电极输出电压下降,当下降到 1.6V(即 IC 集成电路的 5 脚电位下降到 1.6V)时,IC 开关集成电路断开,电感器 L 的电流下降,输出电压也随着下降,当下降到 12V 时,三极管 VT 的集电极电位上升为 1.6V 以上,IC 集成电路再次导通,使得输出电压始终稳定在 12V。
在元器件的选择上,IC 选用 TWH8778 型电子开关集成电路;R1~R5 选用 RTX—1/4W 型碳膜电阻器;C1选用耐压为 25V 的铝电解电容器,C2、C4 选用 CD11—16V 电解电容器,C4 选用 CT1 型高频瓷介电容器;VD1~VD5 选用 IN4004 硅型整流二极管,VD6 选用 IN4148 硅型开关二极管; VS 选用 IN4106 或 2CW60 硅稳压二极管;RP 可用 WSW 型有机实心微调可变电阻器 ;其余器件可参考图上标注。另外,本电路结构简单,只要按照电路图焊接,选用的元器件无误,无需调试都能正常工作。稳压电源输出电压为 12V,电流为 1A。