时间:2020-10-06 00:22
人气:
作者:admin
14.1 初学者重要提示
电源管理部分涉及到的各种低功耗方式会在后面章节中为大家讲解,当前阶段仅需了解低功耗属于电源管理部分即可。
14.2 电源
电源是系统稳定运行的根本,主要分为以下几个知识点,电源供电、供电监控、电源管理和低功耗。当前阶段主要了解电源供电和硬件上电时序。
14.2.1 电源供电
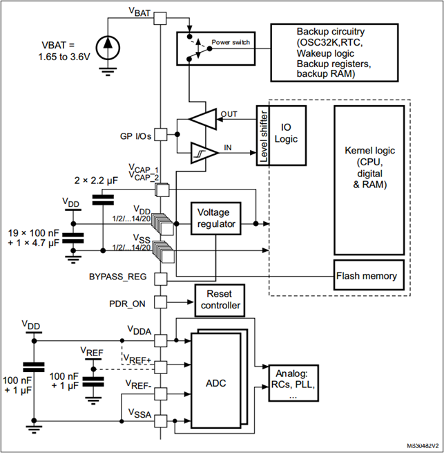
学习STM32F429的电源供电,往往被一堆电源标识Vdd,Vdda,Vcap,Vss等搞迷糊,这些标识整明白了,电源供电部分也就理解了,首先看下面的框图:

这些常用标识的解释如下:

对于电源供电部分了解了这些知识点就够用。
14.2.2 电源去耦电容的选择
每个电源对 (VDD/VSS, VDDA/VSSA ...)必须使用下述的滤波陶瓷电容去耦。这些电容必须尽量靠近芯片引脚,以确保器件正常工作。不建议去掉滤波电容来降低PCB 尺寸或成本,这可能导致器件工作不正常。
14.3 硬件复位
所有数字计算机系统都是由某种形式的震荡时钟电路驱动的。这种电路被称为系统的“脉搏”,是系统正确运行的关键。如果振荡器失灵,系统将完全无法运行,如果振荡器运行不规律,系统执行的所有与时间有关的计算都会有误差。
所有微控制器的启动流程都不通用。由于硬件的复杂性,必须运行一段由厂家定义的短小的“复位程序”来使硬件处于一种正确的状态,然后再开始执行用户程序。运行这个复位程序需要时间并且要求微控制器的振荡器已经运行。
当系统由可靠的电源供电时,一旦通电,电源迅速地达到额定输出电压,一旦断电,电源迅速地下降到0V,并且在接通的时候,电压不会降低。这时能够可靠地使用基于一个电容和一个电阻的低成本硬件复位。这种形式的复位电路称为阻容复位。
如果电源不够可靠,而涉及安全性,这种简单的阻容解决方案就不合适了。
14.3.1 上电复位和手动复位
STM32F429开发板的硬件复位原理图如下:

STM32这款CPU的复位引脚是低电平有效,即NRST为低电平时,CPU处于复位状态。
R173和C114组成简单的RC复位电路。当系统上电瞬间,C114电容两端电压可以认为是0,CPU处于复位状态。3.3V电源通过R173给C114充电,当C114的电压升到CPU的高电平门槛电压时,CPU退出复位状态转入运行状态。
在设计电路时,需要选择适当的R值和C值,以保证NRST低电平持续时间满足CPU复位最小脉宽的要求。
当按下S4轻触开关时,C114两端被短路接地,可实现手动复位CPU。
注,根据需要,大家也可以使用STM32F429 NRST引脚的内部上拉:
http://www.armbbs.cn/forum.php?mod=viewthread&tid=93144
14.3.2 复位序列
前面第11章的13.3.1小节讲解了复位系列的相关知识,再结合本章节的上电复位和下电复位,大家会对其有一个较全面的认识,更多复位序列的知识直接看13.3.1小节即可。
14.4 软件复位
除了上电和手动复位,程序设计设置中还经常要用到软件复位,即调用一条函数就可以实现复位功能。此函数已经由CMSIS软件包中的core_cm4.h文件提供,函数如下:
/**
\brief System Reset
\details Initiates a system reset request to reset the MCU.
*/
__STATIC_INLINE void __NVIC_SystemReset(void)
{
__DSB(); /* Ensure all outstanding memory accesses included
buffered write are completed before reset */
SCB->AIRCR = (uint32_t)((0x5FAUL << SCB_AIRCR_VECTKEY_Pos) |
(SCB->AIRCR & SCB_AIRCR_PRIGROUP_Msk) |
SCB_AIRCR_SYSRESETREQ_Msk ); /* Keep priority group unchanged */
__DSB(); /* Ensure completion of memory access */
for(;;) /* wait until reset */
{
__NOP();
}
}
软件复位反映到实际硬件上,就是给硬件复位部分发一个复位信号:

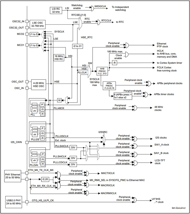
14.5 RCC时钟控制
STM3F429有如下六种时钟可供使用:
HSI (High-speed internal oscillator) :
HSI是内部的高速RC振荡器,频率16MHz,可被用于系统时钟。优势是低成本,无需外部时钟,快速启动(仅需几个微秒),缺点是精度差,即使经过校准。
HSE (High-speed external oscillator):
HSE是外部的高速振荡器,通过外接时钟源,有源或者无源晶振驱动,时钟范围4-26MHz。优势是精度高,缺点是增加成本。
LSE (Low-speed external oscillator)
LSE是外部的低速振荡器,通过外接时钟源,有源或者无源晶振驱动,一般接32.768KHz,主要用于RTC实时时钟。
LSI (Low-speed internal oscillator)
LSI是内部的低速RC振荡器,频率约是32KHz,主要用于独立看门狗和自动唤醒,也可以用于RTC实时时钟。
通过下面的时钟树再进一步的认识这几个时钟:

14.5.1 HSE和LSE硬件设计
HSE时钟
当前V6开发板是用的8MHz晶振为HSE提供时钟,硬件设计如下:

晶振和负载电容需要尽可能近地靠近F4的晶振引脚,以减小输出失真和启动稳定时间。负载电容值必须根据选定的晶振进行调节。
对于C109和C111,我们推荐使用高质量陶瓷电容,这种电容是设计用于需要高频率的场合,并且可以满足晶体或谐振器的需求。C109和C111通常具有相同的值。
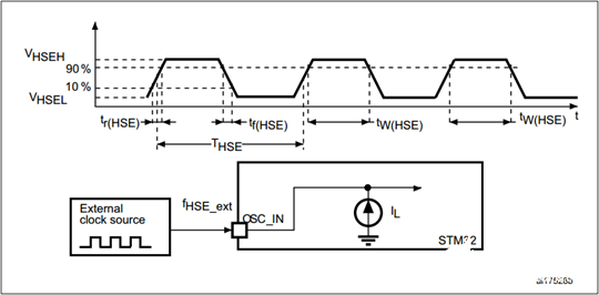
这里再额外补充一个知识点,HSE旁路时钟和外置晶振区别:当前V6板子是采用的外置晶振模式,高速外部 (HSE) 时钟可以使用一个4到26MHz 的晶振 / 陶瓷谐振振荡器产生:

而bypass 旁路的意思就是不使用它,绕过它。具体到HSE旁路的话,用户直接提供4-26MHz的时钟源即可,可以使用有源晶振或者FPGA提供时钟等方式:

LSE时钟
当前V6开发板是用的32768Hz晶振为LSE提供时钟,硬件设计如下:

STM32的LSE晶振起振难(又称RTC起振)是老毛病了,选取晶振和配套电容比较讲究,最好按照ST提供的厂家和配套电容选取:http://www.armbbs.cn/forum.php?mod=viewthread&tid=87673 。
14.5.2 时钟配置
STM32F4开发板使用的外部晶振频率是8MHz,下面分步说明如何让其通过这个频率工作到168MHz的主频。
第1步:在stm32f4xx_hal_conf.h文件配置HSE_VALUE
配置的大小要跟板子的实际晶振大小匹配。
#if !defined (HSE_VALUE) #define HSE_VALUE ((uint32_t)8000000) /*!< Value of the External oscillator in Hz */ #endif /* HSE_VALUE */
第2步:系统上电后,在启动文件startup_stm32f429xx.s的复位中断服务程序里面会调用函数SystemInit。
Reset_Handler PROC
EXPORT Reset_Handler [WEAK]
IMPORT SystemInit
IMPORT __main
LDR R0, =SystemInit
BLX R0
LDR R0, =__main
BX R0
ENDP
以往STM32F1和STM32F4系列都会在函数SystemInit里面配置PLL锁相环,使用了HAL后,需要在main函数里面配置。当前SystemInit函数实现的功能如下:
1. /**
2. * @brief Setup the microcontroller system
3. * Initialize the FPU setting, vector table location and External memory
4. * configuration.
5. * @param None
6. * @retval None
7. */
8. void SystemInit(void)
9. {
10. /* FPU settings ------------------------------------------------------------*/
11. #if (__FPU_PRESENT == 1) && (__FPU_USED == 1)
12. SCB->CPACR |= ((3UL << 10*2)|(3UL << 11*2)); /* set CP10 and CP11 Full Access */
13. #endif
14. /* Reset the RCC clock configuration to the default reset state ------------*/
15. /* Set HSION bit */
16. RCC->CR |= (uint32_t)0x00000001;
17.
18. /* Reset CFGR register */
19. RCC->CFGR = 0x00000000;
20.
21. /* Reset HSEON, CSSON and PLLON bits */
22. RCC->CR &= (uint32_t)0xFEF6FFFF;
23.
24. /* Reset PLLCFGR register */
25. RCC->PLLCFGR = 0x24003010;
26.
27. /* Reset HSEBYP bit */
28. RCC->CR &= (uint32_t)0xFFFBFFFF;
29.
30. /* Disable all interrupts */
31. RCC->CIR = 0x00000000;
32.
33. #if defined (DATA_IN_ExtSRAM) || defined (DATA_IN_ExtSDRAM)
34. SystemInit_ExtMemCtl();
35. #endif /* DATA_IN_ExtSRAM || DATA_IN_ExtSDRAM */
36.
37. /* Configure the Vector Table location add offset address ------------------*/
38. #ifdef VECT_TAB_SRAM
39. SCB->VTOR = SRAM_BASE | VECT_TAB_OFFSET; /* Vector Table Relocation in Internal SRAM */
40. #else
41. SCB->VTOR = FLASH_BASE | VECT_TAB_OFFSET; /* Vector Table Relocation in Internal FLASH */
42. #endif
43. }
第12行:使能FPU单元。
第16 – 31行:复位RCC相关寄存器。
第69 – 73行:设置中断向量表的位置。
第3步:在main函数的外设驱动初始化函数里面完成时钟初始化,主要是PLL锁相环,让芯片最终工作到168MHz。