时间:2020-09-15 16:13
人气:
作者:admin
外部开关与集成开关
降压转换器解决方案中有许多集成开关和外部开关,后者通常被称为步降或降压控制器。这两种开关具有明显的优缺点,因此在两种开关之间进行选择时必须要考虑到其各自的优缺点。
许多集成开关都具有组件数量少的优点,这一优点使这些开关拥有较小的尺寸,可以用于许多低电流应用。由于其集成性,在表现出良好 EMI 性能的同时,它们均可以在高温或其他外部可能出现的影响条件下得到保护。但是它们也有不足之处,即电流和散热极限问题;而外部开关则提供了更大的灵活性,电流处理能力仅受外部 FET 选择的限制。在负极侧,外部开关需要更多的组件且必须得到保护,以免受到潜在问题的损坏。
为了处理更高的电流,开关也要更大些,这就使得集成更加昂贵,因为需要占用芯片更大的宝贵空间并且需要采用更大的封装。另外功耗问题也是一个难题。因此,我们可以得出这样的结论:对于较高的输出电流(通常高于 5A)而言,外部开关是上佳之选。
同步整流与异步整流
仅具有一个开关的异步或非同步整流器降压转换器在低位通路中需要一个续流二极管,而在具有两个开关的同步整流器降压转换器中,第二个开关取代了上述续流二极管(见图 2)。与同步解决方案相比,异步整流器具有可提供较为便宜的解决方案的优点,但是其效率不是很高。

图 2 SMPS—异步和同步整流
利用一个同步整流器拓扑,并把一个外部肖特基二极管与低位开关并联将可以获得最高的效率。相对于肖特基二极管,由于在“开启”状态下存在一个较低的压降,因此这种低位开关的更高复杂度提高了效率。在停滞时间期间(两个开关均处于关闭状态),与 FET 内部背栅二极管相比,外部肖特基二极管具有更低的压降性能。
外部补偿与内部补偿
一般来说,采用外部开关的降压控制器可提供外部补偿,因为他们所适合的应用非常广泛。外部补偿有助于控制环路适应各种外部组件,如FET、电感以及输出电容。
对于采用集成开关的转换器而言,一般会同时用到外部补偿和内部补偿。内部补偿实现了极快的工艺验证周期以及较小的 PCB 解决方案尺寸。
内部补偿的优势可以概括为易于使用(因为只需要对输出滤波器进行配置)、可进行快速设计,且组件数量较少,因此可提供低电流应用小尺寸解决方案。其缺点就是灵活性较差,且输出滤波器必须服从于内部补偿。而外部补偿提供了更大的灵活性,可以根据所选的输出滤波器对补偿进行调整,同时,对于较大的电流而言,该补偿可以是一个较小的解决方案,但是这种应用更为困难。
电流模式控制与电压模式控制
在图1所描述的拓扑结构中,仍然存在许多可以进一步差异化的方面。例如,调节环路的拓扑以及所使用的开关类型可以是不同的。

图 1 降压转换器拓扑结构
调节器本身可以以电压模式或电流模式进行控制。在电压模式控制时,输出电压为控制环路提供了主反馈,且前馈补偿通常是通过使用输入电压作为一个次级控制环路来实施的,以增强瞬态响应行为;在电流模式控制时,电流为控制环路提供了主反馈。根据控制环路的不同,这一电流可以是输入电流、电感电流或输出电流。次级控制环路为输出电压。
电流模式控制具有可提供快速反馈环路响应的优点,但是要求具有斜率补偿,需要开关噪声滤波以进行电流测量,且在电流检测分路上存在功率损耗。电压模式控制不需要斜率补偿,并且可提供具有前馈补偿的快速的反馈环路响应,虽然在这里推荐使用瞬态响应增强性能,但是误差放大电路可能要求更高的带宽。
电流和电压模式控制拓扑结构均适合于为了用于大多数应用进行的调整。在许多情况下,电流模式控制拓扑都要求有一个额外的电流环路检测电阻器;具有集成前馈补偿的电压模式拓扑实现了几乎相同的反馈环路响应,且无需电流环路检测电阻器。此外,前馈补偿还简化了补偿设计。许多单期的开发工作都是利用电压模式控制拓扑来实现的。
开关、NMOSFET与PMOSFET
当前常用的开关均为增强型 MOSFET,并且有许多步降/降压转换器和控制器都采用了 NMOSFET 和 PMOSFET 驱动器。与 PMOSFET相比,NMOSFET 通常提供的性价比更高,该器件上的驱动电路也更为复杂。为了开关一个 NMOSFET,需要一个比该器件输入电压更高的栅极电压。诸如自举或充电泵的技术必须是集成的,增加了成本,也降低了 NMOSFET 最初的成本优势。
示例应用
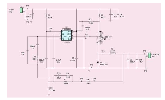
如图3、图4所示,这两种应用方案中的主芯片为TI推出的 TPS40200异步降压控制器和 TPS5410/20/30 异步降压转换器,它们专门针对车载行业苛刻的要求和 AEC Q100 规范而开发。

图3 降压调节器,5~50V 输入,3.3V/2A 输出

图4 降压转换器,5~36V 输入,5.0V/1A 输出
TPS40200为一个外部 PMOSFET 提供集成的驱动器,从而提供了一款成本极低的解决方案。它具有一个异步整流器、外部补偿和具有前馈补偿功能的电压模式控制。该拓扑允许通过选择外部 PMOSFET 对输出电流能力进行调整,与此同时,集成的电流限制功能实现了对外部 PMOSFET 的保护以防止出现过流。外部补偿有助于适应电感和输出电容器更宽范围的设置。这就实现了成本和效率的进一步优化。
在图3所示的设计方案中, TPS40200 降压转换器在 3.3V 时可提供 2A 的电流,并实现 90% 以上的效率(在 5V 时,可实现 94% 的效率)。
在车载环境中,该组件所提供的重要特性包括:宽输入电压范围(4V~52V)、宽工作温度范围(TJ 为-40℃~+150℃)、与外部频率同步的能力,以及可编程短路保护特性。
异步降压转换器TPS5410/20/30具有一个集成的NMOSFET开关、一个异步整流器,并提供了内部补偿,以及具有前馈补偿的电压模式控制。
除了输出滤波器以外,唯一必须的外部组件就是位于低位通道上的续流肖特基二极管。我们对集成补偿与集成的 NMOSFET 进行了调整,以实现 TPS5410 高达 1A 的连续输出电流、TPS5420 2A 的电流以及 TPS5430 高达 3A 的电流。由于内部补偿的采用以及较少的组件数量,该器件实现了非常短的工艺验证周期以及非常小的 PCB 解决方案尺寸。
和 TPS40200 一样,TPS5410/20/30 也提供了重要的车载环境特性。由于采用了内部补偿和电源开关,该器件具有宽的输入电压范围(5V~36V)、宽的工作温度范围 (TJ 为-40℃~+150℃)、短路保护功能以及较少的组件数量。
结语
本文对开关模式电源的拓扑结构进行了对比。对当前新型 SMPS 降压转换器和控制器解决方案作了详细说明,以帮助设计人员在降低信息娱乐、车身、传动系统和底盘应用车载系统成本的同时进行创新并增加市场机会。