时间:2019-08-19 09:54
人气:
作者:admin
电机过载是指一般电机都有一个固定的运行功率,称之为额定功率,单位为瓦特(W),如果在某种情况下使电机的实际使用功率超过电机的额定功率,则称这种现象为电机过载。
在电机主电路中有一个热继电器(过载保护),当电机过载时,热继电器动作,常闭触点切断控制电路,常开触点闭合接通指示灯,过载排除后,热继电器的触点有两种复位方式使电路重新开始工作:手动复位——需要按下复位按钮;自动复位——过载去除,等一会儿,它冷却后自动恢复正常。若
处在手动复位位置,找到热继电器后,按下上面的红色手柄,能听到“啪”的一声即可。
电路图:

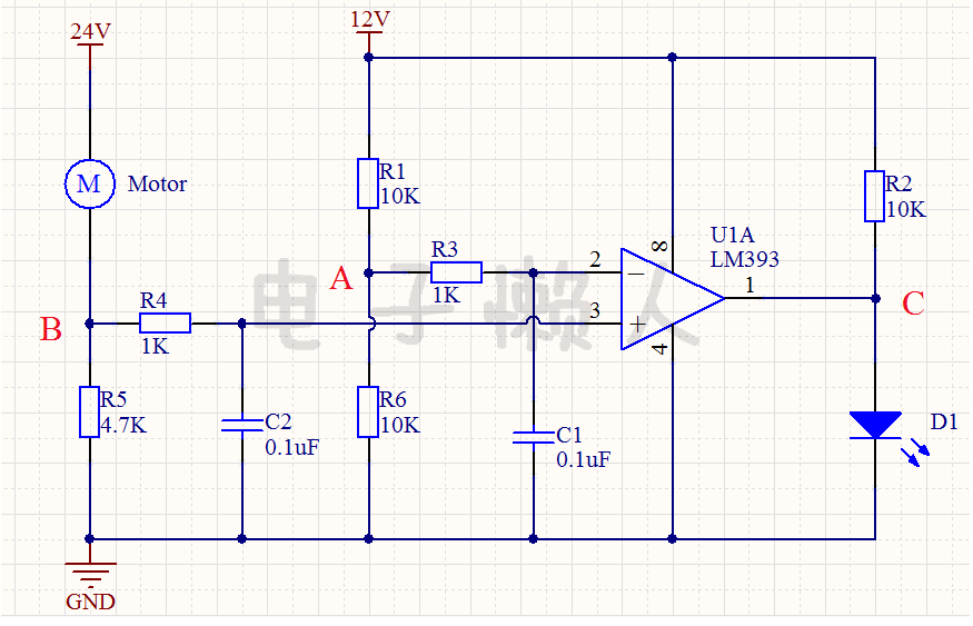
电路功能介绍:
本例电路可实现当电机过载时,比较器输出一个高电平信号,点亮过载指示灯。但是电路的保护环节省略,可以用继电器来实现。在电子懒人公众号有很多这样的基础电路,可以借鉴其中继电器的用法来完善这个电路。
整个电路工作过程:
整个电路比较简单,有点类似前面的欠压保护电路。
首先,我们要知道电机过载与正常工作时的不同点:电流。
当电机出现过载时,电路中流过的电流要高于正常工作时的电流。根据这个现象,我们用比较器设定一个阀值,使电机正常时,比较器不发出过载信号;当电机过载,超过这个阀值时,比较器输出过载信号。
本例电路中,电阻R1和R6形成一个分压基准电路,就是我们设定的阀值电压,连接到比较器的反相输入端。
比较器的同相输入端是一个简单的电流转换电压的电路,通过R5上的电压来检测流过电机的电流。
其中R4,C2和R3,C1是两个简单的RC滤波电路。
电机正常工作时,B点电压要小于A点电压,比较器输出低电平,过载指示灯D1处于熄灭状态。
当电机出现过载时,流过R5的电流要变大,R5上的压降增大,B点电压上升,大于A点电压时,比较器输出高电平,过载指示灯被点亮。
其中LM393比较器为OC门输出,所以需要增加外部上拉电阻,其中R2就是。同时也是D1的限流电阻。
上一篇:过载保护器的主要功能与作用