时间:2019-08-20 08:55
人气:
作者:admin
现在的电路越来越追求可靠性、安全性,很多电路都设置过压过流检测电路,从而对电路进行保护,对于电路过流保护一般控制方法关断式或者限流式。过流电路一般是用熔断丝限流保护或者采取采样电阻获取电路信号,当电路过大后级电路关断或者把电流限制在一个特定值,当电流正常时候电路正常工作。
当线路发生短路时,重要特征之一是线路中的电流急剧增大,这就需要设置相应的当电流流过某一预定值时,反应于电流升高而动作的保护装置叫过电流保护。
电源的保护功能主要是过压、过流保护两种功能。
任何一种电源在发生故障时,都有可能使输出电压或输出电流失去控制,为了使用户的负载不致因此而损坏,我公司的电源一般都设有过压和过流保护。有些负载如阻性负载,当电源有故障,负载上的电压有可能大幅上升,而电流的上升值不一定能超过过流保护值。此种情况宜用过压保护,例如工作在50V,可将电压保护值调至55V,如果电源故障只要电压升至55V时,电源会自动切断电压输出。当有些负载是容性负载时,由于大容量的电解电容器并联在一起,当电源发生故障时,电流就可能大幅度上升,而电压的升值却不甚明显,这时电源内部的过流保护部件会首先启动,电源会自动切断输出。
过压保护值在面板上有一只电位器,可以人工设定。而过流保护值是不能人工设定的,机内已经定死,一般为额定电流的1.2~1.5倍。需要说明的是,过压保护会立即快速启动,过流保护则有一秒左右的延时。这是因为如电源正常工作时,如电源的负载发生突然短路,此时电源输出的瞬间电流是数倍或数十倍的额定电流值,可以认为是一个电流冲击,远远超过过流保护的数值,但这时并不希望过流保护起作用。而希望短路解除后,电压自动恢复正常。因此在设计过流保护时,要避开突发短路时的电流冲击,而仅考虑使输出过电流的时长达到一定的值才启动过流保护。
过压、过流保护是针对机内故障的,因此既然发生,电源就不应自动恢复。如果一定要再现,必须关机后重新开机。而短路保护、电流报警、短路报警功能是面对用户的,如果电流已经下降,短路已经排除,相对的报警声就会自动解除,电压就会自动恢复正常。
保险丝限流保护广泛应用于开关电源等电路当中,保险丝有自恢复和不可恢复的,PPTC就属于不可恢复的一种,保险丝的工作原理是电流发生异常时候,当功率升高到一定的强度时候,电流导致温度过热保险丝熔断,输入电路断开。如下图是阻容降压电路图,FUSE是电流保险丝,额定电流为1.5A;

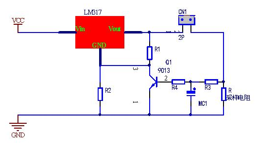
如下图是LM317限流保护电路,2P的连接器接负载,其中R是采样电阻,一旦电流过大,电容MC1充电,充电大于达到三极管9013的导通电压,LM317的输出电压降至它的基准电压之下,也可就是1.25V左右,从而保护负载。

还有很多电流保护电路,例如电流互感器检测交流信号大小等。
下一篇:相序保护器工作原理