时间:2019-07-04 15:13
人气:
作者:admin
BTL功率放大器亦称桥式推挽电路,功率放大器的输出级与扬声器间采用电桥式的连接方式,主要解决OCL、OTL功放效率虽高,但电源利用率不高的问题。
与OCL、OTL功放相比,在相同的工作电压和相同的负载条件下,BTL是它们输出功率的3至4倍.在单电源的情况下,BTL可以不用输出电容,电源的利用率为一般单端推挽电路的两倍,适用于电源电压低而需要获得较大输出功率的场合,在新型的集成功放电路中应用比较广泛。
简单的BTL放大器是两个极性相反的OTL放大器或无变压器的OCL放大器推动的。
BTL放大器详细写法是 Balanced Transformer Less,一说是Bridge Transformerless,此功率放大器没有变压器。


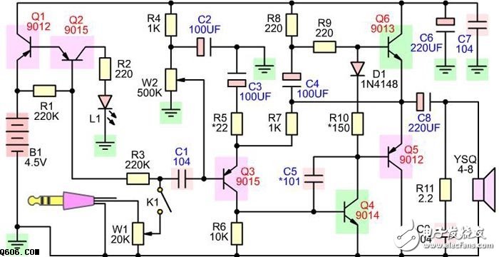
小功率带电子开关的分立otl功放电路图
OTL电路为推挽式无输出变压器功率放大电路。通常采用单电源供电,从两组串联的输出中点通过电容耦合输出信号。省去输出变压器的功率放大电路通常称为OTL(Output TransformerLess)电路。OTL(Output transformerless )电路是一种没有输出变压器的功率放大电路。过去大功率的功率放大器多采用变压器耦合方式,以解决阻抗变换问题,使电路得到最佳负载值。
省去输出变压器的功率放大电路通常称为OTL(Output TransformerLess)电路。但是,这种电路有体积大、笨重、频率特性不好等缺点,目前已较少使用,现在主流是BTL电路与OCL电路。OTL电路不再用输出变压器,而采用输出电容与负载连接的互补对称功率放大电路,使电路轻便、适于电路的集成化,只要输出电容的容量足够大,电路的频率特性也能保证,是最基础的一种功率放大电路。(右图的电路中有错误,二极管D1的存在是为了抬高T4基极电压,从而使T4处于预导通状态,防止交越失真,这样一个二极管在实际电路中往往是不够的,应该在原电路中再串接一个二极管,或者将二极管换为一个较大的电阻)。
它的特点是:采用互补对称电路(NPN、PNP参数一致,互补对称,均为射随组态,串联,中间两管子的射极作为输出),有输出电容,单电源供电,电路轻便可靠。“两组串联的输出中点”可理解为采用互补对称电路(NPN、PNP参数一致,互补对称,均为射随组态,串联,中间两管子的射极作为输出)。OTL电路的优点是只需要一组电源供电。缺点是需要能把一组电源变成了两组对称正、负电源的大电容;低频特性差。
OTL功放各级的作用和电路结构特征
由于OTL线路采用直接耦合方式,为了保证电路工作稳定,必须采取有效措施抑制零点漂移。为了获得足够大的输出功率驱动负载工作,故需要有足够高的电压放大倍数。因此性能好的OTL功率放大器应有输入级、推动及和输出级等部分组成。
1)输入级:主要作用是抑制零点漂移,保证电路工作稳定,同时对前级送来的信号做低失真,低噪声放大。为此,采用带恒流源的,有复合管组成的差动放大电路,且设置的静态偏置电流较小。
2)推动级:主要作用是获得足够高的电压放大倍数,以及为输出级提供足够大的驱动电流,为此,可采用带集电极有源负载的共射放大电路,其静态偏置电流比输入级要大。
3)输出级:主要作用是提供足够大的信号输出功率,可采用由复合管构成的甲乙互补对称功放或准互补功放电路。
此外,还应该考虑为稳定静态工作点须设置直流负反馈电路,为稳定电压放大倍数和改善电路性能须设置交流负反馈电路,以及过流保护电路等。电路设计时,各级应设置合适的静态工作点,在组装完毕后需进行静态和动态测试,在小型不失真的情况下,使输出功率最大。动态测试时,要注意消震和接好保险丝,以防损坏元器件。
otl功率放大器主要技术指标
(1)输出功率要足够大。功率放大器的基本任务是放大信号功率,所以他是主要的技术指标也就是保证向负载输出足够大的信号功率。为此,要求晶体管必须提供尽可能大的电压和电流,它经常要在接近管子的极限状态下工作。这样,在设计功率放大器时,首先要根据输出功率的大小,选择合适的晶体管,以保证在大功率下管子能正常工作。
(2)效率要高。功率放大器实质上是把小输入信号放大成大功率输出信号,这是一个将电源电能转换为信号能量,输送给负载的过程。因此在电路中,存在一个转换效率问题。如果能把电源供给的直流输出功率较多的变成交流输出功率则电路的输出效率就高。反之,电路效率就低。
(3)非线性失真小。功率放大器的晶体管工作在大信号放大状态,管子输入和输出特性曲线都存在着非线性,不可避免的会产生非线性失真。应当正确的选择管子的静态工作点和集电极等效负载电阻。另外根据输出功率的大小,适当选择激励极的内阻Rs(输出电阻),也可减少非线性失真。
otl功率放大器设计方案图


原理分析:
当输入信号处于正半周期时,T3导通,T2截止,于是T3以射级输出的形式将信号传递给负载,同时向C0充电,因为C0电容量大,其上的电压基本不变,维持在1/2VCC;当输入信号处在负半周时,T2导通,T3截止,已充电的C0充当T2的电源,同时放电T2也以射级输出形式将信号传输给负载,这样在负载上得到了完整的输出波形。
上一篇:运放的输入失调电压电流怎么计算
下一篇:功率放大器的分类与电路组成