时间:2019-07-08 15:46
人气:
作者:admin
MOS管开关电路是利用MOS管栅极(g)控制MOS管源极(s)和漏极(d)通断的原理构造的电路。因MOS管分为N沟道与P沟道,所以开关电路也主要分为两种。
一般情况下普遍用于高端驱动的MOS,导通时需要是栅极电压大于源极电压。而高端驱动的MOS管导通时源极电压与漏极电压(VCC)相同,所以这时栅极电压要比VCC大4V或10V.如果在同一个系统里,要得到比VCC大的电压,就要专门的升压电路了。很多马达驱动器都集成了电荷泵,要注意的是应该选择合适的外接电容,以得到足够的短路电流去驱动MOS管。
MOS管是电压驱动,按理说只要栅极电压到到开启电压就能导通DS,栅极串多大电阻均能导通。但如果要求开关频率较高时,栅对地或VCC可以看做是一个电容,对于一个电容来说,串的电阻越大,栅极达到导通电压时间越长,MOS处于半导通状态时间也越长,在半导通状态内阻较大,发热也会增大,极易损坏MOS,所以高频时栅极栅极串的电阻不但要小,一般要加前置驱动电路的。
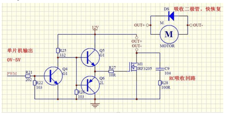
MOS和三极管相像,但是三极管属于电流驱动型,而MOS属于电压驱动型,因此在控制的时候需要考虑MOS的G端电压。一般的N沟道MOS在3V往上就可以导通,但是为了考虑可靠性,往往是加上一个电阻,接到12V左右,这是我们常用的。如图我们产品中的一个图,是电机驱动,用的就是MOS的开关特性。另外,数字电路中所用到的三极管和MOS就是一个开关,因为数字电路只有0和1。图中的PWM是单片机IO端口直接过来的,0V和5V可变。后面一个推挽电路,然后给MOS。

12V的电源正端接负载后,负载再接管子的D极,管子的S极接电源负(地)。 管子的G极根据管子的型号,一般要比S极电压高10V~20V左右才能使管子完全导通。(电压不需要高这么多吧)
另外,G极需要一只1~10K左右的电阻进行电荷泄放以实现快速关断。
MOS管种类和结构
MOSFET管是FET的一种(另一种是JFET),可以被制造成增强型或耗尽型,P沟道或N沟道共4种类型,但实际应用的只有增强型的N沟道MOS管和增强型的P沟道MOS管,所以通常提到NMOS,或者PMOS指的就是这两种。
至于为什么不使用耗尽型的MOS管,不建议刨根问底。
对于这两种增强型MOS管,比较常用的是NMOS.原因是导通电阻小,且容易制造。所以开关电源和马达驱动的应用中,一般都用NMOS.下面的介绍中,也多以NMOS为主。
MOS管的三个管脚之间有寄生电容存在,这不是我们需要的,而是由于制造工艺限制产生的。寄生电容的存在使得在设计或选择驱动电路的时候要麻烦一些,但没有办法避免,后边再详细介绍。
在MOS管原理图上可以看到,漏极和源极之间有一个寄生二极管。这个叫体二极管,在驱动感性负载(如马达),这个二极管很重要。顺便说一句,体二极管只在单个的MOS管中存在,在集成电路芯片内部通常是没有的。
MOS管导通特性
导通的意思是作为开关,相当于开关闭合。
NMOS的特性,Vgs大于一定的值就会导通,适合用于源极接地时的情况(低端驱动),只要栅极电压达到4V或10V就可以了。
PMOS的特性,Vgs小于一定的值就会导通,适合用于源极接VCC时的情况(高端驱动)。但是,虽然PMOS可以很方便地用作高端驱动,但由于导通电阻大,价格贵,替换种类少等原因,在高端驱动中,通常还是使用NMOS.
MOS开关管损失
不管是NMOS还是PMOS,导通后都有导通电阻存在,这样电流就会在这个电阻上消耗能量,这部分消耗的能量叫做导通损耗。选择导通电阻小的MOS管会减小导通损耗。现在的小功率MOS管导通电阻一般在几十毫欧左右,几毫欧的也有。
MOS在导通和截止的时候,一定不是在瞬间完成的。MOS两端的电压有一个下降的过程,流过的电流有一个上升的过程,在这段时间内,MOS管的损失是电压和电流的乘积,叫做开关损失。通常开关损失比导通损失大得多,而且开关频率越快,损失也越大。
导通瞬间电压和电流的乘积很大,造成的损失也就很大。缩短开关时间,可以减小每次导通时的损失;降低开关频率,可以减小单位时间内的开关次数。这两种办法都可以减小开关损失。
MOS管驱动
跟双极性晶体管相比,一般认为使MOS管导通不需要电流,只要GS电压高于一定的值,就可以了。这个很容易做到,但是,我们还需要速度。
在MOS管的结构中可以看到,在GS,GD之间存在寄生电容,而MOS管的驱动,实际上就是对电容的充放电。对电容的充电需要一个电流,因为对电容充电瞬间可以把电容看成短路,所以瞬间电流会比较大。选择/设计MOS管驱动时第一要注意的是可提供瞬间短路电流的大小。
而在进行MOSFET的选择时,因为MOSFET有两大类型:N沟道和P沟道。在功率系统中,MOSFET可被看成电气开关。当在N沟道MOSFET的栅极和源极间加上正电压时,其开关导通。导通时,电流可经开关从漏极流向源极。漏极和源极之间存在一个内阻,称为导通电阻RDS(ON)。必须清楚MOSFET的栅极是个高阻抗端,因此,总是要在栅极加上一个电压。这就是后面介绍电路图中栅极所接电阻至地。如果栅极为悬空,器件将不能按设计意图工作,并可能在不恰当的时刻导通或关闭,导致系统产生潜在的功率损耗。当源极和栅极间的电压为零时,开关关闭,而电流停止通过器件。虽然这时器件已经关闭,但仍然有微小电流存在,这称之为漏电流,即IDSS.

第一步:选用N沟道还是P沟道
为设计选择正确器件的第一步是决定采用N沟道还是P沟道MOSFET.在典型的功率应用中,当一个MOSFET接地,而负载连接到干线电压上时,该MOSFET就构成了低压侧开关。在低压侧开关中,应采用N沟道MOSFET,这是出于对关闭或导通器件所需电压的考虑。当MOSFET连接到总线及负载接地时,就要用高压侧开关。通常会在这个拓扑中采用P沟道MOSFET,这也是出于对电压驱动的考虑。
第二步:确定额定电流
第二步是选择MOSFET的额定电流。视电路结构而定,该额定电流应是负载在所有情况下能够承受的最大电流。与电压的情况相似,设计人员必须确保所选的MOSFET能承受这个额定电流,即使在系统产生尖峰电流时。两个考虑的电流情况是连续模式和脉冲尖峰。该参数以FDN304P管DATASHEET为参考,参数如图所示:

在连续导通模式下,MOSFET处于稳态,此时电流连续通过器件。脉冲尖峰是指有大量电涌(或尖峰电流)流过器件。一旦确定了这些条件下的最大电流,只需直接选择能承受这个最大电流的器件便可。
选好额定电流后,还必须计算导通损耗。在实际情况下,MOSFET并不是理想的器件,因为在导电过程中会有电能损耗,这称之为导通损耗。MOSFET在“导通”时就像一个可变电阻,由器件的RDS(ON)所确定,并随温度而显着变化。器件的功率耗损可由Iload2&TImes;RDS(ON)计算,由于导通电阻随温度变化,因此功率耗损也会随之按比例变化。对MOSFET施加的电压VGS越高,RDS(ON)就会越小;反之RDS(ON)就会越高。对系统设计人员来说,这就是取决于系统电压而需要折中权衡的地方。对便携式设计来说,采用较低的电压比较容易(较为普遍),而对于工业设计,可采用较高的电压。注意RDS(ON)电阻会随着电流轻微上升。关于RDS(ON)电阻的各种电气参数变化可在制造商提供的技术资料表中查到。

第三步:确定热要求
选择MOSFET的下一步是计算系统的散热要求。设计人员必须考虑两种不同的情况,即最坏情况和真实情况。建议采用针对最坏情况的计算结果,因为这个结果提供更大的安全余量,能确保系统不会失效。在MOSFET的资料表上还有一些需要注意的测量数据;比如封装器件的半导体结与环境之间的热阻,以及最大的结温。

器件的结温等于最大环境温度加上热阻与功率耗散的乘积(结温=最大环境温度+[热阻&TImes;功率耗散])。根据这个方程可解出系统的最大功率耗散,即按定义相等于I2&TImes;RDS(ON)。由于设计人员已确定将要通过器件的最大电流,因此可以计算出不同温度下的RDS(ON)。值得注意的是,在处理简单热模型时,设计人员还必须考虑半导体结/器件外壳及外壳/环境的热容量;即要求印刷电路板和封装不会立即升温。
通常,一个PMOS管,会有寄生的二极管存在,该二极管的作用是防止源漏端反接,对于PMOS而言,比起NMOS的优势在于它的开启电压可以为0,而DS电压之间电压相差不大,而NMOS的导通条件要求VGS要大于阈值,这将导致控制电压必然大于所需的电压,会出现不必要的麻烦。选用PMOS作为控制开关,有下面两种应用:

第一种应用,由PMOS来进行电压的选择,当V8V存在时,此时电压全部由V8V提供,将PMOS关闭,VBAT不提供电压给VSIN,而当V8V为低时,VSIN由8V供电。注意R120的接地,该电阻能将栅极电压稳定地拉低,确保PMOS的正常开启,这也是前文所描述的栅极高阻抗所带来的状态隐患。D9和D10的作用在于防止电压的倒灌。D9可以省略。这里要注意到实际上该电路的DS接反,这样由附生二极管导通导致了开关管的功能不能达到,实际应用要注意。

来看这个电路,控制信号PGC控制V4.2是否给P_GPRS供电。此电路中,源漏两端没有接反,R110与R113存在的意义在于R110控制栅极电流不至于过大,R113控制栅极的常态,将R113上拉为高,截至PMOS,同时也可以看作是对控制信号的上拉,当MCU内部管脚并没有上拉时,即输出为开漏时,并不能驱动PMOS关闭,此时,就需要外部电压给予的上拉,所以电阻R113起到了两个作用。R110可以更小,到100欧姆也可。
另外,我们再来MOS管的开关特性
静态特性
MOS管作为开关元件,同样是工作在截止或导通两种状态。由于MOS管是电压控制元件,所以主要由栅源电压uGS决定其工作状态。
工作特性如下:
※ uGS《开启电压UT:MOS管工作在截止区,漏源电流iDS基本为0,输出电压uDS≈UDD,MOS管处于“断开”状态,其等效电路如下图所示。

※ uGS》开启电压UT:MOS管工作在导通区,漏源电流iDS=UDD/(RD+rDS)。其中,rDS为MOS管导通时的漏源电阻。输出电压UDS=UDD·rDS/(RD+rDS),如果rDS《RD,则uDS≈0V,MOS管处于“接通”状态,其等效电路如上图(c)所示。
动态特性
MOS管在导通与截止两种状态发生转换时同样存在过渡过程,但其动态特性主要取决于与电路有关的杂散电容充、放电所需的时间,而管子本身导通和截止时电荷积累和消散的时间是很小的。下图 (a)和(b)分别给出了一个NMOS管组成的电路及其动态特性示意图。

NMOS管动态特性示意图
当输入电压ui由高变低,MOS管由导通状态转换为截止状态时,电源UDD通过RD向杂散电容CL充电,充电时间常数τ1=RDCL.所以,输出电压uo要通过一定延时才由低电平变为高电平;当输入电压ui由低变高,MOS管由截止状态转换为导通状态时,杂散电容CL上的电荷通过rDS进行放电,其放电时间常数τ2≈rDSCL.可见,输出电压Uo也要经过一定延时才能转变成低电平。但因为rDS比RD小得多,所以,由截止到导通的转换时间比由导通到截止的转换时间要短。
由于MOS管导通时的漏源电阻rDS比晶体三极管的饱和电阻rCES要大得多,漏极外接电阻RD也比晶体管集电极电阻RC大,所以,MOS管的充、放电时间较长,使MOS管的开关速度比晶体三极管的开关速度低。不过,在CMOS电路中,由于充电电路和放电电路都是低阻电路,因此,其充、放电过程都比较快,从而使CMOS电路有较高的开关速度。