时间:2019-06-04 10:09
人气:
作者:admin
摘要
在当前全球能源危机的形式下,提高电子设备的能效,取得高性能同时降低能耗,成为业内新的关注点。为顺应这一趋势,世界上许多电子厂商希望在产品规格中提高能效标准。在电源管理方面,用传统的硬开关转换器是很难达到新能效标准。因此,电源设计者已将开发方向转向软开关拓扑,以提高电源的能效,实现更高的工作频率。
LLC谐振转换器就是一种软开关拓扑,允许主功率开关管零电压开关,显著降低开关损耗,大幅提高电源能效。在这种拓扑中,为了实现ZVS开关,功率开关管的寄生体二极管必须反向恢复时间非常短。如果体二极管不能恢复全部载流子,则在负载从低到高的变化过程中,可能会发生硬开关操作,并可能导致寄生双极晶体管导通。
1.前言
在电信设备电源、大型计算机/服务器、电焊机、钢材切割机等消费应用市场上,对功率密度的需求每年都在增长。要想提高功率密度,就必须减少元件数量,降低功率损耗,缩减散热器和无源器件的尺寸。目前,硬开关半桥是这些应用的典型拓扑,而LLC谐振半桥则是新兴的替代方案。LLC拓扑确保导通前开关管电压为零(或者关断期间开关管电流为零),从而消除每次开关时因电流和电压交叠而导致的功率损耗。
在高频应用中采用这种开关技术同样可以降低开关损耗,从而有助于缩减无源器件的尺寸。显而易见,开关功率损耗降低为在应用设计中选用尺寸更小的散热器提供了可能。零电压条件发生是MOSFET寄生体二极管导通所致。在负载快速变化过程中,MOSFET从零电压开关切换零电流开关,在这种情况下,高dv / dt值可使寄生双极晶体管导通并烧毁MOSFET。
2.拓扑简介
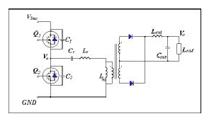
LLC拓扑的基本半桥电路是由两个开关管组成,高边开关管(Q1)和低边开关管(Q2)通过电感Lr和电容Cr与变压器相连(见图1)。开关管与寄生体二极管(D1和D2)和寄生输出电容(C1和C2)并联,为了阐明它们在全局功能中的作用,我们在图中把它们单独标注出来。
在图1中,我们注意到多出一个Lm电感,实际上,Lm是变压器漏电感,其规则在LLC拓扑中非常重要。

图1:LLC半桥电路
如果变压器原边电感Lm值很大,不会影响谐振网络,则上图所示的转换器就是一个串联谐振转换器。

图2
在一个谐振单元中,当输入信号频率(fi)等于谐振频率(fr)时 - 即当LC阻抗为零时,增益最大。谐振转换器工作频率范围是由两个特定的谐振频率值界定,这些频率值与电路有关。驱动控制器设定MOSFET的开关频率(fs)等于电路谐振频率,以保证谐振的重要优势。
现在我们将看到,如何通过改变负载,使谐振频率从最小值(fr2)变为最大值(fr1):

当
时,LLC就像一个串联的RC谐振腔; 这种功能出现在高负载条件下,即当Lm与低阻抗并联时;当
时,LLC类似于并联RC谐振腔,这功能出现在低负载条件下。系统通常不在这个区域工作,因为可以在ZCS条件下运行。如果频率fi在fr2 《 fi 《 fr1范围内,则两个功能同时存在。
如果使用图形表示谐振单元的增益,我们就得到图3所示的曲线,不难看出,图形变化与Q值相关。

图3
LLC谐振转换器的工作范围受限于峰值增益。值得注意的是,峰值电压增益既不发生在fr1处 ,也不出现在 fr2处。峰值增益对应的峰值增益频率是fr2与fr1之间的最大频率。随着Q值减小(随着负载减小),峰值增益频率移向fr2,并且获得更高的峰值增益。随着Q值增加(负载增加),峰值增益频率移向fr1,峰值增益下降。因此,满载应该是谐振网络设计的最差工作条件。
从MOSFET角度看,如前所述,MOSFET的软开关是包括LLC在内的谐振转换器的重要优点,而对于整个系统,由于输出电流是正弦波,因此, EMI干扰降低。图4所示是LLC转换器的典型波形特性。

图4:LLC转换器的典型波形
在图4中我们注意到,漏极电流Ids1在变正前是在负电流区摆动。负电流值表示体二极管导通。在此阶段,由于二极管上的压降,MOSFET漏源两极的电压非常小。如果MOSFET在体二极管导通期间开关,则发生ZVS开关,开关损耗降低。该特性可以缩减散热器尺寸,提高系统能效。
如果MOSFET开关频率fs小于fr1,功率器件上的电流的形状会改变。事实上,如果持续时间足以在输出二极管上产生不连续的电流,则原边电流形状会偏离正弦波形。

图5:fs 《fr1时的LLC转换器的典型波形
此外,如果MOSFET的寄生输出电容C1和C2与Cr的容值相当,则谐振频率fr也会受到器件的影响。正是由于这个原因,在设计过程中,选择Cr值大于C1和C2,可以解决这个问题,使fr值不受所用器件的影响。
3. 续流和ZVS条件
分析一下谐振频率的方程式就会发现,在高于峰值增益频率时,谐振网络的输入阻抗是感抗,谐振网络的输入电流(Ip)滞后于谐振网络的输入电压(Vd)。在低于峰值增益频率时,谐振网络的输入阻抗变为容抗,并且Ip领先Vd。在电容区工作时,体二极管在MOSFET开关期间执行反向恢复操作。
当系统在电容区工作时,MOSFET会面临极大的潜在失效风险。事实上,如图6中的绿色圆圈所示,寄生体二极管的反向恢复时间变得非常重要。

图6
根据这一点,在负载由低变高的过程中(图7),驱动电路应强制MOSFET进入ZVS和正关断电流区。如果无法保证,MOSFET的工作区可能很危险。

图7
在低负载稳态条件下,系统工作在频率较低的谐振频率fr2附近,然后ZVS导通,并保证正关断漏极电流。在负载变化(从低到高)后,开关频率应该变成新的谐振频率。如果没有发生这种情况(如图8中绿线所示),则系统状态经过区域3(ZCS区域)和ZVS导通,正关断漏极电流不会出现。因此,当MOSFET关断时,电流也会流过寄生体二极管。
在增益图上分析一下负载从低变高的过程,我们不难发现:

图8
黑虚线代表负载变化期间的理想路径,而绿虚线表示实际路径。在负载从低变高的过程中,可以看到系统经过ZCS区域,因此,寄生体二极管的性能变得非常重要。出于这个原因,新LLC设计的趋势是使用体二极管恢复时间非常短的功率器件。
上一篇:燃料电池质子交换膜制备工艺
下一篇:DC/DC和LDO区别及选型