时间:2019-05-23 18:08
人气:
作者:admin
随着对给定尺寸,甚至缩小尺寸内更高处理能力的需求,电信和数据通信设备性能也在不断增加。增加的设备性能导致电源需求增加。必须从空间利用率和效率角度优化这些系统中的电源。电信和数据通信系统的复杂性也在增加,这使得它们更容易受到噪声和瞬态的影响。数据中心的功耗越来越受到关注。出于这个原因,重点在于提高效率,同时降低未被主动使用的设备的待机或空闲功耗。大多数数据通信和电信电源模块都具有使能功能,可降低输入待机功耗。
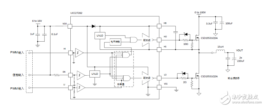
UCC27282 120V半桥驱动器具有多项新特性和参数改进,有助于实现更高水平的电源模块性能和稳健性。EN引脚上的低电平信号可禁用驱动器,将UCC27282设置为非常低的IDD电流状态。当禁用电源模块时,这种非常低的电流将有助于实现非常低的输入待机功耗。UCC27282 VDD工作范围已扩展至5.5V至16V。这可以使设计人员优化VDD工作电压,以实现更低的栅极驱动损耗。UCC27282包括输入互锁功能,防止在LI和HI输入同时为高电平时,两个栅极驱动器输出也同时处于高电平状态。
3.1栅极驱动损耗和传导损耗
大多数48V VIN电信和数据通信电源模块设计的栅极驱动器VDD电压在9V至10V范围内,使用100V半桥驱动器驱动100V VDS额定功率MOSFET。随着VGS驱动电压的降低,栅极驱动损耗降低,许多MOSFET器件的RDS(on)与VGS曲线显示出8V至10V VGS以上的RDS(on)几乎没有降低。选择驱动器VDD的一项考虑因素是开启UVLO阈值,以及包括偏置电压上的负电压瞬变的一些裕度。对于上一代驱动器,这可能导致选择驱动器VDD高于最佳栅极驱动和传导损耗工作点。
CSD19531 100V 5.3mΩ MOSFET Qg 与VGS曲线如图1所示,RDS(on)与VGS曲线如图2所示。虽然该MOSFET的RDS(on)规格为VDS = 6V,但可以看到RDS(on)曲线在6V时仍然具有明显的下降。在VGS = 8V时,曲线变得更平坦。图1显示了随VGS增加的栅极电荷,正如预期,其斜率变化接近阈值电压。
栅极驱动损耗取决于VDD、开关频率(FSW)和MOSFET Qg,如下面的等式1所示。

图1.CSD19531栅极电荷与VGS

图2.CSD19531 RDS(on) 与 VGS
具体的最佳栅极驱动幅度取决于电源传动系统的工作条件,包括开关频率和MOSFET RMS电流。此外,关于Qg与VGS曲线以及RDS(on)与VGS曲线的功率MOSFET的特性非常重要。有关优化损耗的指导,请参考TI应用指南“通过调整栅极驱动幅度优化MOSFET特性”。
为了说明总功率系、栅极驱动损耗和组合损耗,图3中所示的同步降压转换器在以下条件下进行了测试:VIN=48V,Fsw=200kHz, IOUT=4A(DC), LI/HI死区时间=50ns。

图3.UCC27282同步降压测试电路
输出功率为96W的同步降压测试电路数据如下图4所示。可以看到栅极驱动器功耗随着VDD的增加而增加。功率转换器损耗在6V和7V VDD时更高,并且在8V VDD和更高电压下相对稳定。结合的栅极驱动和功率转换器损耗在8V VDD时最小。该MOSFET不是逻辑电平FET,逻辑电平MOSFET的最佳栅极驱动电压可能会更低。

图4.同步降压栅极驱动、功率转换器和总功耗
3.2VDD范围内的栅极驱动强度
之前的测试数据讨论涵盖了栅极驱动损耗和导通损耗与驱动器VDD工作点之间的权衡。栅极驱动器在VDD工作范围内的另一个重要方面是保持足够的驱动强度,尤其是在较低的VDD时。在12V VDD,UCC27282栅极驱动器具有2.5A拉电流和3.5A灌电流的足够驱动强度,这是大多数100V半桥栅极驱动器规定的工作电压。虽然栅极驱动强度受UCC27282上VDD电压水平的影响,但类似的竞争产品的栅极驱动强度在较低的VDD水平时明显更低,如图5和图6所示。

图5.UCC27282和竞争产品峰值拉电流与VDD

图6.UCC27282和竞争产品峰值灌电流与VDD
在较低VDD下降低的驱动强度导致VGS上升和下降时间增加,这将增加开关损耗。使用与图3所示相同的测试电路和相同的工作条件,将竞争产品的栅极驱动器测试数据与在相同条件下工作的UCC27282进行比较。图7比较了UCC27282和竞争产品器件之间包括栅极驱动器和功率转换器在内的所有损耗的效率。与竞争产品器件相比,可以看到在6V至10V的VDD范围内,UCC27282栅极驱动器转换器效率明显改善。

图7.UCC27282和竞争产品同步降压效率与VDD
当EN引脚低于1.21V的典型下降阈值时,UCC27282的使能功能将IC设置为非常低的IDD电流状态并禁用驱动器的LO和HO输出。当处于禁用状态时,UCC27282的ISD在VDD = 12V时典型值为7uA。当处于非开关状态时,这比典型的上一代驱动器低得多,如下面的图8所示。图8比较了处于使能状态非开关条件和禁用条件的UCC27282 IDD与处于非开关条件的UCC27201A驱动器。UCC27201A的非开关电流是许多早期100V半桥驱动器的典型值。UCC27201A UVLO通常为7.1V,因此IC不会在此UVLO上升阈值以下工作。该UVLO上升阈值也是许多早期100V驱动器的典型值。可以看到UCC27282禁用电流ISD远低于UCC27201A的IQ。在VDD = 8V时,UCC27201A IQ为297uA,UCC27282 ISD为4.1uA,待机功耗为~2.4mW,而UCC27282为~33uW。在VDD = 10V时,UCC27201A IQ为389uA,而UCC27282 ISD为5.54uA,待机功耗为3.89mW和55.4uW。有关待机功耗和电流比较的详细信息,参见表1。
如果最终应用需要多个驱动器,则待机功耗的差异与所需驱动器的数量有关。再加上精心设计的监控和偏置电路以及选择控制器IC,UCC27282可以帮助实现极低的待机功耗。

图8.UCC27282 IEN、ISD和UCC27201A IQ
表1.UCC27282 ISD 和 PSD与UCC27201 IQ 和 PQ

UCC27282驱动器包含输入互锁功能,可防止LO和HO输出同时处于高电平状态。包括同步降压、半桥、全桥和全桥同步整流在内的许多拓扑结构都不能容忍高侧和低侧MOSFET同时导通,否则可能会发生交叉导通,可能导致损坏。有许多事件可能导致电压尖峰或振铃超出正常观测的特性,包括短路或静电释放或EFT(电快速瞬变)事件的瞬态等故障情况。这些异常情况可能导致对栅极驱动器输入信号等关键控制信号的干扰。UCC27282在LO和HO输出上升沿和下降沿之间没有强制死区时间,因此控制器仍然可以确定时序,以实现精确的死区时间控制。下面的图9说明了LO和HO输出都处于低电平状态,对应于LI和HI输入上的20ns重叠。

图9.UCC27282 LO和HO,在LI和HI上重叠20ns
UCC27282栅极驱动器具有多种功能,有助于在通信和数据通信模块中实现更高水平的性能和稳健性。
利用UCC27282,VGS栅极驱动电压工作范围可以扩展到更低的水平以实现最佳工作参数,实现最高效率。不同于上一代驱动器,如果最佳工作点为8V或9V VDD范围,UCC27282驱动器将具有更大的偏置电压瞬变或压降裕度,而不会触发UVLO关断。
与竞争产品器件相比,UCC27282在较低的VDD范围内工作时可以保持足够的栅极驱动强度。这可以获得功率转换器效率的显著提升。
使能功能可将电源转换器中每个驱动器的待机电流降低300uA至450uA。这有助于实现非常低的待机功耗,这可成为终端设备的特征优势。
由于输入互锁功能,使用UCC27282栅极驱动器的功率转换器的稳健性将得到改善。对于栅极驱动器因输入信号电压尖峰或噪声的误触发,功率MOSFET功率级将不会有明显的交叉传导。