时间:2019-04-24 12:57
人气:
作者:admin
本文中将对本设计中使用的电源IC固有的功能、过负载保护校正功能的设置相关的电阻值进行计算。
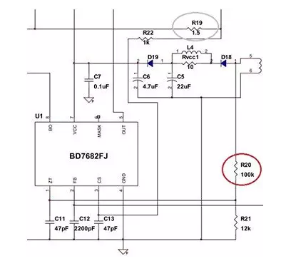
主要部件选型:用来设置过负载保护点切换的电阻R20
首先,来确认过负载保护点切换设置电阻R20在电路上的位置。这个电路图是从整个电路图中摘录的。
此次设计中使用的电源IC“BD7682FJ”对于输入电压的波动具有校正过负载保护点的功能。
当输入电压上升时,如果过流限制是恒定的,则容许功率将直接增加。当输入电压超过设置值时,这种校正功能可通过降低电流限制电平来降低损耗功率,从而使过负载时的保护更可靠。

下面为计算示例。输入电压采用三相380VAC来进行设计。三相380VAC的最大值为√2×380VAC = 537VAC。对此取50%左右的余量,将切换电压设置为DC800V。
公式中的Izt是开关导通时从IC流到变压器VCC绕组Nd的电流。当Izt超过1mA时,降低过流限制电平,来降低过负载保护点。

接下来,我们来确认过负载保护点切换后,是否能保证额定负载。当过负载保护点切换时,Vcs=1.0V变为0.70V。这意味着过电流限制变为0.7倍。然后计算这个条件下的各个参数。

设变压器的转换效率为η=0.85,则过载切换后的输出功率可通过下述公式计算。

在这个公式中,fsw’不是计算值158kHz而是120kHz的原因是电源IC的最大开关频率为120kHz。
通过计算结果可以看出,当输入电压高于800VDC时,过载点发生变化,输出功率被限制为19.38W。下面给出示例电路中的实测值作为参考值。关于过负载保护点,不仅需要计算,还需要在整机实装状态下进行确认。

过电流检测 示例电路中的实测值(参考值)
关键要点:
・过负载保护校正功能是这款IC的功能,当输入电压超过设置值时,通过降低电流限制电平来降低损耗功率,从而使过负载时的保护更可靠。
・切换电压根据R20的电阻值(按文中给出的公式计算)设置。