时间:2019-05-01 09:49
人气:
作者:admin
infineon公司的ICE5xRxxxxAG(ICE5AR4770AG)是第五代固定频率集成电源集成电路(CoolSET™),最佳用于级联配置的离线开关电源.CoolSET™封装内有两个芯片:一是控制器芯片,另一个是700 V/800 V CoolMOS™芯片。级联配置有助获得快速起动,降低频率的软栅极驱动和频率抖动工作提供了轻负载和50%负载间更低EMI和更好的效率。器件工作范围(10.0 ~ 25.5 V),有更低功耗,多种保护功能和可调整火线过压保护支持故障情况的电源系统:所有这些都使第五代CoolSET™系列产品在集成功率固定频率反激转换器市场中是杰出的。主要用在家用电器/白色家电,TV,PC和服务器辅助电源,以及蓝光播放器,机顶盒(STB)和LCD/LED监视器。本文介绍了ICE5AR4770AG产品亮点和主要特性,框图,绝缘反激应用电路和非绝缘反激应用电路,以及15 W变频空调辅助电源REF_5AR4770AG_15W1主要指标,电路图,材料清单,变压器结构图和指标和PCB设计图。
The ICE5xRxxxxAG is the 5th generation of fixed frequency integrated power IC (CoolSET™) optimized for off-line switch mode power supply in cascode configuration. The CoolSET™ package has 2 separate chips inside; one is controller chip and the other is a 700 V/ 800 V CoolMOS™ chip. The cascode configuration helps achieve fast startup. The frequency reduction with soft gate driving and frequency jitter operation offers lower EMI and better efficiency between light load and 50% load. The selectable entry and exit standby power ABM enables flexibility and ultra-low power consumption at standby mode with small and controllable output voltage ripple. The product has a wide operating range (10.0 ~ 25.5 V) of IC power supply and lower power consumption. The numerous protection functions with adjustable line over voltage protection support the power supply system in failure situations. All these make the 5th generation CoolSET™ series an outstanding integrated power stage fixed frequency flyback converter in the market.
ICE5AR4770AG产品亮点:
Integrated 700 V/ 800 V avalanche rugged CoolMOS™
Enhanced Active Burst Mode with selectable entry and exit standby power to reach the lowest standby power 《100 mW
Digital frequency reduction for better overall system efficiency
Fast startup achieved with cascode configuration
Frequency jitter and soft gate driving for low EMI
Integrated error amplifier
Comprehensive protection with input line over voltage protection
Pb-free lead plating, halogen-free mold compound, RoHS compliant
ICE5AR4770AG主要特性:
Integrated 700 V/ 800 V avalanche rugged CoolMOS™
Enhanced Active Burst Mode with selectable entry and exit standby power
Digital frequency reduction for better overall system efficiency
Fast startup achieved with cascode configuration
DCM and CCM operation with slope compensation
Frequency jitter and soft gate driving for low EMI
Built-in digital soft start
Integrated error amplifier to support direct feedback in non-isolated flyback
Comprehensive protection with input line over voltage protection, VCC over voltage, VCC under voltage, overload/open loop, over temperature and Current Sense (CS) short to GND
All protections are in auto restart mode
Limited charging current for VCC short to GND
ICE5AR4770AG应用:
Auxiliary power supply for home appliances/white goods, TV, PC & server
Blu-ray player, set-top box & LCD/LED monitor
![[原创] Infineon ICE5AR4770AG第五代固定频率集成电源解决方案](https://uploads.n569.com/allimg/c251029/1L1G116012B0-2A64.png)
图1.采用TL431和光耦器的ICE5AR4770AG绝缘反激应用电路
![[原创] Infineon ICE5AR4770AG第五代固定频率集成电源解决方案](https://uploads.n569.com/allimg/c251029/1L1G11610JZ-3La.png)
图2.采用集成误差放大器的ICE5AR4770AG非绝缘反激应用电路
![[原创] Infineon ICE5AR4770AG第五代固定频率集成电源解决方案](https://uploads.n569.com/allimg/c251029/1L1G11613R20-4Y91.png)
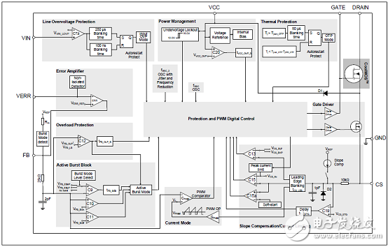
图3.ICE5AR4770AG框图
采用ICE5AR4770AG的15 W变频空调辅助电源
15 W auxiliary power supply for invertized air-conditioner using ICE5AR4770AG With the growing household trend for internet-connected devices, the new generation of home appliances including air-conditioners are equipped with advanced features such as wireless control and monitoring capability, smart sensors and touch screen display. These can transform a static product into an interactive and intelligent home appliance, capable of adapting to the smart-home theme. To support this trend, Infineon has introduced the latest fifth-generation FF CoolSET™ to address this need in an efficient and cost-effective manner.
An auxiliary SMPS is needed to power the various modules and sensors, which typically operate from a stable DC voltage source. The Infineon CoolSET™ (as shown in Figure 1) forms the heart of the system, providing the necessary protection and AC-DC conversion from the mains to multiple regulated DC voltages to power the various blocks.
![[原创] Infineon ICE5AR4770AG第五代固定频率集成电源解决方案](https://uploads.n569.com/allimg/c251029/1L1G1161O0F-5V30.png)
图4.户外空调系统简化框图
![[原创] Infineon ICE5AR4770AG第五代固定频率集成电源解决方案](https://uploads.n569.com/allimg/c251029/1L1G116204240-614C.png)
图5.辅助电源REF_5AR4770AG_15W1外形图
REF_5AR4770AG_15W1主要指标:
![[原创] Infineon ICE5AR4770AG第五代固定频率集成电源解决方案](https://uploads.n569.com/allimg/c251029/1L1G116234310-J2D.png)
![[原创] Infineon ICE5AR4770AG第五代固定频率集成电源解决方案](https://uploads.n569.com/allimg/c251029/1L1G1162592Z-W960.png)
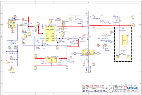
图6.REF_5AR4770AG_15W1电路图
辅助电源REF_5AR4770AG_15W1材料清单:
![[原创] Infineon ICE5AR4770AG第五代固定频率集成电源解决方案](https://uploads.n569.com/allimg/c251029/1L1G1162P940-923L.png)
![[原创] Infineon ICE5AR4770AG第五代固定频率集成电源解决方案](https://uploads.n569.com/allimg/c251029/1L1G11630TF-105W3.png)
![[原创] Infineon ICE5AR4770AG第五代固定频率集成电源解决方案](https://uploads.n569.com/allimg/c251029/1L1G116354160-112O4.png)
图7.REF_5AR4770AG_15W1变压器结构图
![[原创] Infineon ICE5AR4770AG第五代固定频率集成电源解决方案](https://uploads.n569.com/allimg/c251029/1L1G1163C310-121492.png)
图8.REF_5AR4770AG_15W1 WE变压器指标
图9.REF_5AR4770AG_15W1 PCB顶层元件分布图
图10.REF_5AR4770AG_15W1 PCB底层铜和元件分布图
详情请见:
https://www.infineon.com/dgdl/Infineon-ICE5xRxxxxAG-DS-v02_20-EN.pdf?fileId=5546d462602a9dc801607d6123c745a6
和https://www.infineon.com/dgdl/Infineon-ApplicationNote_ReferenceDesign_REF_5AR4770AG_15W1_15W_auxiliary_power_supply_CoolSET-AN-v01_00-EN.pdf?fileId=5546d462689a790c0169398e243065c0
Infineon-ICE5xRxxxxAG-DS-v02_20-EN.pdf
Infineon-ApplicationNote_ReferenceDesign_REF_5AR4770AG_15W1_15W_auxiliary_power_supply_CoolSET-AN-v01_00-EN.pdf