时间:2019-04-05 12:35
人气:
作者:admin
ADI公司的LTC7815是高性能三输出(降压/降压/升压)同步DC/DC开关稳压控制器,能驱动所有的N沟功率MOSFET,恒频电流模式架构允许锁相开关频率高达2.25MHz,工作频率4.5V-38V.LTC7815集成了升压控制器和两个降压控制器,其高效率同步升压转换器给两个下游同步转换器馈电,可在汽车电池电压下降时避免出现输出电压压差,这在汽车起停系统中是非常有用的特性。本文介绍了汽车起停系统中为信息娱乐设备供电的主要特性和起停应用原理图,以及所使用的LTC7815主要特性,框图,多种应用电路,以及演示板DC2738A主要性能,电路图和材料清单。
在汽车起停系统中为信息娱乐设备供电
汽车制造商一直宣传启停系统有助于节省燃料。顾名思义,启停系统在停车时会关闭引擎,而不是空转,然后在需要行驶时迅速重新起动引擎。如果驾驶中需要走走停停,通过避免引擎长时间空转可以减少排放并节省燃料。概念非常简单。例如,如果您在遇到红灯或火车经过时停车,引擎不应运转;如果引擎不运转,就不会浪费任何能源。与没配备这种系统的汽车相比,城市交通的燃料消耗降低幅度高达8%。
驾驶舒适性和安全性并不会受自动启停功能影响,因为该功能只在引擎达到理想的运转温度时才激活。如果空调尚未使座舱达到所需温度,电池尚未充分充电,或驾驶员还在转动方向盘,该功能也不会激活。
自动启停功能由中央控制单元协调,该控制单元监测来自所有相关传感器(包括起动电机和交流发电机)的数据。如果舒适性或安全性有需要,控制单元将自动重新起动引擎——例如,如果车轮开始滚动、电池电量降至过低或挡风玻璃上出现水汽凝结。此外,大多数系统可识别临时停车和行程结束之间的差异。如果驾驶员的安全带解开,或者车门或行李箱打开,系统不会重新起动引擎。如有需要,按下按钮即可完全禁用自动启停功能(至少现在是这样)。但是,当引擎重新起动,12 V电池有可能已经降至5 V以下,当信息娱乐系统开启或其他电子设备需要高于5 V的电压时,可能导致这些系统复位。有些导航和信息娱乐系统采用5 V或更高的输入电压工作。当输入电压在引擎重新起动期间降至5 V以下,若DC-DC转换器仅具有输入电压降压功能,这些系统将复位。显然,汽车在启停状态下重新起动时,音乐播放器或导航系统的复位是无法接受的。
ADI公司最近推出了三路输出DC-DC控制器Power by Linear® LTC7815,该器件在单个封装中集成了升压控制器和两个降压控制器。高效率同步升压转换器给两个下游同步转换器馈电,可在汽车电池电压下降时避免出现输出电压压差,这在汽车起停系统中是非常有用的特性。此外,当汽车电池的输入电压高于其编程的升压输出电压时,升压控制器以100%占空比运行,仅将输入电压直接传递至降压转换器,从而将功耗降至最低。
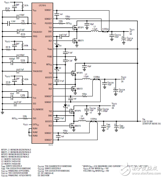
图1为LTC7815的升压转换器向降压转换器提供10V电压的原理图。除了为两个降压转换器(分别产生5 V/7 A和3.3 V/10 A)供电之外,升压转换器还可用作第三路输出,提供额外的2 A电流。该电路在高达28V VIN下可保持2.1 MHz工作频率,并在高于28 V时跳周期工作。
LTC7815在启动期间可以以4.5V至38V的输入电压工作,并在启动之后保持工作直到输入电压低至2.5V。同步升压转换器可产生高达60 V的输出电压,在输入电压够高时,它可让同步开关完全导通,以直通输入电压,实现效率最大化。两个降压转换器可产生0.8V至24V的输出电压,且整个系统可实现高达95%的效率。低至45 ns的最短导通时间可在2 MHz开关操作中实现高降压比转换,从而避开对噪声敏感的关键频段(如AM无线电),并可使用较小的外部组件。
LTC7815可配置为Burst模式®操作,将静态电流减小至每通道28μA(三个通道全部导通时为38μA),同时在无负载条件下调节输出电压,该特性对节省持续导通系统中的电池运行时间很有用。强大的1.1Ω内置全N沟道MOSFET栅极驱动器最大限度地降低了开关损耗,并提供高于每通道10A的输出电流,仅受外部组件限制。此外,每个转换器的输出电流检测,通过监测电感器(DCR)两端的压降或采用单独的检流电阻进行。LTC7815的恒定频率电流模式架构可提供320kHz至2.25MHz的可选频率,或者可同步至相同范围的外部时钟。

图1.LTC7815起停应用原理图,工作频率为2.1 MHz。

图2..LTC7815演示板外形图
The LTCR7815 is a high performance triple output (buck/buck/boost) synchronous DC/DC switching regulator controllerthat drives all N-channel power MOSFET stages.Constant frequency current mode architecture allows aphase-lockable switching frequency of up to 2.25MHz.
The LTC7815 operates from a wide 4.5V to 38V inputsupply range. When biased from the output of the boostconverter or another auxiliary supply, the LTC7815 canoperate from an input supply as low as 2.5V after start-up.
The 28μA no-load quiescent current extends operatingruntime in battery powered systems. OPTI-LOOP compensationallows the transient response to be optimizedover a wide range of output capacitance and ESR values.
The LTC7815 features a precision 0.8V reference for thebucks, 1.2V reference for the boost and a power goodoutput indicator. The PLLIN/MODE pin selects amongBurst Mode operation, pulse-skipping mode, or continuousinductor current mode at light loads.
LTC7815主要特性:
nDual Buck Plus Single Boost Synchronous Controllers
nWide Bias Input Voltage Range: 4.5V to 38V
nOutputs Remain in Regulation Through Cold CrankDown to a 2.5V Input Supply Voltage
nBuck Output Voltage Range: 0.8V≤VOUT≤24V
nBoost Output Voltage Up to 60V
nLow Operating IQ: 28μA (One Channel On)
nRSENSE or DCR Current Sensing
n100% Duty Cycle for Boost Synchronous MOSFETEven in Burst ModeROperation
nPhase-Lockable Frequency (320kHz to 2.25MHz)
nProgrammable Fixed Frequency (320kHz to 2.25MHz)
nVery Low Buck Dropout Operation: 98% Duty Cycle
nSmall 38-Lead 5mm × 7mm QFN Package
LTC7815应用:
nAutomotive Always-On and Start-Stop Systems
nBattery Operated Digital Devices
nDistributed DC Power Systems
nMultioutput Buck-Boost Applications

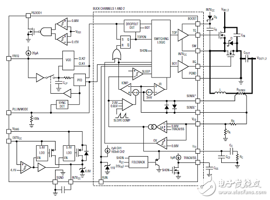
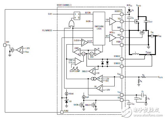
图3.LTC7815功能框图

图4.LTC7815应用框图

图5.LTC7815典型应用电路图

图6.LTC7815典型应用电路图:高效宽输入范围,2.1MHz双5V/3.3V稳压器

图7.LTC7815典型应用电路图:高效宽输入范围,600kHz三个5V/5.8V/18稳压器
演示板DC2738A
Demonstration circuit 2738A is a triple output synchronousstep-up/dual step-down supply featuring theLTC®7815. The demonstration circuit is designed for twobuck 5V/8A, 3.3V/8A outputs supplied by a boost 10V/7Aoutput. Benefiting from this feature, the buck outputs areable to maintain regulation over a wide input voltage rangeof 4.5V to 36V which is suitable for automotive or otherbattery fed applications. Also, the demonstration circuituses a drop-in layout that the main buck circuit componentsfit in an area of three-quarter inches by 1.5 inches,while the main boost circuit area is three-quarter inchesby 1.75 inches. The package style for the LTC7815 is a38-pin exposed pad QFN.
The main features of the board include rail tracking (buckchannels only), an internal 5V linear regulator for bias,separated RUN pins for each output, a PGOOD signal (CH1only), an over voltage indicator for CH3 and a mode selectorthat allow the converter to run in CCM, pulse-skippingor Burst Mode® operation. Synchronization to an externalclock is also possible. The LT7815 data sheet gives a completedescription of these parts, operation and applicationinformation. The data sheet must be read in conjunctionwith this quick start guide for demo circuit 2738A.
演示板DC2738A主要性能:


图8.演示板DC2738A测量建立图

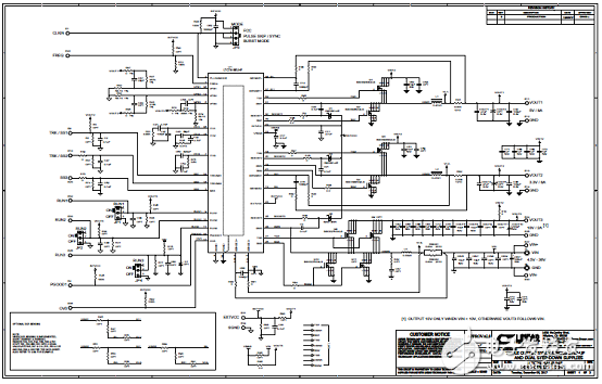
图9.演示板DC2738A电路图
演示板DC2738A材料清单:

