时间:2019-03-18 10:02
人气:
作者:admin
近日,芯海科技CS32G020正式通过了USB-IF协会USB PD3.0双向认证测试,在USB-IF官网,可以查询该芯片的认证TID号为1047。
正是因其背后芯海MCU在PD领域多年积累的超前研发实力, CS32G020领先的技术、过硬的产品质量及兼容性率先得到了协会的认可。CS32G020目前是国内唯一通过了USB IF协会PD3.0双向认证的芯片,充电和放电均通过验证测试,为高端旗舰产品的MCU首选。
值得一提的是,CS32G020还支持双向的华为超级快充。据悉,3.22芯海科技将参加2019年(春季)USB PD&Type-C亚洲展(展位号A23),现场解密小芯片背后的大生态。
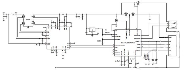
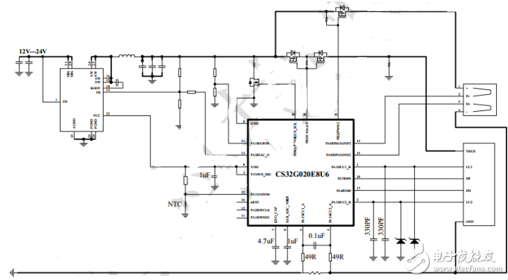
CS32G020系列产品是芯海科技推出的支持USB Type-C和PD3.0协议的32位PD MCU。基于最新的ARM®Cortex™-M0 内核,主频最高48MHz (可倍频96MHz),内置64K字节程序Flash、可配置的数据Flash(与程序Flash共享),4K字节LDROM、8K字节SRAM,并集
成了PWM、SPI、I2C、UART、ADC、DAC、⽐较器等外设资源,可⼴泛应⽤于电源适配器、⼿机充电器、移动电源、Hub、家电等领域。此外还支持4路独立快充协议。可应用于各类快充电源产品,并在满足客户各种协议需求的同时还可提丰富的MCU控制资源。
1、资源丰富
2、支持多种快充协议
3、简单易用
4、高可靠性
移动电源典型应用框图:

车充典型应用框图:

电源适配器应用框图:

1、MCU性能强大,协议全,升级空间大
选用ARM® Cortex™-M0内核,主频最高支持48MHZ(可倍频96MHz),支持PD2.0、PD3.0、PPS、QC4、QC4+、QC2.0/3.0、FCP、SCP、AFC等多种快充协议。芯片集成多种协议PHY层,通讯内容可通过软件进行升级,可以适应市面上的多种需求。
2、资源丰富、灵活度高
进入快充时代,快充电源产品的定义再也不会像传统电源产品那样功能单一,不同的客户对于多口控制的逻辑需求会不一样,另外还有显示方式,报警方式,控制方式都会有不同的需求。而对于功能定制化,恰恰是MCU的传统强项,可以支援到客户的多样化需求。
3、支持免拆机固件升级功能
传统的电源产品,如果因为兼容性、协议升级、客户修改变更等问题,需要升级固件,只能回收-拆壳-重新烧写固件,成本非常高。PD3.0 V1.1定义了固件升级功能的规范,就是为了解决这个问题,是PD3.0对PD2.0的一个重大升级。由于PD协议具有发展速度快和允许私有化的特性,固件升级的需求会更多。
芯海科技的CSS32G020很好的解决这个问题:通过TYPE-C接口升级固件。如果遇到需要升级固件的情况,无需拆机,把产品通过数据线连接到PC就可实现升级,这是硬件SOC芯片所无法比拟的。
4、快速开发
开发成本高,一直是MCU架构方案的痛点。特别是PD协议动辄上百页的英文资料,对软件工程师是一个很大的挑战。为了解决客户的这个痛点,芯海科技专门推出了Smart PD图形化开发工具。用户无需了解PD规格的细节,也不用学习软件开发,只做简单的勾选配置,就可以完成PD移动电源的软件开发。可以设置的内容包括PDO、RDO、VDM、企业专用VID、PID、TID等信息,以及移动电源的各项参数,譬如:过流值、过压值、温度保护参数、电池内阻参数、显示方式等。