时间:2019-04-05 07:05
人气:
作者:admin
Renesas公司的ISL9241是数字可配置的降压-升压充电器,支持窄电压直接充电(NVDC)和混合电源降压升压(HPBB/Bypass)充电,采用固件控制在两个模式转换。并且提供充电功能,系统总线管制和保护特性,输入电压范围3.9V-23.4V,系统/电池输出电压3.9V到18.304,主要用在2-4节电池平板电脑,笔记本电脑,充电宝,以及USB-C接口的手持设备。本文介绍了ISL9241主要特性,框图和功能框图,应用框图以及评估板ISL9241EVAL1Z主要指标,框图,电路图,材料清单和PCB设计图。
Buck-Boost Configurable Battery Charger with SMBus Interface and USB Power Delivery The ISL9241 is a digitally configurable buck-boostbattery charger that can support both Narrow VoltageDirect Charging (NVDC) and Hybrid Power Buck Boost(HPBB/Bypass) charging and switch between the modesusing firmware control. Bypass mode is also supportedusing a controller’s firmware, allowing the adapter toprovide power directly to the system. The ISL9241provides the charging function, system bus regulation,and protection features using only NFETs for tablet,ultrabook, and notebook platforms. The advancedRenesas R3™ technology provides a high, light-loadefficient Charging mode. The ISL9241 takes input powerfrom a wide range of DC power sources (conventional AC/DC charger adapters, USB Type-C Power ports, traveladapters, etc.) and safely charges battery packs with up to4-series cell Li-ion batteries.
The system power can be provided from the adapter,battery, or a combination of both. The charger’sreconfigurable internal registers allow the use of asmaller inductor for the HPBB mode to achieve higherefficiencies across multiple power levels. The ISL9241can operate with only a battery, only an adapter, or bothconnected. For Intel IMVP compliant systems, theISL9241 includes System Power monitor (PSYS)functionality, which provides an analog signalrepresenting total platform power. The PSYS outputconnects to a wide range of IMVP core regulators toprovide an IMVP compliant power domain function. TheISL9241 supports reverse buck, boost, or buck-boostoperation to the adapter port (OTG mode) from 2- to 4-cell batteries. This allows configurations to support USBCPower Delivery (PD) output for Programmable PowerSupply (PPS) ports. The ISL9241 serial communicationuses SMBus/I2C, which allows programming of manykey parameters to deliver a customized solution.
ISL9241主要特性:
• Buck-boost NVDC or hybrid power (turbo boost)charger for 2-, 3-, or 4-cell Li-ion batteries using allNFET transistors
• Input voltage range: 3.9V to 23.4V (no dead zone)
• System/battery output voltage: 3.9V to 18.304V
• Bypass mode supported, to connect system to adapter
• Autonomous charging option (automatic end ofcharging)
• Adapter current and battery current monitor(AMON/BMON)
• PROCHOT# open-drain output, IMVP compliant
• System power monitor PSYS output, IMVP8/9compliant
• Internal 8-bit ADC for monitoring key parameters
• USB-C PD Fast Role Swap support and PPS support
• Independent compensation pins for forward andreverse operation (OTG) modes
• Supports supplemental power (Intel VMIN activeprotection)
• Battery Ship mode - IC ultra-low power state
• Supports JEITA compliance using an NTC
• 4x4 32 Ld TQFN package
ISL9241应用:
• 2- to 4-cell tablets, notebooks, power banks, and anyUSB-C interface portable device requiring batteries

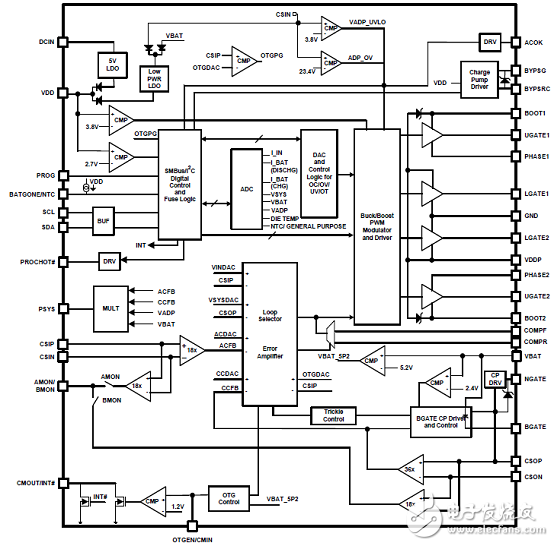
图1.ISL9241框图

图2.通用SMBus架构图

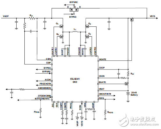
图3.NVDC PlusHPBB简化应用框图

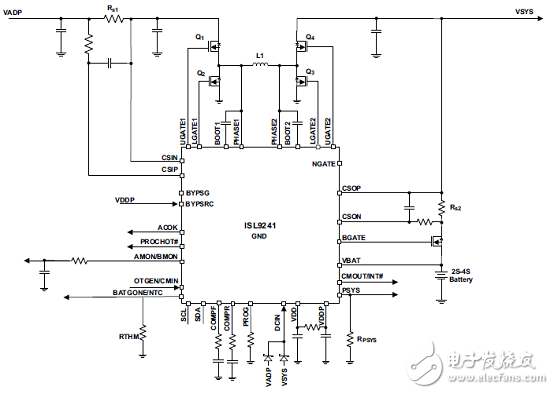
图4.NVDC 简化应用框图
评估板ISL9241EVAL1Z
The ISL9241 is a configurable buck-boost Narrow Output Voltage DC (NVDC) and Hybrid Power Buck-Boost(HPBB) combo charger that uses the advanced Renesas R3™ Technology to provide high light-load efficiency, fasttransient response, and seamless DCM/CCM transitions for a variety of mobile and industrial applications.
In Charge mode, the ISL9241 takes input power from a wide range (4V to 20V) of DC power sources (conventionalAC/DC charger adapters, USB PD ports, travel adapters, etc.) and safely charges battery packs with up to four cells ina series configuration.
The ISL9241 supports On-the-Go (OTG) functionality for 2- and 4-cell battery applications. When OTG function isenabled, the ISL9241 operates in Reverse Buck mode to provide 5V at the USB port.
Serial communication through SMBus/I2C allows programming of many critical parameters to deliver a customizedsolution. These programming parameters include, but are not limited to, adapter current limit, charger current limit,system voltage setting, and trickle charging current limit.
The ISL9241EVAL1Z evaluation board is designed to demonstrate the performance of the ISL9241. From the PROGpin to GND, the resistor can be used to program the default value numbers of the battery in series, the switchingfrequency, and the adapter current limit charging function. The default value numbers can also be set by SMBus.
评估板ISL9241EVAL1Z主要特性:
• Buck-boost NVDC and HPBB charger for 2-, 3-, and 4-cell Li-ion batteries
• Autonomous End of Charge (EOC) option
• System power monitor PSYS output
• PROCHOT# open-drain output
• Allows trickle charging of depleted battery
• Supplemental power (Intel VMIN active protection)
• Ideal diode control in Turbo mode
• Reverse buck, boost, and buck-boost operation from battery
• Two-level adapter current limit available
• Battery Ship mode option
• SMBus and auto-increment I2C compatible
评估板ISL9241EVAL1Z主要指标:
• VIN = 3.8V to 24V (no dead zone)
• VOUT = 3.9V to 18.304V
• MAX Icharge up to 6A

图5.评估板ISL9241EVAL1Z框图
图6.评估板ISL9241EVAL1Z外形图(正面)
图7.评估板ISL9241EVAL1Z外形图(背面)
图8.评估板ISL9241EVAL1Z连接图

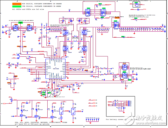
图9.评估板ISL9241EVAL1Z电路图(1)

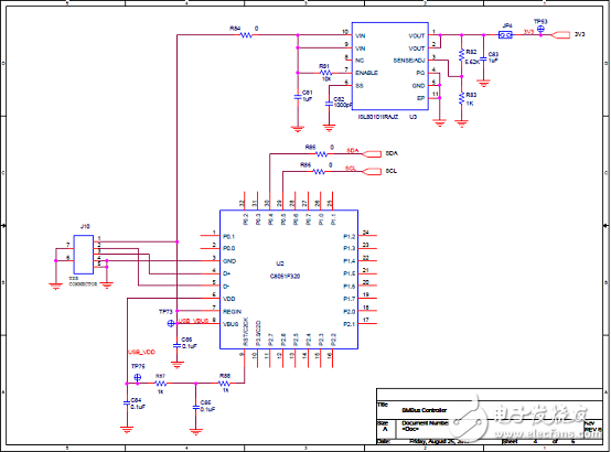
图10.评估板ISL9241EVAL1Z电路图(2)

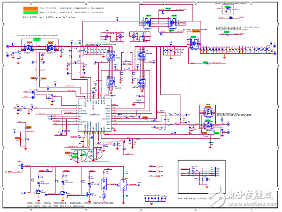
图11.评估板ISL9241EVAL1Z电路图(3)
评估板ISL9241EVAL1Z材料清单:




图12.评估板ISL9241EVAL1Z PCB设计图(1):顶层丝印

图13.评估板ISL9241EVAL1Z PCB设计图(2):内层1

图14.评估板ISL9241EVAL1Z PCB设计图(3):内层2

图15.评估板ISL9241EVAL1Z PCB设计图(4):底层(镜像)