全球最实用的IT互联网信息网站!

AI人工智能P2P分享&下载搜索网页发布信息网站地图

当前位置:诺佳网 > 电子/半导体 > 电源和新能源 >

F0424600-4200MHz SiGe大功率宽带RF放大器

时间:2019-05-01 07:58

人气:

作者:admin

标签: 接收器  放大器 

导读:F0424600-4200MHz SiGe大功率宽带RF放大器-IDT公司的F0424是600MHz-4200MHz SiGe大功率宽带RF放大器,组合低噪音(NF)和高线性性能,是器件可用在发送器和蔼接收器中。器件可工作单电压5V或3....

  IDT公司的F0424是600MHz-4200MHz SiGe大功率宽带RF放大器,组合低噪音(NF)和高线性性能,是器件可用在发送器和蔼接收器中。器件可工作单电压5V或3.3V,ICC正常电流70A,2600MHz时的增益17.3dB,OIP3为+40dBm和2.3dB噪音。主要用在4G TDD和FDD基站,2G/3G基站,中继器和DAS,点对点基础设备,公共安全设备和军用手持设备。本文介绍了F0424主要特性,框图,F0424评估板电路图和材料清单。

  The F0424 is a 600MHz to 4200MHz SiGe High-Gain Broadband RF Amplifier. The combination of low noise figure (NF) and high linearity performance allows the device to be used in both receiver and transmitter applications.

  The F0424 is designed to operate with a single 5V or 3.3V power supply using a nominal 70mA of ICC. With a supply voltage of 5V, the F0424 provides 17.3dB gain with +40dBm OIP3 and 2.3dB noise figure at 2600MHz.

  This device is packaged in a 2mm x 2mm, 8-pin Thin DFN with 50Ω single-ended RF input and output impedances for ease of integration into the signal-path.

  F0424主要特性:

  § RF Range: 600MHz to 4200MHz

  § Noise Figure = 2.3dB @ 2600MHz

  § Gain = 17.3dB @ 2600MHz

  § OIP3 = +40dBm @ 2600MHz

  § Output P1dB = +21dBm @ 2600MHz

  § Near-Constant Gain versus Temperature

  § 3.3V or 5V Power Supply

  § 350mW Typical DC Power @ 5V Supply

  § 50Ω Input and Output Impedances

  § Operating Temperature (TEP) Range: -40℃ to +105℃

  § 2mm x 2mm, 8-DFN Package

  F0424具有竞争优势:

  F0424典型应用:

  

[原创] IDT F0424600-4200MHz SiGe大功率宽带RF放大器解决方案

  

[原创] IDT F0424600-4200MHz SiGe大功率宽带RF放大器解决方案

  图1. F0424框图

  

  图2. F0424评估板外形图(正面)

  

  图3. F0424评估板外形图(背面)

  

[原创] IDT F0424600-4200MHz SiGe大功率宽带RF放大器解决方案

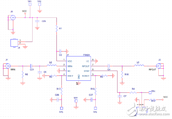
  图4. F0424评估板电路图

  F0424评估板材料清单:

  

[原创] IDT F0424600-4200MHz SiGe大功率宽带RF放大器解决方案

  详情请见:

  https://www.idt.com/document/dst/f0424-datasheet

  IDT_F0424-Datasheet-RevO_DST_20180505.pdf

温馨提示:以上内容整理于网络,仅供参考,如果对您有帮助,留下您的阅读感言吧!
相关阅读
本类排行
相关标签
本类推荐

CPU | 内存 | 硬盘 | 显卡 | 显示器 | 主板 | 电源 | 键鼠 | 网站地图

Copyright © 2025-2035 诺佳网 版权所有 备案号:赣ICP备2025066733号
本站资料均来源互联网收集整理,作品版权归作者所有,如果侵犯了您的版权,请跟我们联系。

关注微信