时间:2022-06-24 09:51
人气:
作者:admin
随着科技的发展,对家居生活中的照明设备要求也越来越高,普通照明显然已无法再满足人们对智能家居的需求,在满足基本照明需求上,还要求控制智能化、操作简单化、节能高效化,智能照明由此应运而生!
智能语音照明和其他的灯一样,只是多了语音控制功能,就是通过说话就能开关关灯或者实现一些其他的功能。
NRK3301智能照明语音芯片方案:
智能照明可以语音控制,是加入了语音控制芯片,说话控制灯的语音识别芯片在选型时尤为注意识别的应用环境和识别距离的把握,九芯电子推出的语音识别芯片——NRK3301,体积小,识别率高,识别距离远达5米,同时还具备95%的高识别率、高唤醒率和快速响应反馈机制,能够在噪音环境下分辨识别指令。
NRK3301语音识别芯片能够分布式地对单个产品进行针对性地声音控制,能通过离线语音实现分布式语音控制和联动。是命令式控制,即用户使用命令词条语音直接对家电设备进行控制,不需要跟家电设备有交互功能。如“开灯”,“关灯”“变橙光”直接控制,不需要跟家电设备有太多交互沟通,设备执行命令就好了。
NRK3301智能照明语音芯片方案
NRK3301芯片智能照明词条内容(可定制):
1、开灯;
2、关灯;
3、变橙光;
4、亮一点;
5、再亮一点;
6、暗一点;
7、再暗一点。
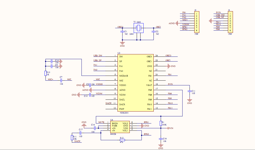
NRK3301语音识别芯片原理图:

NRK3301语音识别芯片的功能特点:
l 高性能 32 位 RISC 内核,主频 240MHz,支持硬件浮点运算;
l 内置 1MB SPI FLASH;
l 离线语音识别,采用最新的神经网络(TDNN)算法,具有识别精准,误判率低等优势,5 米远场可靠识别 ;
l 语音降噪算法:过滤掉稳态噪声、对动态噪声也有很好的抑制作用,噪音下也可准确识别;
l 支持 MP3,WAV,WMA,APE,FLAC, AAC,MP4,M4A,AIF,AIFC 音频解码
l 采样率支持 8KHz / 11.025KHz / 16KHz / 22.05KHz / 24KHz /32KHz / 44.1KHz / 48KHz
l 三通道立体声模拟 MUX
l VBAT 为 2.2V 至 5.5V,DDIO 为 2.2V 至 3.6V。