时间:2023-05-16 15:48
人气:
作者:admin

本开发板采用了STM32F103RET6作为核心CPU,72MHZ工作频率,512KB flash,64KB Sram。本开发平台外设模块有ESP8266 WIFI模块、1.3寸LCD彩屏、SYN6288语音模块、MAX30102心率血氧传感器、AD8232心电图监测模块、BH1750环境光传感器、RGB全彩灯和3个按键。本开发平台支持串口自动下载电路和ST_Link下载接口。
1.功能展示

时钟界面

心率采集界面

心电图监测

实时天气
2.模块简介
2.1 1.3寸TFT彩屏
超大可视角度:大于160°(显示屏中可视角度最大的一种屏幕)
宽电压供电(3V~5V),兼容3.3V和5V电平逻辑,无需电平转换芯片
采用7线制SPI接口。
工作温度范围为工业级(-20℃~60℃)
军工级工艺标准,长期稳定工作


本次使用屏幕为1.3寸LCD彩屏,分配率为240*240,驱动IC为ST7789。SPI通讯方式。
ST7789VW是一款用于262K彩色图形型TFT-LCD的单片机控制器/驱动器。它由720个组成源极线和320栅极线驱动电路。该芯片能够直接连接到外部微处理器,并接受8位/9位/16位/18位并行接口。显示数据可以存储在240x320x18位的片上显示数据RAM。它可以执行显示数据RAM读/写操作,无需外部操作时钟,以最大限度地减少功耗。此外,由于集成电源驱动液晶所必需的电路;可以用最少的部件制造一个显示系统。
2.2 ESP8266WIFI模块
ESP8266 系列无线模块是安信可科技自主研发设计的一系列高性价比WiFi SOC 模组。 该系列模块支持标准的 IEEE802.11 b/g/n 协议,内置完整的 TCP/IP协议栈。用户可以使用该系列模块为现有的设备添加联网功能,也可以构建独立的网络控制器。
特性:
完整的802. 11b/g/n Wi-Fi SoC模块;
内置 Tensilica L106 超低功耗32位微型MCU,主频支持 80 MHz和160 MHz,支持RTOS;
内置1路10 bit高精度ADC;
支持UART/GPIO/ADC/PWM/SPI/I2C接口;
采用SMD-22封装;
集成Wi-Fi MAC/ BB/RF/PA/LNA;
支持多种休眠模式,深度睡眠电流低至 20uA
串口速率最高可达4Mbps;
内嵌Lwip协议栈;
支持 STA/AP/STA+AP工作模式;
支持安卓、IOS的Smart Config(APP) /AirKiss(微信)一键配网;
支持串口本地升级和远程固件升级(FOTA);
通用AT指令可快速上手;
支持二次开发,集成了Windows、Linux开发环境;


2.3 MAX30102心率血氧模块
MAX30102是一种集成的脉搏血氧计心率监测模块。它包括内部LED,光电探测器、光学元件和低噪声电子器件具有环境光抑制。
MAX30102提供简化设计过程的完整系统解决方案用于移动和可穿戴设备。
MAX30102在单个1.8V电源上运行以及用于内部LED的单独3.3V电源。通信通过标准I2C兼容。
MAX30102的SpO2(经皮动脉血氧饱和度)子系统包含环境光消除(ALC),连续时间∑-ΔADC和专有的离散时间滤波器。ALC有内部跟踪/保持电路,用于消除环境光,以及增加有效动态范围。SpO2 ADC具有可编程满量程范围从2µA到16µA。这个ALC可抵消高达200µA的环境电流。
MAX30102具有片上温度传感器,用于校准SpO2子系统的温度依赖性。温度传感器的固有分辨率为0.0625°C。设备输出数据对IR LED的波长相对不敏感,其中红色LED的波长对于正确解释数据至关重要。与MAX30102输出信号一起使用的SpO2算法可以补偿与环境温度变化相关的SpO2误差。
MAX30102集成了红色和红外LED驱动器,以调制用于SpO2和HR测量的LED脉冲。
使用适当的电源电压,LED电流可以从0编程到50mA。LED脉冲宽度可从69µs编程到411µs,以允许算法根据使用情况优化SpO2和HR精度和功耗。

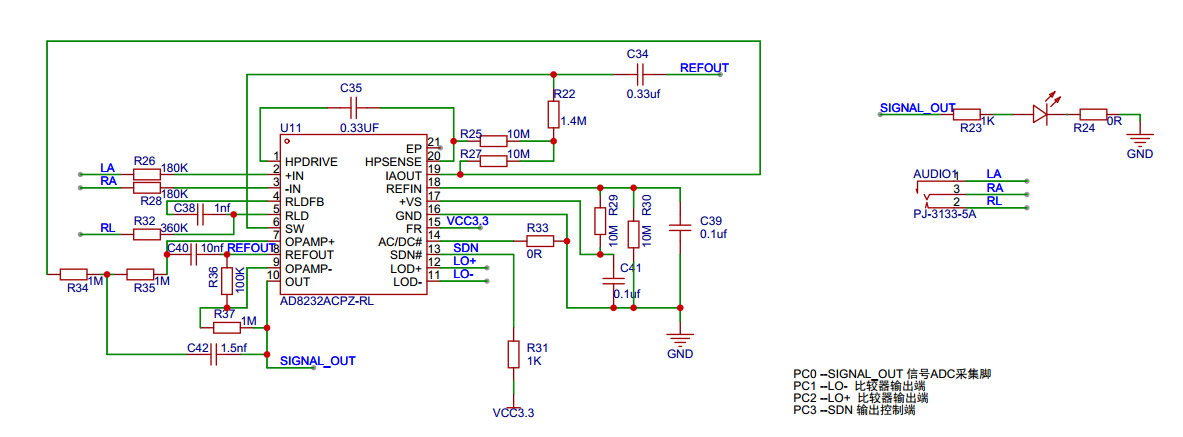
2.4 AD8232心电图监测模块
AD8232是一款用于ECG及其他生物电测量应用的集成信号调理模块。该器件设计用于在具有运动或远程电极放置产生的噪声的情况下提取、放大及过滤微弱的生物电信号。
该设计使得超低功耗模数转换器(ADC)或嵌入式微控制器能够轻松地采集输出信号。
AD8232采用双极点高通滤波器来消除运动伪像和电极半电池电位。该滤波器与仪表放大器结构紧密耦合,可实现单级高增益及高通滤波,从而节约了空间和成本。
AD8232采用一个无使用约束运算放大器来创建一个三极点低通滤波器,消除了额外的噪声。用户可以通过选择所有滤波器的截止频率来满足不同类型应用的需要。对于可穿戴式运动器械, AD8232通常置于心脏附近的容器中。两个检测电极置于胸肌下面;无需使用驱动电极。由于从心脏到AD8232的距离很短,因此心脏信号很强并且肌肉伪像干扰较小。
应用
健身及运动心率监护仪
便携式ECG
远程健康监护
游戏外围设备
生物电信号采集


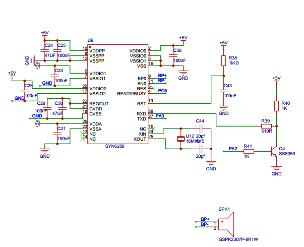
2.5 SYN6288语音模块
SYN6288-A语音合成模块是一款性价比更高,效果更自然的一款中高端语音合技术 。 SYN6288-A通过异步串口接收待合成的文本,实现文本到声音(TTS)的转换。
国内首款语音合成评估板SYN6288-A的推出继承了OSYNO6188-A模块的优秀特点:最小体 积,硬件接口简单,极高的性价比;除此之外,SYN6288-A文本识别更智能 ,语音合成更自然,语音合成效果和智能识别效果大幅度提高,是一款面向中高端应用领域的语音合技术 。
特性:
支持GB2312、GBK、BIG5和UNICODE内码格式的文本;
清晰、自然、准确的中文语音合成效果;可合成任意的中文文本,支持英文字母的合成;
具有智能的文本分析处理算法,可正确识别数值、号码、时间日期及常用的度量衡符号;
具备很强的多音字处理和中文姓氏处理能力;
支持多种文本控制标记,提升文本处理的正确率;
每次合成的文本量最多可达20字节;
支持多种控制命令,包括:合成、停止、暂停合成、继续合成、改变波特率等;
支持休眠功能,在休眠状态下可降低功耗;支持多种方式查询芯片工作状态;
支持串行数据通讯接口,支持三种通讯波特率:9600bps,19200bps、38400bps;
支持6级音量调整;播放文本的前景音量和播放背景音乐的背景音量可分开控制;
可通过发送控制标记调节词语语速,支持6级词语语速调整;
芯片内固化有多首和弦音乐、提示音效和针对某些行业领域的常见语音提示音;
内部集成19首声音提示音,23首和弦提示音,15首背景音乐;


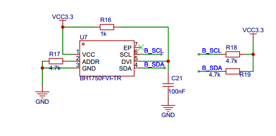
2.6 GY-302 BH1750光照度传感器
GY-30是一款内置ROHM-BH1750FLV芯片的数字光照强度模块,用于光照强度采集。
BH1750FVl是一种用于RC总线接口的数字环境光传感器LC。该芯片最适合于获取移动电话液晶显示器和按键背光功率的环境光数据。在高分辨率(1~65535 l×)范围内检测是可行的。
特性:
IIC总线接口
光强数字转换器
16位分辩率(1~65535)
直接数字输出,省略复杂的计算,省略标定
不区分环境光源,接近于视觉灵敏度的分光特性


2.7 主控MCU
STM32F103RET6是一款32位高密度性能微控制器单元,提供三个12位ADC和4个通用16位定时器以及两个PMW定时器,以及多达两个I²C、三个SPI和两个I²S的标准和高级通信接口、一个SDIO、五个USART、一个USB和一个CAN。它集成了以72MHz频率运行的高性能ARM®Cortex®-M3 32位RISC内核、高速嵌入式存储器以及连接到两条APB总线的各种增强型I/O和外设。64针通用微控制器单元(MCU)具有512kB闪存。
特征
ARM 32位Cortex™-M3中央处理器,72 MHz最大频率,.25 DMIPS/MHz(双音2.1)
256至512 KB的闪存
高达64 KB的SRAM
时钟、复位和电源管理
2.0至3.6 V应用电源和I/O
POR、PDR和可编程电压
4至16 MHz晶体振荡器
内部8 MHz晶体振荡器
内部40 kHz RC,带校准
32 kHz振荡器,用于带校准的RTC
睡眠、停止和待机模式
RTC和备份寄存器的VBAT电源
3×12位,1µs A/D转换器(最多21个通道)转换范围:0至3.6 V
2×12位D/A转换器
DMA:12通道DMA控制器
支持的外围设备:计时器、ADC、DAC、SDIO、I2S、SPI、I2C和USART
51个通用IO,所有可映射到16个外部中断向量,几乎所有5个V容限
8个定时器,每个计时器最多有4个IC/OC/PWM或脉冲计数器和正交(增量)编码器输入
2×16位电机控制PWM定时器,具有死区时间生成和紧急停止功能
2个看门狗定时器(独立和窗口)
SysTick计时器:24位下计数器2×16位基本计时器,用于驱动DAC
2×I2C接口(SMBus/PMBus)
5个USART(ISO 7816接口、LIN、IrDA功能、调制解调器控制)
最多3个SPI(18 Mbit/s),2个带I2S接口复用
CAN接口(2.0B激活)
USB 2.0全速接口
SDIO接口
CRC计算单元,96位唯一ID
审核编辑黄宇
下一篇:盘点一下gcc有哪些常用选项