时间:2023-05-05 16:00
人气:
作者:admin
在Vivado的界面中,有个RTL ANALYSIS->Open Elaborated Design的选项,可能很多工程师都没有使用过。因为大家基本都是从Run Synthesis开始的。
elaborate可以翻译为“详尽解析”,就是将RTL源代码翻译转换成对应的电路。
有同学会问,这不是Synthesis做的工作吗?
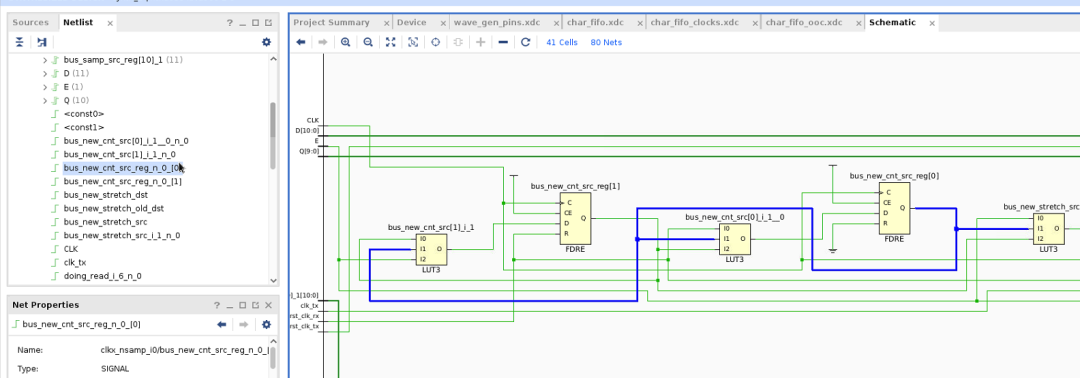
我们可以来比较一下Elaborate和Synthesis后的Schematic就很直观了:
Elaborated Design:

image-20221023165430449
Synthesisd Design:

image-20221023165346017
可以看出,Elaborated Design里面的电路是单纯的对RTL源代码的解析,到了Synthesisd Design,则可以看到Xilinx的具体的库单元,比如LUT3、FDRE等,都是在Xilinx FPGA中真实存在的。
其实在综合的log文件,看到Elaborate的存在,综合的第一步就是先进行Elaborate:

上一篇:SpinalHDL入坑之旅