时间:2023-01-07 12:10
人气:
作者:admin
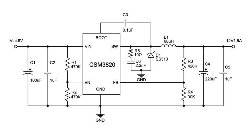
概述;CSM3820是一款输入耐压可达100V的异步降压型DC-DC转换器,内置高位NMOS,内阻仅有400mΩ,可提供1.5A的持续带载能力,系统转换效率可达95%以上。具备高性能的负载响应能力以及输入电压响应能力。CSM3820以固定150KHz频率运行,内置补偿电路,无需外部组件。
特性;
输入耐压可达100V
内置400mΩ高位NMOS,可提供输1.5A的持续带载电流能力
150kHz固定开关频率
9uA低关断供电电流
转换效率可达95%
具有过热保护(OTP),过流保护(OCP),短路保护(SCP)以及欠压保护(UVLO)
ESOP8封装形式;

应用市场;
平衡车、扭扭车
割草机、水泵控制器
安防、消防电源模块
太阳能储能系统、逆变系统
通信模块、工业控制系统
电动车仪表、GPS模块、电动车控制器
典型应用电路;

功能框图;

功能描述与应用指南
CSM3820可以在 9~100V 范围内工作,旨在对高输入电压源或会发生高电压瞬变
的输入电源进行电压调节,从而尽可能地减少对外部浪涌抑制组件的需求。非常适用于
高性能工业控制、机器人、电动车等应用领域。
UVLO
CSM3820 VIN耐压可达100V,可以在9~80范围内工作。当VIN由0V升至9V后,芯
片开始输出,VIN下降至8V以下时,芯片则停止输出。
输出电压
CSM3820输出电压通过FB反馈电阻来设定,在额定负载以内,FB电压为0.8V,输
出电压可以按如下公式计算得出(电路图参考典型应用):
VOUT=0.8*(R3+R4)/R4
EN使能控制
将EN拉高至2.2V以上,芯片正常输出,将EN拉低,功率管关断,输出电压则逐
渐降为0。
过热保护
当CSM3820检测芯片内部温度达到150度时则停止输出,当温度下降至120度以下
时再次恢复输出。
输入电容选取
输入电容建议选取一个耐压50V以上,容量100uF以上的电解电容,并联一个耐压
50V,容量1uF的陶瓷电容。这样可以有效滤除VIN的纹波,以及尽可能的避免电源电压
瞬间跳变产生的尖峰电压。
输入电容的位置,要尽量贴近芯片VIN PIN的位置,如果是电解电容和陶瓷电容并
联,陶瓷电容更优先靠近芯片。
电感选取
建议选取感量在33uH~68uH的电感,正常情况下优选68uH。同时电感饱和电流务
必不可以小于预设恒流值的1.5倍。
肖特基二极管选取
Schottky的额定电流值不可以小于预设的电流值。同时建议选取VF值相对较小的的
Schottky来提升系统转换效率。
PCB布板建议
1、FB端调电压的两颗偏置电阻应靠近芯片,且布线足够宽。
2、大电流回路要尽量短、直和宽,外置MOS与电感的连接要短。
3、输入电解电容尽可能靠近芯片VIN脚,并联一个0.1uF的陶瓷电容以增强芯片的
抗高频噪声能力。
审核编辑:陈陈