时间:2022-11-02 15:00
人气:
作者:admin
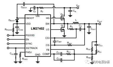
按照以往习惯,先上线路原路图:

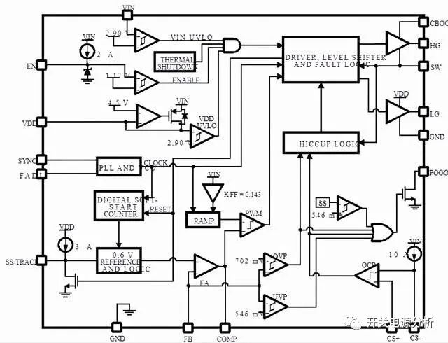
我们可以看到上图是由芯片和4个MOS管共同构成的全桥式开关电源输出部分,当时芯片使用的好像是LM27402MHX型号,具体参数有兴趣的小伙伴可以上网查找,我这边只贴出芯片产商推荐外围线路架构图与芯片内部结构原路图,如下图所示:


首先,由外部供电电压给芯片第12脚提供一个稳定的直流供电电压,我们很多芯片的供电电压都在14V左右,但是这款芯片的最大供电电压只允许6V,所以在设计时要注意芯片的电源设计,否则非常容易引起芯片烧毁现象,之前我们设计时就是因为对自己太自信,没有阅读规格书的芯片供电电压,导致烧毁了3个芯片,后来排查了很久才找到原因,所以这个要特别注意一下。
首先,由外部供电电压给芯片第12脚提供一个稳定的直流供电电压,我们很多芯片的供电电压都在14V左右,但是这款芯片的最大供电电压只允许6V,所以在设计时要注意芯片的电源设计,否则非常容易引起芯片烧毁现象,之前我们设计时就是因为对自己太自信,没有阅读规格书的芯片供电电压,导致烧毁了3个芯片,后来排查了很久才找到原因,所以这个要特别注意一下。
当供电电压这个条件满足后,电压会经过D4这个二极管对自举电容C42进行充电操作,C42两端电压升高,芯片内部电压对C53和C54进行充电,使芯片的使能引脚及软启动引脚电压上升,芯片进行第一次启动,输出对应的脉冲信号给MOS管的栅极,MOS导通,输出直流电压,电压经后级电容滤波后得到一个平滑的输出电压,这个电压通过R33和R36输入到芯片的电压反馈引脚,芯片内部进行电压检测操作,如果电压过高或者过低就会导致芯片进行保护操作;从而导致产品无法正常输出,如果输出电压正常,则芯片进行工作,芯片的第15脚与第13脚分别输出高低电平给MOS管的栅极,我们可以看到Q7与Q8同时导通,Q9与Q10同时导通,而Q7Q8导通时间与Q9Q10必须是错开的,不可出现重叠,否则产品会进入死区,从而导致产品元器件能量过大而烧毁。Q7Q8导通时间与Q9Q10必须是错开的,不可出现重叠,否则产品会进入死区,从而导致产品元器件能量过大而烧毁。
这个芯片内部具有输出过压保护功能OVP,输出欠压保护功能UVP,输出过流保护功能OCP;输入过压和欠压保护功能;有兴趣的小伙伴可以自行去试着搭建一下这款芯片的线路架构。
审核编辑:刘清