全球最实用的IT互联网站!
人工智能P2P分享搜索全网发布信息网站地图标签大全
【有奖测评】飞凌嵌入式OKT507-C开发板免费试用
阅读全文2022-09-08
【每周精选】OpenHarmony成长挑战赛优秀作品赏析,
国产64位开源硬件,支持自主深度定制,极客工程
【Makefile】C文件包含的头文件修改,但不重新编
嵌入式Qt-做一个秒表
香蕉派BPI-R3 开源路由器开发板公开发售价格为
阅读全文2022-09-07
USB转GPIO应用方案,网络串口透传芯片 CH9120
如何选择嵌入式系统操作系统:选择指南
如何选择嵌入式系统操作系统:操作系统特征
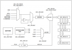
武汉芯源CW32F030内部ADC精度是如何达到惊人的1m
51单片机与stm32单片机,先学习哪一个?
新一代嵌入式开发平台 AMD嵌入式软件和工
睿擎派配件上新!4.3寸/7寸MIPI屏、UVC摄像
使用恩智浦FRDM-MCXN947开发板移植触摸屏
CPU | 内存 | 硬盘 | 显卡 | 显示器 | 主板 | 电源 | 键鼠 | 网站地图
Copyright © 2025-2035 诺佳网 版权所有 备案号:赣ICP备2025066733号 本站资料均来源互联网收集整理,作品版权归作者所有,如果侵犯了您的版权,请跟我们联系。