时间:2023-07-20 15:51
人气:
作者:admin
H-Bridge

H桥是一个典型的直流电机控制电路,因为它的电路形状酷似字母H,故得名与“H桥”。4个三极管组成H的4条垂直腿,而电机就是H中的横杠(注意:图中只是简略示意图,而不是完整的电路图,其中三极管的驱动电路没有画出来)。

该块代表H桥电机驱动器。该模块可由 PWM或平均电压驱动 。
在PWM模式下 ,如果PWM端口电压高于使能阈值电压,则会为电动机供电。
在平均电压模式下 ,PWM端口电压除以PWM信号幅度参数定义了导通时间与PWM周期的比值。使用该比率和有关负载的假设,该模块向负载施加平均电压,以实现正确的平均负载电流。
对于受控PWM电压和H桥模块,仿真模式参数值必须相同。
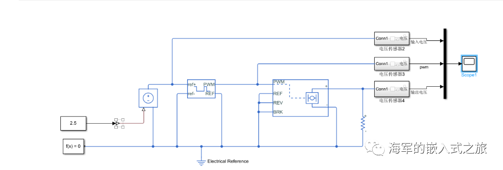
PWM:pwm信号输入端(或者平均电压)
REF:参考电压(接地)
REV:方向控制端:如果REV端口电压大于反向阈值电压,则输出电压极性反向。
BRK:制动控制端 如果BRK端口电压大于制动阈值电压,则输出端子将通过一个桥臂与第二个桥臂和续流二极管的并联组合串联而短路
+端:输出正端
-端:输出负端

电压传感器封装:

pwm发生器:

H桥驱动




从profibusDP转ModbusTCP,一网打尽转换技巧!