时间:2023-03-28 11:06
人气:
作者:admin
针对采用各种电源工作的RS-232接口描述了设备和电路。系统采用传统的+5/12/-12V、+5/+12V、仅+5V、仅+3V至+5.5V、仅+2.7V至+3.6V和+1.8V至+4.25电池供电。
电源
符合RS-232标准的器件至少需要两个电源电压,一个大于+5V,另一个小于(更负)-5V。需要这两个电源来保证发送器所需的最小±5V输出摆幅。参见图1。在已经具有±12V的系统中,这不是问题。然而,在当今设计的系统中,通常无法使用±12V(或其他电压)。为了解决这一问题,Maxim设计了多种器件,包括直接内置在IC上的电源转换器,可采用单电源供电。

图1.RS-232发射器必须摆动至少±5V。这意味着它们必须由±5V电源供电。
以下各节介绍不同的电源选项。
仅+5V
使仅+5V器件成为可能的原因是将两个电荷泵电源转换器直接内置在IC本身上。第一个电荷泵用作倍增器,从10V电源产生+5V电压,减去一些损耗。第二个电荷泵转换器配置为逆变器,从+10V产生-10V电压,同样有一些损耗。然后使用这些±10V电源为变送器供电。虽然电荷泵电路内置在集成电路本身中,但需要四个廉价的外部电容器。图2所示为MAX202E。记下针脚 2 和 6。引脚2为+10V转换器的输出,引脚6为-10V转换器的输出。

图2.MAX202E采用5V单电源供电;±10V由板载电荷泵和四个外部电容器产生。
仅5VRS-232器件示例:
MAX202/MAX202E系列
MAX232/MAX232E系列
MAX221/MAX221E
仅+3.0V至5.5V
虽然在很多情况下,仅采用单5V器件非常出色,但越来越多的应用需要采用3.3V单电源供电的器件。3.3V工作不仅在纯3.3V系统中很重要,而且RS-232器件必须连接到3V逻辑。Maxim采用与纯5V器件类似的技术,设计了一系列采用3.0V至5.5V单电源供电的器件。
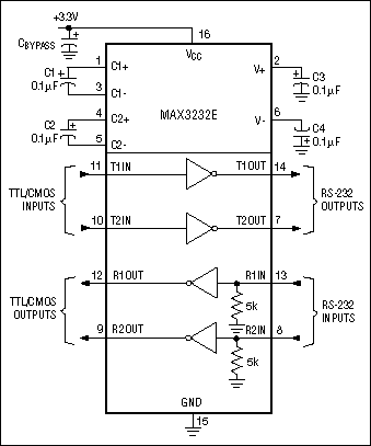
与仅5V器件一样,3.0V至5.5V器件内置两个电荷泵电源。这些RS-232器件因其低压差变送器而与众不同。这些发送器可以满足最低要求的 ±5V 摆幅,同时采用低至 ±5.5V 的电荷泵电源供电。这使得这些器件可以采用3.0V单电源供电,并且仍然完全符合RS-232规范。虽然这些器件将采用低至 3.0V 的电源供电,但它们也设计为工作电压高达 5.5V。因此,同一器件可用于3.3V和5V设计,从而减少库存。图 3 显示了这些部件的示例。

图3.MAX3232采用3.0V至5.5V单电源供电。
3.0至5.5V器件示例:
MAX3221/MAX3221E系列
MAX3222/MAX3222E系列
MAX3224/MAX3224E系列
MAX3238/MAX3238E系列
MAX3385E
MAX3386E
MAX3387E
仅 2.7V 至 3.6V
制造运行在232.3V以下的RS-0兼容器件需要的不是电荷泵倍增器和逆变器。图4显示了此类部件的示例。MAX3212使用单电感产生发送器所需的±6.5V电压。采用这种拓扑结构,该器件能够采用2.7V至3.6V的单电源供电。

图4.MAX3212设计采用2.7V至3.6V单电源供电。它使用单个电感器产生一个±6.5V电源。
仅 1.8V 至 4.25V
MAX3218采用混合方法解决问题。它使用基于电感的解决方案产生+6.5V电压。然后,它使用电荷泵逆变器产生-6.5V电压。采用这种技术,该器件能够采用1.8V至4.25V的单电源供电。宽输入范围使MAX3218特别适用于电池供电系统。

图5.MAX3218设计采用1.8V至4.25V单电源供电。它使用基于电感的电源产生+6.5V电源。然后使用一个带有两个外部电容器的内部电荷泵产生-6.5V电压。
+3V/5V 和 ±12V
在具有±12V可用电压的系统中,无需在IC上内置电荷泵等电源转换器。这使得IC的引脚更少,成本更低,占用空间更小。有关此类部件的示例,请参见图 6。

图6.MAX3186是RS-232器件的一个例子,它要求主机系统提供±12V电压。
使用主机提供的 ±12V 的部件示例:
MAX1406
MAX3185
MAX3186
MAX3187
+5V和+12V
某些系统将提供+5V和+12V,但不是-12V。在这种情况下,只需要一个电荷泵逆变器。参见图 7。与仅使用5V器件相比,这节省了两个引脚和两个电容。

图7.MAX201是采用5V和12V电源供电的器件。-12V 由一个板载电荷泵和两个外部电容器产生。
审核编辑:郭婷
上一篇:RS-232特性说明
从profibusDP转ModbusTCP,一网打尽转换技巧!