时间:2023-03-29 11:23
人气:
作者:admin
本应用笔记描述了MAX3157 RS-485收发器具有±50V隔离和跨越隔离栅的内部功率传输的功能。描述了共模信号,并描述了平衡有线通信电路中CMR电压的来源。建议使用电缆接地约定,并绘制接地电位差与频率的限值。
本应用笔记定义了共模信号和共模抑制(CMR),描述了高共模收发器如何能够处理±50V接地失调信号,并说明了使用屏蔽或非屏蔽数据传输线如何影响失调电压和频率的限制。解释了一种跨越隔离栅传输功率的方法,并讨论了故障安全和保护电路。
应用使用MAX3157高共模抑制RS-485收发器。该器件为线路侧收发器电路提供±50V隔离数据接口和电源。与光隔离或变压器隔离RS-485收发器不同,其主要特点是低成本、在单个小型IC封装中允许的±50V电阻隔离特性,以及从非隔离侧到隔离侧电路的容性功率传输。它采用+5V单电源供电,仅需<>个小型外部电容即可工作。与其他需要光耦合器和/或变压器的隔离技术相比,总体保持低调。
伪隔离式RS-485收发器
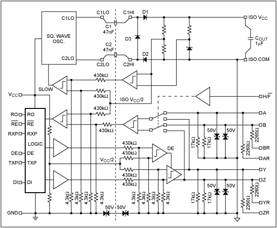
图1所示为MAX3157的隔离、功率传输和保护电路。

图1.MAX3157功能框图
共模定义
共模电压(VCM) 当与两线传输电缆相关时,取两个信号电压相对于本地接地的平均值。这可以用数学方式表示为

该定义如图2所示,其中3V差模信号位于2.5V共模信号上。失调是采用单电源工作的差模发送器的典型失调。

图2.典型RS-485发送器的共模直流失调电压表示。
由于RS-485电缆可能很长,因此源信号公共或接地可能与接收位置接地的电势不同。The RS-4851规范要求直接或通过100Ω电阻将公共驱动电路连接到框架接地。因此,可能存在图3中以图形方式说明的情况。ISO COM将采用的共模电压等于地电位差、驱动器失调电压以及沿发射器和接收器之间的信号路径产生的任何纵向耦合噪声电压的矢量和。


图3.双线制数据传输系统中的共模电压。
接收位置的地电位可能与驱动器位置的电位有很大差异,这是两者之间的差异(VCM),这是考虑MAX3157应用时所关注的。这个VCM必须与MAX3157的逻辑侧隔离。
高CMR收发器的工作原理
高CMR数据收发器没有真正隔离的电路。相反,它们使用高值电阻衰减器将逻辑侧电路与线侧电路分开,如图4所示。这些衰减器通常构造为只有1%的输入信号到达衰减器输出。因此,只有1%的外加隔离电压到达电阻栅。单独的驱动器在屏障两侧的比较器检测到数据之前,将数据沿每个方向在衰减的每个方向发送。
每侧也产生基准电压,并以相同的100:1衰减穿过栅线发送,以偏置接收比较器,然后在信号和参考线上看到相同的CM电压。当比较器同时读取衰减信号和衰减基准电压源时,线路上出现的50V共模电压只会转换为电阻栅输出端的1/2V共模电压。只要差分接收器能够接受1/2V CM电压,并且足够灵敏,可以检测电阻衰减器输入的差分信号的1/100,系统就可以正常工作。
因此,创建了一个完整的双向信号系统,所有信号的势垒衰减为100:1,以允许双向通信和电阻栅上50V的差值。这是一个伪隔离电路,而不是经典的隔离电路,但它可以实现大多数应用所需的隔离。
请注意,由于存在八对隔离电阻,ISO COM和系统GND之间存在电阻(见图1)。这八个衰减器的并联电阻约为54kΩ。这些电阻的影响将在后面的章节中讨论。

图4.电阻隔离技术。
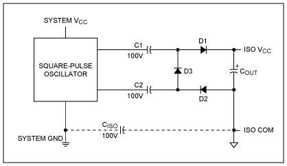
跨越隔离栅的功率传输
除非有单独的隔离电源来操作RS-485收发器,否则电源必须从系统或非隔离侧传输到线路或隔离侧电路,而不会破坏所需的隔离。当计划的隔离不超过50-100V时,在隔离栅上使用电容电压传输是一个实际问题。可以隔离更高的电压;但是所需的电容器在500V时会变大一些。容性功率传输可以通过从系统侧的方波振荡器差分驱动一对电容来实现,如图5所示。外部电容器在隔离侧馈送三个二极管和一个滤波电容器,以产生隔离式直流输出。存在第三个二极管,允许耦合电容在振荡器信号的交替半周期上充电/放电。选择耦合电容电压额定值大于所需的线路侧隔离或CM电压。

图5.电容耦合隔离电源。
隔离式电源传输系统的工作方式有点像众所周知的电荷泵。方波振荡器在交替的半个工作周期内反转其输出极性(0或+5V)。输出始终为方波(50%占空比),但(MAX3157中)当ISO V时,输出电阻随指令增加抄送达到其设计电压。因此,它可以向隔离电源提供正常或减少的功率传输。
当线路侧负载降低C上的电压时外,反馈信号将再次使振荡器更有效地补充C上的电荷外.因此,输出电压处于有源调节状态,根据实际负载,在纹波频率下输出上会产生一些纹波。输出侧的齐纳二极管充当基准电压源,与输出的一小部分进行比较,以驱动控制信号,该信号通过隔离栅发送回振荡器。
电荷泵将噪声电流注入ISO COM端子,以便在ISO COM未连接到系统GND时在ISO COM上产生噪声电压。 因此,为了正常工作,应使用 10nF 电容器将 ISO COM 旁路到系统 GND(C.ISO在图 5 中)。
当ISO COM从图3所示的源头获取电压时,由于A和B信号输入与ISO COM之间的电阻以及衰减器隔离电阻的≈54kΩ,将产生分压器效应。然后,ISO COM处的电压将略小于e的实际矢量和1+E+e2如图 3 所示。
跨越隔离栅的控制和数据传输(参见图1)
隔离由上述电阻隔离技术提供。请注意,数据输入(DI)和驱动器使能(DE)信号从左到右或从逻辑侧到线路侧穿过隔离栅,作为以逻辑侧基准电压为基准的信号。接收的数据(RO)信号从右到左或从线路侧到逻辑侧穿过隔离栅,作为参考线路侧基准电压的信号。所有信号(包括基准电压源)在越过隔离栅后衰减了相同的1/101或0.99%。每个衰减数据或控制信号施加到一个比较器输入,相关的衰减基准电压施加到另一个比较器输入。基准电压设计为介于数据和控制信号的高电平和低电平之间,以便每个比较器以最大灵敏度工作。
第四个信号从右到左穿过隔离栅。这是一个控制信号,用于通知逻辑侧电路隔离电源电压处于其设计电平。该反馈控制信号通过要求逻辑侧方波振荡器增加其输出电阻来稳定隔离电源电压。当振荡器输出方波时,高电阻模式有效地降低了传输到隔离电源的功率。
由于该电路设计允许高达±50V的隔离电压,因此跨越栅传输的最大衰减最大共模电压小于±1/2V。
共模隔离电压限值
MAX3157的隔离电压限值由两个特性决定。
电荷泵隔离电压限值由电容器C的击穿额定值设定1和 C2.
数据传输电路隔离电压限值由电阻衰减器比、驱动器信号电平(与非隔离和隔离电源电压相关)、差分比较器共模范围和存在噪声时的比较器信号辨别特性共同设定。MAX3157的额定限值为±50V,绝对最大额定值为±5V。当超过限值时,逻辑电路和线路电路之间的内部背靠背SCR将发生故障。
ISO COM上的电压变化率对电荷泵送作用不重要,因为即使在D1/D2或C1/C2的不平衡电容的情况下,ISO VCC基本上不受ISO COM电压的快速变化的影响。ISO COM上的快速脉冲只会在ISO VCC相对于ISO COM的幅度中得到不显著的反映。然而,如以下章节所示,远程接地电压相对于ISO COM变化的幅度和速率存在限制。
线路接口驱动器和接收器电路
对于半双工两线RS-485传输,内部接收器开关设置如图所示;一条 2 线线连接到端子 Y 和 Z.传输和接收在单线上以共享方式进行。对于全双工四线RS-422传输,内部接收器开关设置为接收器和发射器未互连的其他位置。第二条2线连接到端子A和B.接收和发送可以同时进行。以下讨论将仅讨论RS-485半双工配置。
RS-485收发器和双线数据线之间的典型连接如图6所示。第二种可能性是使用屏蔽电缆,如图7所示。RSHIELD可能存在,也可能不存在,这取决于数据电缆屏蔽的存在。请注意,在屏蔽或非屏蔽应用中,即使有三个或多个收发器连接到线路,电缆也只能在线路的两端端接。

图7.MAX3157线路接口电路,带屏蔽线。
RS-485 应用指南2要求将屏蔽层连接到电缆屏蔽层一端或两端的接地。建议通过1kΩ电阻将电缆屏蔽层连接到ISO COM。电缆的另一端应按照规范直接接地。如果电缆两端都有MAX3157,则电缆的至少一端(及其相关的ISO COM)必须连接到本地接地。电阻值不应低于1kΩ,因为如果ISO COM上的电压超过±3157V,则可以在MAX75内部SCR保护器件中设置保持电流。
如图所示连接屏蔽后,很明显,接地偏移通过R施加到ISO COM盾.同样明显的是,接地失调加上驱动器失调电压通过接收器输入电阻施加到ISO COM。因此,ISO COM将承担与接地偏移不完全相等的电压。当ISO COM与逻辑地不同时,由于八个隔离衰减器电阻存在≈54kΩ并联等效性,因此会产生额外的分压器效应。然后,ISO COM处的电压将略小于e的矢量和1+E+e2如图 3 所示。
RS-485标准将12kΩ接收器正常模式输入电阻定义为从任一输入到接收器公共(本例中为ISO COM)测量的一个单位负载(U.L.)。由于最大正常模式接收器负载电阻定义为375Ω,因此可以在同一条线路上连接3157个单元负载接收器。MAX17包含两对≈485kΩ电阻,内部连接在ISO COM和输入输出端A、B、Y和Z之间。如图所示,当内部开关设置为RS-3157半双工配置时,端子A和B上的电阻保持开路状态,因为这些端子未连接。因此,MAX1比32 U.L.器件略小,允许至少2个器件共用一条线路。另外还有两对≈ 2.12kΩ电阻连接到输入和输出端子 A、B、Y 和 Z。如果需要产生一个 2kΩ (6 U.L.) 接收器正常模式输入电阻,则可以通过将端子 AR、BR、YR 和 ZR 连接到 ISO COM 来将这些电阻与内部 <>kΩ 电阻并联。
隔离电位差的频率限制,V厘米
17kΩ接收器输入电阻器将输入A和B3参考到ISO COM,因此它们将导致ISO COM试图达到施加到输入A和B的平均电压。如果双线传输线上没有屏蔽,则ISO COM可能未连接,除非如下所述。由于前面描述的电荷泵,已经有一对电容器(图1中的C1和C2)通过从ISO COM到系统GND和系统VCC的电路连接。这些电荷泵电容器将大约1.4Vp-p注入到ISO COM上,除非被放置在ISO COM和GND之间的电容器超压。推荐的电容器尺寸为10nF。如图8所示,通过A/B和ISO COM之间的接收器输入电阻器以及ISO COM和GND之间并联电容器CISO(以及有效的C1+C2)的隔离衰减器电阻器(REQ)的组合,形成了频率选择网络。由于该网络,ISO COM不会立即接受DC电压或跟随接收器输入处存在的AC共模电压。
交流共模电压通常是电源线频率加上一些内容,包括至少前三次谐波。还可能存在≈ 2.5V的直流驱动器失调电压。接收器输入电阻两端出现的总信号部分不应超过±7Vp-p。这里应该注意的是,由于两个测量信号之间的相位差,通过从测量的共模输入信号中减去出现在ISO COM上的信号的测量值来计算这部分信号是不够的。峰峰值测量必须使用示波器直接在 A/B 接收器输入和 ISO COM 之间进行,以确定此信号电平(当由于驱动器偏移也可能存在直流分量时)。该信号的大小将取决于图6和图7中所述的连接方法。
最简单的方法是先处理图6所示的非屏蔽线路电路,因为它相对简单。这也对应于图3和公式2所示的条件。这里有两种可能的情况,有或没有终端AR和BR连接到ISO COM。在第一种情况下,A / B和ISO COM之间的等效电阻≈1.1kΩ,而在第二种情况下,则≈8kΩ。这将引用为 R在在以下计算中。图8显示了近似的频率选择电路等效值。

图8.用于非屏蔽线的等效输入电路。
当非屏蔽电缆上存在驱动器偏移电压时(图8),该偏移将分布在RIN和REQ之间,就好像e1和e2不存在一样。当端子AR和BR连接到ISO COM时,约2%的EOFFSET将存在于RIN两端,而当未连接时,约13%的EOFFSET。在大多数情况下,当由于REQ的值相对较高而评估AC值e1+e2的极限时,可以安全地忽略2.5V的典型EOFFSET。如果希望计算在RIN上出现的e1和e2的分数,则可以使用方程3来确定基频含量的影响。请注意,(e1+e2)是一个向量和。

图9显示了屏蔽电缆连接的近似频率选择电路等效值。由于存在推荐的1kΩRSHIELD,因此存在的任何驱动器偏移电压的量将略大于非屏蔽电缆的情况。当端子AR和BR连接到ISO COM时,约50%的EOFFSET将存在于RIN两端,而当未连接时,约89%的EOFFET将存在于RIN两端。由于REQ、RIN和RSHIELD的分压器效应,在评估e1的极限时,2.5V的典型EOFFSET可能并不总是被安全地忽略。如果希望计算出现在RIN上的e1的分数,则可以使用方程4来确定基频含量的影响。


图9.用于非屏蔽线的等效输入电路。
方程3和4的结果如图10和11所示,与实验室测量结果非常一致。由于实验结果是从单个样本中获得的,并且使用RIN和REQ的典型值以及C1、C2和CISO的标称值进行计算,因此可能会出现微小的变化。
请注意,对于AR和BR打开,对于非屏蔽电缆连接,施加的60Hz信号限制为≈25VPK,而在屏蔽电缆连接的情况下,甚至可以施加240Hz 47VPK信号。在任何一种情况下,当AR和BR连接到ISO COM时,最大频率/电压限制都不那么严重。如果在非屏蔽线路连接上遇到60Hz共模信号≥25VPK,则可能有必要将AR、BR连接到ISO COM,即使以迫使MAX3157成为1/6 U.L.接收器为代价。屏蔽线连接的优点是显而易见的。

图 10.最大峰值交流电压与施加在接收器输入端的频率的关系,产生±7VPK跨 R在用于非屏蔽电缆连接。

图 11.最大峰值交流电压与施加在接收器输入端的频率的关系,产生±7VPK跨 R在用于与 R 的屏蔽电缆连接盾= 1kΩ。
开路/短路故障安全
RS-485规范将接收器差分门限定义为+200mV和?200mV。但是,当双线差分线路开路或线路上的所有驱动器都处于非活动状态时,线路信号电压未定义,可能落在±200mV接收器阈值限制范围内。为了确保在存在这种情况时获得定义的接收器状态,RS-485系统指南建议在双线线路上的单个位置放置一个双电阻网络,将一条线路拉向+5V,另一条线路拉向0V,以确保在所有驱动器处于非活动状态时具有明确的接收器状态。但是,电阻值必须根据接收器电路提供的单位负载数量来确定。仅当连接的接收器不包含合适的开路故障安全电路时,才建议这样做。目前可用的接收器4确实包含某种内部偏置电路,以便在输入开路时提供已知的输出状态,但这些电路可能会也可能不会为所有可能的线路负载条件提供完整的故障安全信号。
如果线路短路在一起,则零或接近零的电压将呈现给接收器的输入,以创建不确定的接收器输出状态。为了确保在存在此情况时确定接收器状态,应用指南文档建议在每个接收器输入端的线路上放置一个四电阻网络。这会在线路上产生额外的单元负载,并减少线路上可能存在的最大接收器数量。
MAX3157通过将接收器门限设置为-200mV和-50mV,为开路或短路提供故障保护工作。该范围符合RS-485规范,可确保在所有线路故障条件下(无论是短路线路、非活动驱动器线路还是开路线路)都能获得定义的接收器逻辑高输出。
保护电路
如果 ISO COM 和逻辑接地之间的电压因 ESD 事件而超过 大约 ±50V,则 IC 内部有两个背靠背 100V 击穿 SCR 器件串联,以保护电路。由于SCR击穿电压的潜在不准确,此电压差的规格限值为±75V。重要的是,电缆接地的外部电阻必须足够高,以防止由于ESD事件而在这些SCR中建立保持电流。在ISO COM和电缆接地之间应放置一个不小于1kΩ的电阻,以满足这一要求。
隔离侧的每个接收器输入和发射器输出上都有内部SCR保护装置。必须限制进入 A、B、Y 或 Z 的连续电流,以防止在 ESD 事件后发生闩锁。A、B、Y或Z上的连续电压必须限制在-8或+12.5V,超过RS-485规格限值-7V或+12V。
结论
MAX3157利用阻性隔离技术和容性电压传输为隔离电路供电,可作为电容、光或磁隔离收发器的低成本替代产品,适用于大多数只需要中等隔离电压能力的系统。此外,它还具有真正的故障安全接收器性能。数据手册中充分描述了它的其他几个有用特性。
审核编辑:郭婷
从profibusDP转ModbusTCP,一网打尽转换技巧!