全球最实用的IT互联网信息网站!
AI人工智能P2P分享&下载搜索网页发布信息网站地图
I2C和I3C关于功耗和传输速率的对比
阅读全文2023-07-22
I2C和I3C的区别有哪些
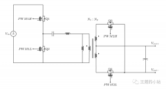
LLC峰值电流控制PWM发波的设计实现
I3C Introduction是什么意思
I3C协议规范的详细内容
国产igbt模块品牌
I2C子系统几个主要的结构体
I2C子系统SW Architecture
I2C先写后读是什么
I2C spec规定和详细解析
博世CAN SIC XL收发器ASIC NT156介绍
力特奥维斯Littelfuse解读设计高可靠性的汽
RS485接口电路设计全面指南:从基础到实
如何使用ZPS-CANFD进行CAN信号质量评估?
CPU | 内存 | 硬盘 | 显卡 | 显示器 | 主板 | 电源 | 键鼠 | 网站地图
Copyright © 2025-2035 诺佳网 版权所有 备案号:赣ICP备2025066733号 本站资料均来源互联网收集整理,作品版权归作者所有,如果侵犯了您的版权,请跟我们联系。