全球最实用的IT互联网站!
人工智能P2P分享搜索全网发布信息网站地图标签大全
集成智能第2部分:电机启动开环加速
阅读全文2023-03-15
集成智能第1部分:EMI管理
下一代HMI的3个关键考虑因素
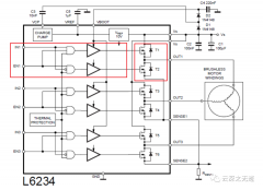
L6234无刷直流电机控制-简易版
PLC故障解决合集来了!
PLC控制伺服电机的三种方式
PLC控制电路图及原理讲解
老电工说PLC应用技巧
“实时控制”介绍及其重要性
工控机是干嘛的_工控机和电脑的区别
pwm控制的基本原理
日本HarmonicDrive哈默纳科谐波减速机的三大
支持工业4.0工厂的大规模定制、高质量和
机器视觉系统的主要工作流程是怎样的
CPU | 内存 | 硬盘 | 显卡 | 显示器 | 主板 | 电源 | 键鼠 | 网站地图
Copyright © 2025-2035 诺佳网 版权所有 备案号:赣ICP备2025066733号 本站资料均来源互联网收集整理,作品版权归作者所有,如果侵犯了您的版权,请跟我们联系。