全球最实用的IT互联网站!
人工智能P2P分享搜索全网发布信息网站地图标签大全
BLDC电机的工作原理、优点及结构
阅读全文2023-03-14
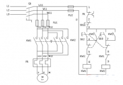
三相异步电动机正反转工作原理/控制电路图/接线
电力稳压调控装置
工业以太网作为现场总线具有哪些优势
异步电动机的工作原理、功能特点及接线方法
三相异步电动机型号的含义_三相异步电动机怎么
三相异步电动机铭牌型号怎样解读
工业交换机的结构组成和组网方式
三相异步电动机的额定功率是指_三相异步电动机
PLC控制器的工作原理和作用
pwm控制的基本原理
日本HarmonicDrive哈默纳科谐波减速机的三大
支持工业4.0工厂的大规模定制、高质量和
机器视觉系统的主要工作流程是怎样的
CPU | 内存 | 硬盘 | 显卡 | 显示器 | 主板 | 电源 | 键鼠 | 网站地图
Copyright © 2025-2035 诺佳网 版权所有 备案号:赣ICP备2025066733号 本站资料均来源互联网收集整理,作品版权归作者所有,如果侵犯了您的版权,请跟我们联系。