全球最实用的IT互联网站!
人工智能P2P分享搜索全网发布信息网站地图标签大全
像大疆这样的公司会不会用STM32这种满大街都是的
阅读全文2023-07-03
第35届“微言大义”研讨会:磁传感器技术及应用
Coherent与TriEye在短波红外成像方面展开合作
英特尔先进封装:彻底改变芯片封装技术
硅通孔TSV-Through-Silicon Via
使用IC555的噪声或声音传感器报警电路
阅读全文2023-07-02
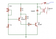
温度传感器开关电路分享
COMS-Magview-磁场相机背后的秘密-磁光传感器!
阅读全文2023-07-01
MH188霍尔开关元器件在电动晾衣架中的应用
PID传感器防水透气膜,IP67级防护,防尘防水
工业4.0时代:有线振动传感器与数据采集
AI大年,传感器狂欢!三大传感器企业H
思特威2025上半年业绩飙升:营业收入37
什么是传感器标定?传感器标定真的如此
CPU | 内存 | 硬盘 | 显卡 | 显示器 | 主板 | 电源 | 键鼠 | 网站地图
Copyright © 2025-2035 诺佳网 版权所有 备案号:赣ICP备2025066733号 本站资料均来源互联网收集整理,作品版权归作者所有,如果侵犯了您的版权,请跟我们联系。